• 文献检索
  • 文档翻译
  • 深度研究
  • 学术资讯
  • Suppr Zotero 插件Zotero 插件
  • 邀请有礼
  • 套餐&价格
  • 历史记录
应用&插件
Suppr Zotero 插件Zotero 插件浏览器插件Mac 客户端Windows 客户端微信小程序
定价
高级版会员购买积分包购买API积分包
服务
文献检索文档翻译深度研究API 文档MCP 服务
关于我们
关于 Suppr公司介绍联系我们用户协议隐私条款
关注我们

Suppr 超能文献

核心技术专利:CN118964589B侵权必究
粤ICP备2023148730 号-1Suppr @ 2026

文献检索

告别复杂PubMed语法,用中文像聊天一样搜索,搜遍4000万医学文献。AI智能推荐,让科研检索更轻松。

立即免费搜索

文件翻译

保留排版,准确专业,支持PDF/Word/PPT等文件格式,支持 12+语言互译。

免费翻译文档

深度研究

AI帮你快速写综述,25分钟生成高质量综述,智能提取关键信息,辅助科研写作。

立即免费体验

3-酮基二氢神经鞘氨醇还原酶维持白血病细胞内质网稳态和未折叠蛋白反应。

3-Ketodihydrosphingosine reductase maintains ER homeostasis and unfolded protein response in leukemia.

机构信息

Fujian Provincial Key Laboratory on Hematology, Department of Hematology, Fujian Institute of Hematology, Fujian Medical University Union Hospital, Fuzhou, China.

Union Clinical Medical College, The Graduate School of Fujian Medical University, Fuzhou, China.

出版信息

Leukemia. 2022 Jan;36(1):100-110. doi: 10.1038/s41375-021-01378-z. Epub 2021 Aug 9.

DOI:10.1038/s41375-021-01378-z
PMID:34373586
原文链接:https://pmc.ncbi.nlm.nih.gov/articles/PMC8732298/
Abstract

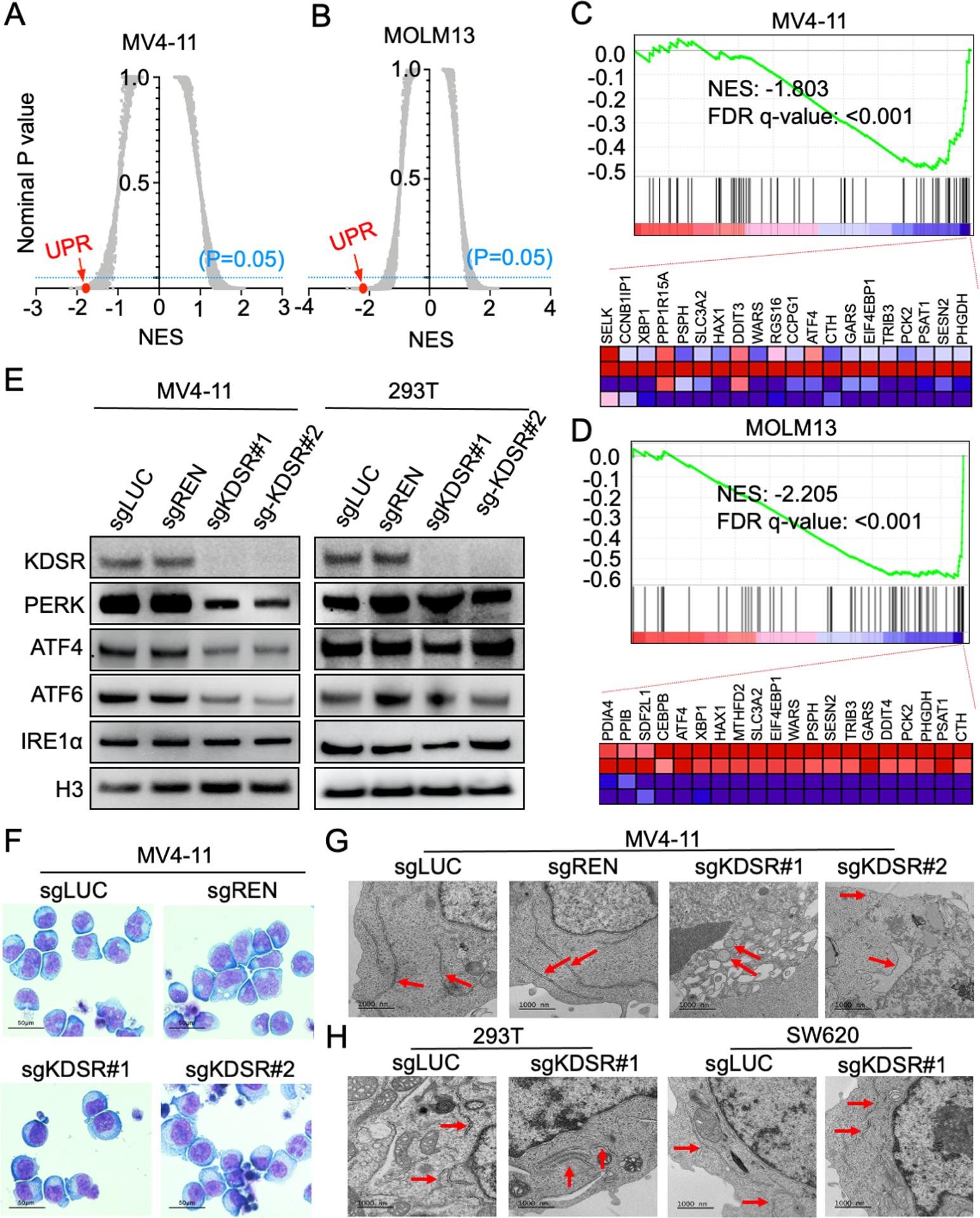
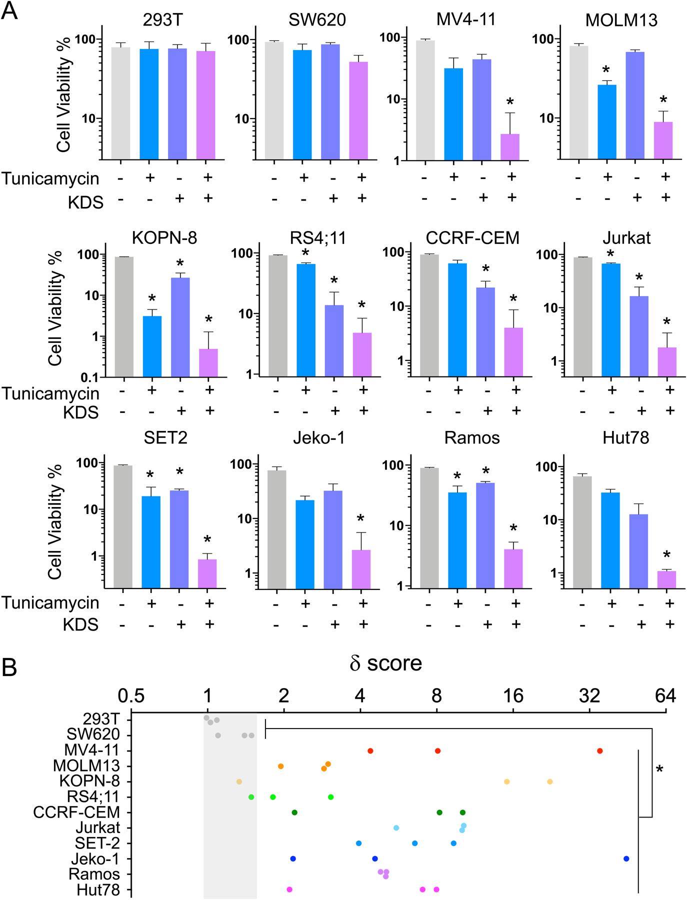
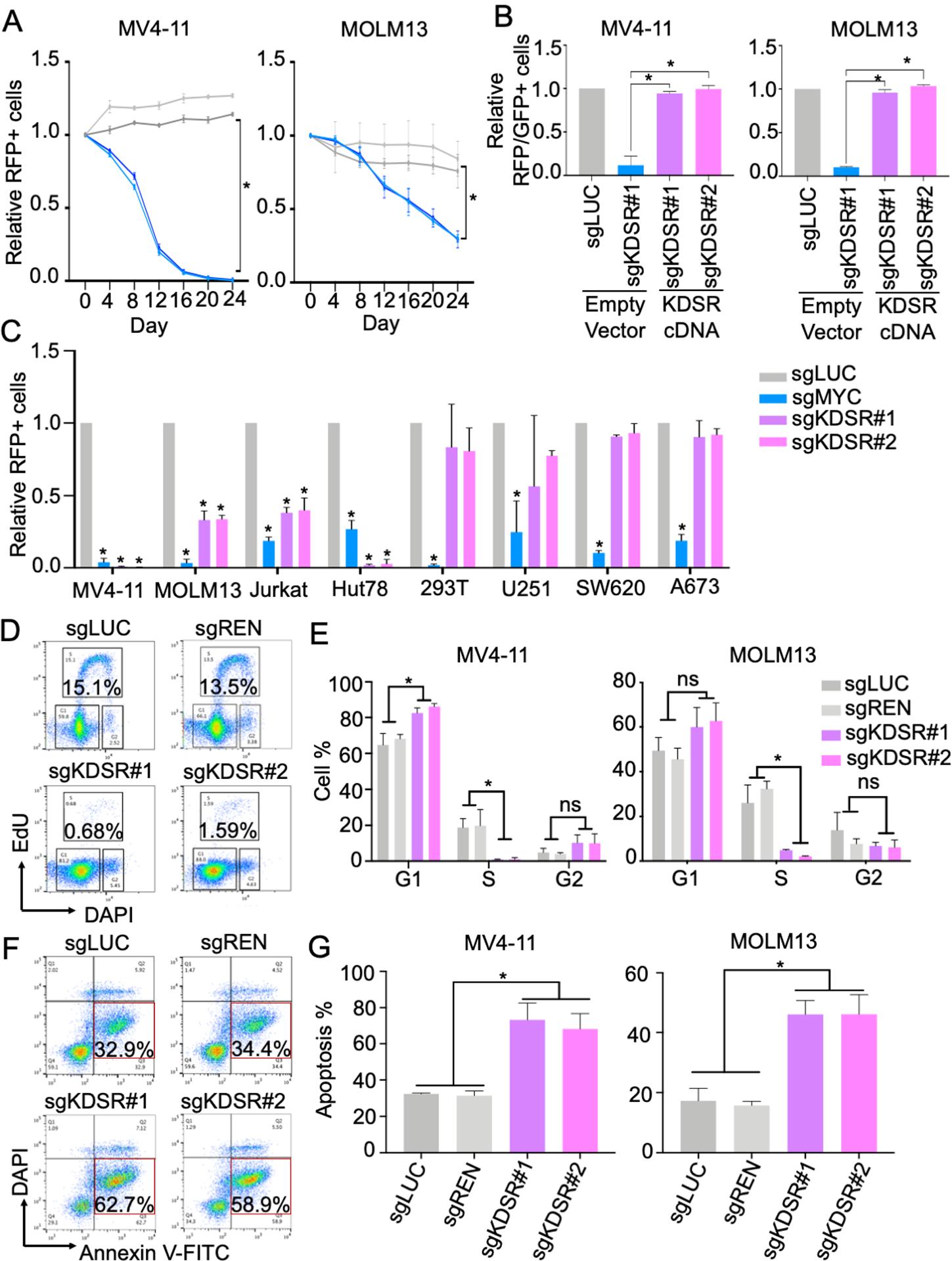
Sphingolipids and their metabolic pathways have been implicated in disease development and therapeutic response; however, the detailed mechanisms remain unclear. Using a sphingolipid network focused CRISPR/Cas9 library screen, we identified an endoplasmic reticulum (ER) enzyme, 3-Ketodihydrosphingosine reductase (KDSR), to be essential for leukemia cell maintenance. Loss of KDSR led to apoptosis, cell cycle arrest, and aberrant ER structure. Transcriptomic analysis revealed the indispensable role of KDSR in maintaining the unfolded protein response (UPR) in ER. High-density CRISPR tiling scan and sphingolipid mass spectrometry pinpointed the critical role of KDSR's catalytic function in leukemia. Mechanistically, depletion of KDSR resulted in accumulated 3-ketodihydrosphingosine (KDS) and dysregulated UPR checkpoint proteins PERK, ATF6, and ATF4. Finally, our study revealed the synergism between KDSR suppression and pharmacologically induced ER-stress, underscoring a therapeutic potential of combinatorial targeting sphingolipid metabolism and ER homeostasis in leukemia treatment.

摘要

鞘脂及其代谢途径与疾病的发生发展和治疗反应有关;然而,其详细机制尚不清楚。我们利用鞘脂网络为靶点的 CRISPR/Cas9 文库筛选,鉴定出内质网(ER)酶 3-酮二氢鞘氨醇还原酶(KDSR)对于白血病细胞的维持是必需的。KDSR 的缺失导致细胞凋亡、细胞周期停滞和内质网结构异常。转录组分析揭示了 KDSR 在维持内质网未折叠蛋白反应(UPR)中的不可或缺的作用。高密度 CRISPR 平铺扫描和鞘脂质谱分析确定了 KDSR 的催化功能在白血病中的关键作用。在机制上,KDSR 的耗竭导致积累了 3-酮二氢鞘氨醇(KDS)和失调的 UPR 检查点蛋白 PERK、ATF6 和 ATF4。最后,我们的研究揭示了 KDSR 抑制与药理学诱导的 ER 应激之间的协同作用,强调了联合靶向鞘脂代谢和 ER 稳态在白血病治疗中的治疗潜力。

https://cdn.ncbi.nlm.nih.gov/pmc/blobs/b7ae/8732298/90d20dd78d24/nihms-1729176-f0007.jpg
https://cdn.ncbi.nlm.nih.gov/pmc/blobs/b7ae/8732298/2743d887c4f9/nihms-1729176-f0002.jpg
https://cdn.ncbi.nlm.nih.gov/pmc/blobs/b7ae/8732298/39a13d69aeb0/nihms-1729176-f0003.jpg
https://cdn.ncbi.nlm.nih.gov/pmc/blobs/b7ae/8732298/d41dbd9f653a/nihms-1729176-f0004.jpg
https://cdn.ncbi.nlm.nih.gov/pmc/blobs/b7ae/8732298/2fe13dfdd15d/nihms-1729176-f0005.jpg
https://cdn.ncbi.nlm.nih.gov/pmc/blobs/b7ae/8732298/4c5b29b8839c/nihms-1729176-f0006.jpg
https://cdn.ncbi.nlm.nih.gov/pmc/blobs/b7ae/8732298/90d20dd78d24/nihms-1729176-f0007.jpg
https://cdn.ncbi.nlm.nih.gov/pmc/blobs/b7ae/8732298/2743d887c4f9/nihms-1729176-f0002.jpg
https://cdn.ncbi.nlm.nih.gov/pmc/blobs/b7ae/8732298/39a13d69aeb0/nihms-1729176-f0003.jpg
https://cdn.ncbi.nlm.nih.gov/pmc/blobs/b7ae/8732298/d41dbd9f653a/nihms-1729176-f0004.jpg
https://cdn.ncbi.nlm.nih.gov/pmc/blobs/b7ae/8732298/2fe13dfdd15d/nihms-1729176-f0005.jpg
https://cdn.ncbi.nlm.nih.gov/pmc/blobs/b7ae/8732298/4c5b29b8839c/nihms-1729176-f0006.jpg
https://cdn.ncbi.nlm.nih.gov/pmc/blobs/b7ae/8732298/90d20dd78d24/nihms-1729176-f0007.jpg

相似文献

1
3-Ketodihydrosphingosine reductase maintains ER homeostasis and unfolded protein response in leukemia.3-酮基二氢神经鞘氨醇还原酶维持白血病细胞内质网稳态和未折叠蛋白反应。
Leukemia. 2022 Jan;36(1):100-110. doi: 10.1038/s41375-021-01378-z. Epub 2021 Aug 9.
2
3-ketodihydrosphingosine reductase mutation induces steatosis and hepatic injury in zebrafish.3-酮二氢神经鞘氨醇还原酶突变导致斑马鱼脂肪变性和肝损伤。
Sci Rep. 2019 Feb 4;9(1):1138. doi: 10.1038/s41598-018-37946-0.
3
ER Stress and Unfolded Protein Response in Leukemia: Friend, Foe, or Both?内质网应激与白血病未折叠蛋白反应:朋友、敌人,抑或兼而有之?
Biomolecules. 2021 Jan 30;11(2):199. doi: 10.3390/biom11020199.
4
Fanning the Flames of Endoplasmic Reticulum (ER) Stress: Can Sphingolipid Metabolism Be Targeted to Enhance ER Stress-Associated Immunogenic Cell Death in Cancer?煽动内质网(ER)应激的火焰:鞘脂代谢能否成为增强癌症中与 ER 应激相关的免疫原性细胞死亡的靶点?
Mol Pharmacol. 2024 Feb 15;105(3):155-165. doi: 10.1124/molpharm.123.000786.
5
De novo sphingolipid biosynthesis necessitates detoxification in cancer cells.从头合成鞘脂需要癌细胞解毒。
Cell Rep. 2022 Sep 27;40(13):111415. doi: 10.1016/j.celrep.2022.111415.
6
Sphingolipid dysregulation due to lack of functional KDSR impairs proplatelet formation causing thrombocytopenia.由于缺乏功能性 KDSR,鞘脂代谢失调会损害血小板前体细胞的形成,导致血小板减少症。
Haematologica. 2019 May;104(5):1036-1045. doi: 10.3324/haematol.2018.204784. Epub 2018 Nov 22.
7
FVT-1 is a mammalian 3-ketodihydrosphingosine reductase with an active site that faces the cytosolic side of the endoplasmic reticulum membrane.FVT-1是一种哺乳动物的3-酮二氢鞘氨醇还原酶,其活性位点面向内质网膜的胞质侧。
J Biol Chem. 2004 Nov 19;279(47):49243-50. doi: 10.1074/jbc.M405915200. Epub 2004 Aug 24.
8
The role of sphingolipids in endoplasmic reticulum stress.鞘脂类在内质网应激中的作用。
FEBS Lett. 2020 Nov;594(22):3632-3651. doi: 10.1002/1873-3468.13863. Epub 2020 Jun 28.
9
The eIF2 kinase PERK and the integrated stress response facilitate activation of ATF6 during endoplasmic reticulum stress.内质网应激过程中,真核起始因子 2 激酶 PERK 和综合应激反应促进 ATF6 的激活。
Mol Biol Cell. 2011 Nov;22(22):4390-405. doi: 10.1091/mbc.E11-06-0510. Epub 2011 Sep 14.
10
The Human Cytomegalovirus Endoplasmic Reticulum-Resident Glycoprotein UL148 Activates the Unfolded Protein Response.人巨细胞病毒内质网驻留糖蛋白 UL148 激活未折叠蛋白反应。
J Virol. 2018 Sep 26;92(20). doi: 10.1128/JVI.00896-18. Print 2018 Oct 15.

引用本文的文献

1
Sphingolipid Metabolism and Signalling Pathways in Heart Failure: From Molecular Mechanism to Therapeutic Potential.心力衰竭中的鞘脂代谢与信号通路:从分子机制到治疗潜力
J Inflamm Res. 2025 Apr 23;18:5477-5498. doi: 10.2147/JIR.S515757. eCollection 2025.
2
CRISPR screening reveals ZNF217 as a vulnerability in high-risk B-cell acute lymphoblastic leukemia.CRISPR筛选揭示ZNF217是高危B细胞急性淋巴细胞白血病的一个脆弱靶点。
Theranostics. 2025 Feb 18;15(8):3234-3256. doi: 10.7150/thno.100295. eCollection 2025.
3
Don't Be Surprised When These Surprise You: Some Infrequently Studied Sphingoid Bases, Metabolites, and Factors That Should Be Kept in Mind During Sphingolipidomic Studies.

本文引用的文献

1
Targeting NAT10 Induces Apoptosis Associated With Enhancing Endoplasmic Reticulum Stress in Acute Myeloid Leukemia Cells.靶向NAT10可诱导急性髓系白血病细胞凋亡,并伴有内质网应激增强。
Front Oncol. 2020 Dec 17;10:598107. doi: 10.3389/fonc.2020.598107. eCollection 2020.
2
A human tissue screen identifies a regulator of ER secretion as a brain-size determinant.一项人体组织筛查将内质网分泌的一种调节因子鉴定为脑容量决定因素。
Science. 2020 Nov 20;370(6519):935-941. doi: 10.1126/science.abb5390. Epub 2020 Oct 29.
3
Notch3 contributes to T-cell leukemia growth via regulation of the unfolded protein response.
当这些情况令您惊讶时请别诧异:一些研究较少的鞘氨醇碱、代谢物以及在鞘脂组学研究中应牢记的因素。
Int J Mol Sci. 2025 Jan 14;26(2):650. doi: 10.3390/ijms26020650.
4
Nuclear Control of Mitochondrial Homeostasis and Venetoclax Efficacy in AML via COX4I1.通过COX4I1对急性髓系白血病中线粒体稳态和维奈托克疗效的核控制
Adv Sci (Weinh). 2025 Feb;12(6):e2404620. doi: 10.1002/advs.202404620. Epub 2024 Dec 23.
5
Emerging Roles for Sphingolipids in Cardiometabolic Disease: A Rational Therapeutic Target?鞘脂类在心脏代谢疾病中的新兴作用:合理的治疗靶点?
Nutrients. 2024 Sep 28;16(19):3296. doi: 10.3390/nu16193296.
6
Sphingolipids: Less Enigmatic but Still Many Questions about the Role(s) of Ceramide in the Synthesis/Function of the Ganglioside Class of Glycosphingolipids.鞘脂类:神经酰胺在神经节苷脂糖鞘脂类的合成/功能中的作用依然扑朔迷离,但谜团已解开大半
Int J Mol Sci. 2024 Jun 7;25(12):6312. doi: 10.3390/ijms25126312.
7
Regulation of cellular and systemic sphingolipid homeostasis.细胞和全身鞘脂稳态的调节。
Nat Rev Mol Cell Biol. 2024 Oct;25(10):802-821. doi: 10.1038/s41580-024-00742-y. Epub 2024 Jun 18.
8
Epistatic interactions between NMD and TRP53 control progenitor cell maintenance and brain size.NMD 和 TRP53 之间的上位性相互作用控制祖细胞的维持和大脑的大小。
Neuron. 2024 Jul 3;112(13):2157-2176.e12. doi: 10.1016/j.neuron.2024.04.006. Epub 2024 May 1.
9
The molecular mechanisms underlying the regeneration process in the earthworm, Perionyx excavatus exhibit indications of apoptosis-induced compensatory proliferation (AICP).在环节动物,如沙蚕(Perionyx excavatus)的再生过程中,分子机制表现出凋亡诱导的补偿性增殖(AICP)的迹象。
In Vitro Cell Dev Biol Anim. 2024 Mar;60(3):222-235. doi: 10.1007/s11626-023-00843-6. Epub 2024 Mar 19.
10
Therapeutic targeting Tudor domains in leukemia via CRISPR-Scan Assisted Drug Discovery.通过 CRISPR-Scan 辅助药物发现技术靶向白血病中的 Tudor 结构域进行治疗。
Sci Adv. 2024 Feb 23;10(8):eadk3127. doi: 10.1126/sciadv.adk3127.
Notch3通过调节未折叠蛋白反应促进T细胞白血病生长。
Oncogenesis. 2020 Oct 18;9(10):93. doi: 10.1038/s41389-020-00279-7.
4
Endoplasmic reticulum stress, unfolded protein response and autophagy contribute to resistance to glucocorticoid treatment in human acute lymphoblastic leukaemia cells.内质网应激、未折叠蛋白反应和自噬导致人急性淋巴细胞白血病细胞对糖皮质激素治疗产生抗性。
Int J Oncol. 2020 Sep;57(3):835-844. doi: 10.3892/ijo.2020.5089. Epub 2020 Jun 26.
5
Endoplasmic Reticulum (ER) Stress Response Failure in Diseases.内质网(ER)应激反应在疾病中的失败。
Trends Cell Biol. 2020 Sep;30(9):672-675. doi: 10.1016/j.tcb.2020.05.004. Epub 2020 Jun 16.
6
Advances in targeted therapy for acute myeloid leukemia.急性髓系白血病靶向治疗的进展
Biomark Res. 2020 May 20;8:17. doi: 10.1186/s40364-020-00196-2. eCollection 2020.
7
Palmoplantar Keratoderma with Leukokeratosis Anogenitalis Caused by KDSR Mutations.由KDSR突变引起的掌跖角化病伴肛门生殖器白色角化病
J Invest Dermatol. 2020 Aug;140(8):1662-1665.e1. doi: 10.1016/j.jid.2019.11.029. Epub 2020 Jan 25.
8
Retinoic acid synergizes with the unfolded protein response and oxidative stress to induce cell death in FLT3-ITD+ AML.维甲酸与未折叠蛋白反应和氧化应激协同作用诱导 FLT3-ITD+ AML 细胞死亡。
Blood Adv. 2019 Dec 23;3(24):4155-4160. doi: 10.1182/bloodadvances.2019000540.
9
Rewiring the Epigenetic Networks in -Rearranged Leukemias: Epigenetic Dysregulation and Pharmacological Interventions.重排白血病中表观遗传网络的重塑:表观遗传失调与药物干预
Front Cell Dev Biol. 2019 May 15;7:81. doi: 10.3389/fcell.2019.00081. eCollection 2019.
10
3-ketodihydrosphingosine reductase mutation induces steatosis and hepatic injury in zebrafish.3-酮二氢神经鞘氨醇还原酶突变导致斑马鱼脂肪变性和肝损伤。
Sci Rep. 2019 Feb 4;9(1):1138. doi: 10.1038/s41598-018-37946-0.