David H. Smith Center for Vaccine Biology and Immunology, Aab Institute of Biomedical Sciences, Department of Microbiology and Immunology, University of Rochester Medical Center, Rochester, NY, USA.
David H. Smith Center for Vaccine Biology and Immunology, Aab Institute of Biomedical Sciences, Department of Microbiology and Immunology, University of Rochester Medical Center, Rochester, NY, USA; Department of Microbiology and Immunology, Cornell University, Ithaca, NY, USA.
Cell Rep. 2021 Aug 10;36(6):109523. doi: 10.1016/j.celrep.2021.109523.
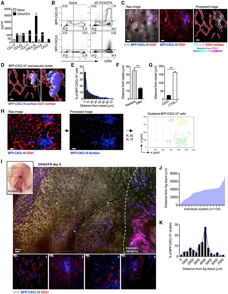
Correct positioning of T cells within infected tissues is critical for T cell activation and pathogen control. Upon tissue entry, effector T cells must efficiently locate antigen-presenting cells (APC) for peripheral activation. We reveal that tissue entry and initial peripheral activation of Th1 effector T cells are tightly linked to perivascular positioning of chemokine-expressing APCs. Dermal inflammation induces tissue-wide de novo generation of discrete perivascular CXCL10 cell clusters, enriched for CD11cMHC-II monocyte-derived dendritic cells. These chemokine clusters are "hotspots" for both Th1 extravasation and activation in the inflamed skin. CXCR3-dependent Th1 localization to the cluster micro-environment prolongs T-APC interactions and boosts function. Both the frequency and range of these clusters are enhanced via a T helper 1 (Th1)-intrinsic, interferon-gamma (IFNγ)-dependent positive-feedback loop. Thus, the perivascular CXCL10 clusters act as initial peripheral activation niches, optimizing controlled activation broadly throughout the tissue by coupling Th1 tissue entry with enhanced opportunities for Th1-APC encounter.
T 细胞在感染组织内的正确定位对于 T 细胞的激活和病原体的控制至关重要。在组织进入后,效应 T 细胞必须有效地定位抗原呈递细胞 (APC) 以进行外周激活。我们揭示了 Th1 效应 T 细胞的组织进入和初始外周激活与表达趋化因子的 APC 的血管周定位密切相关。皮肤炎症诱导组织中新生离散的血管周 CXCL10 细胞簇,富含 CD11cMHC-II 单核细胞衍生的树突状细胞。这些趋化因子簇是炎症皮肤中 Th1 逸出和激活的“热点”。CXCR3 依赖性 Th1 定位到簇微环境延长了 TAPC 相互作用并增强了功能。通过 Th1 内在的干扰素-γ (IFNγ) 依赖性正反馈环,增强了这些簇的频率和范围。因此,血管周 CXCL10 簇作为初始外周激活小生境,通过将 Th1 组织进入与增强 Th1-APC 相遇的机会相结合,在整个组织中广泛优化了受控激活。