Suppr超能文献

泛癌中Zeste同源物2基因增强子的表达特征综合分析

Comprehensive Analysis of the Expression Characteristics of the Enhancer of the Zeste Homolog 2 Gene in Pan-Cancer.

作者信息

Kang Yuanyuan, Zhang Ying, Sun Yan

机构信息

Liaoning Provincial Key Laboratory of Oral Diseases, School and Hospital of Stomatology, China Medical University, Shenyang, China.

出版信息

Front Genet. 2021 Jul 26;12:658241. doi: 10.3389/fgene.2021.658241. eCollection 2021.

Abstract

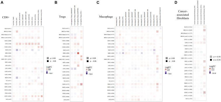
Although more and more studies have shown that EZH2 was closely related to human cancer, no pan-cancer analysis is available. Therefore, we summarized and analyzed the potential carcinogenic effect of EZH2 for the first time based on TCGA (cancer genome map) datasets. EZH2 is expressed highly in most tumors and there is a significant correlation between the EZH2 expression and the prognosis of patients. We observed the increased phosphorylation levels of T487 in breast cancer, colon cancer, UCEC, and LUAD. The expression of EZH2 was associated with the CD8+, tregs, macrophage, and cancer-associated fibroblast infiltration in some tumors. In addition, the cell cycle and cellular biology were involved in the functional mechanisms of EZH2. Our study summarized and analyzed the carcinogenic effect of EZH2 in different tumors comprehensively and provided a theoretical basis for targeting EZH2 therapy.

摘要

尽管越来越多的研究表明EZH2与人类癌症密切相关,但尚无泛癌分析。因此,我们首次基于TCGA(癌症基因组图谱)数据集总结并分析了EZH2的潜在致癌作用。EZH2在大多数肿瘤中高表达,且EZH2表达与患者预后之间存在显著相关性。我们观察到在乳腺癌、结肠癌、子宫内膜癌和肺腺癌中T487的磷酸化水平升高。在某些肿瘤中,EZH2的表达与CD8 +、调节性T细胞、巨噬细胞和癌症相关成纤维细胞浸润有关。此外,细胞周期和细胞生物学参与了EZH2的功能机制。我们的研究全面总结并分析了EZH2在不同肿瘤中的致癌作用,为靶向EZH2治疗提供了理论依据。

https://cdn.ncbi.nlm.nih.gov/pmc/blobs/0f56/8350738/04d9f64f6a71/fgene-12-658241-g001.jpg

文献AI研究员

20分钟写一篇综述,助力文献阅读效率提升50倍。

立即体验

用中文搜PubMed

大模型驱动的PubMed中文搜索引擎

马上搜索

文档翻译

学术文献翻译模型,支持多种主流文档格式。

立即体验