Suppr超能文献

醛固酮诱导肾小管上皮细胞增殖,但不会...

Aldosterone Induces the Proliferation of Renal Tubular Epithelial Cells but Not .

机构信息

Graduate School, Hebei University of Chinese Medicine, Shijiazhuang, China.

Hebei Key Laboratory of Integrative Medicine on Liver-Kidney Patterns, Hebei University of Chinese Medicine, Shijiazhuang, China.

出版信息

J Renin Angiotensin Aldosterone Syst. 2021 Jul 26;2021:9943848. doi: 10.1155/2021/9943848. eCollection 2021.

Abstract

OBJECTIVE

To investigate the proliferation effect of aldosterone on renal tubular epithelial cells and .

METHODS

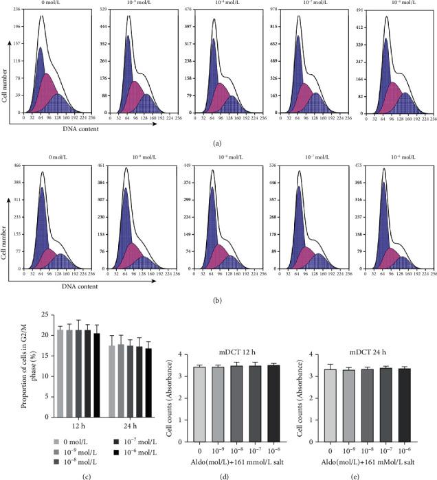
Thirty-two male C57BL/6J mice (20-22 g) were divided randomly into four groups: sham, unilateral nephrectomy (UN), unilateral nephrectomy plus aldosterone infusion (UA), and UA plus eplerenone (UAE). The kidneys were removed 6 weeks after treatment. Expression of proliferating cell nuclear antigen (PCNA) was detected by immunohistochemistry and western blotting. Human kidney proximal tubular epithelial (HK2) and mouse distal convoluted tubule (mDCT) cell lines were stimulated by aldosterone (0, 10, 10, 10, and 10 mol/L) . Cells were collected after 3, 6, 12, 24, 36, and 48 h, and proliferation of each group detected by western blotting, flow cytometry, live imaging, and the MTT assay. In addition, mDCT cells were costimulated with a medium containing a final concentration of 161 mmol/L Na and different concentrations of aldosterone, and the number of cells and cellular DNA content was measured by the MTT assay and flow cytometry.

RESULTS

Aldosterone could induce a significant increase in the number of PCNA-positive cells in mouse kidneys accompanied by increased deposition of collagen fibers. Eplerenone could inhibit aldosterone-induced cell proliferation and collagen deposition. HK2 cells and mDCT cells administered different concentrations, and different times of aldosterone stimulation failed to cause cell proliferation, and costimulation of aldosterone and salt did not cause proliferation changes in mDCT cells.

CONCLUSIONS

Aldosterone perfusion can induce proliferation of mouse kidney cells , and eplerenone can inhibit this change, but aldosterone stimulates HK2 cells and mDCT without causing their proliferation.

摘要

目的

研究醛固酮对肾小管上皮细胞的增殖作用。

方法

32 只雄性 C57BL/6J 小鼠(20-22g)随机分为 4 组:假手术组、单侧肾切除组(UN)、单侧肾切除加醛固酮输注组(UA)和 UA 加依普利酮组(UAE)。治疗 6 周后切除肾脏。通过免疫组化和 Western blot 检测增殖细胞核抗原(PCNA)的表达。用醛固酮(0、10、10、10 和 10mol/L)刺激人肾近端小管上皮(HK2)和鼠远曲小管(mDCT)细胞系。收集 3、6、12、24、36 和 48h 后的各组细胞,通过 Western blot、流式细胞术、活细胞成像和 MTT 检测法检测各组细胞的增殖情况。此外,用含有终浓度 161mmol/L Na 的培养基和不同浓度的醛固酮对 mDCT 细胞进行共刺激,通过 MTT 检测法和流式细胞术测量细胞数量和细胞 DNA 含量。

结果

醛固酮可诱导小鼠肾脏中 PCNA 阳性细胞数量显著增加,并伴有胶原纤维沉积增加。依普利酮可抑制醛固酮诱导的细胞增殖和胶原沉积。HK2 细胞和 mDCT 细胞给予不同浓度和不同时间的醛固酮刺激,未引起细胞增殖,醛固酮和盐的共刺激也未引起 mDCT 细胞增殖变化。

结论

醛固酮灌注可诱导小鼠肾脏细胞增殖,依普利酮可抑制这种变化,但醛固酮刺激 HK2 细胞和 mDCT 细胞而不引起其增殖。

https://cdn.ncbi.nlm.nih.gov/pmc/blobs/d44b/8337160/a5980621ed42/JRAAS2021-9943848.001.jpg

文献AI研究员

20分钟写一篇综述,助力文献阅读效率提升50倍。

立即体验

用中文搜PubMed

大模型驱动的PubMed中文搜索引擎

马上搜索

文档翻译

学术文献翻译模型,支持多种主流文档格式。

立即体验