Lei Yiming, Wan Sizhe, Liu Huiling, Zhou Haoxiong, Chen Lingjun, Yang Yidong, Wu Bin
Department of Gastroenterology, The Third Affiliated Hospital of Sun Yat-Sen University, Guangzhou, Guangdong Province, China.
Guangdong Provincial Key Laboratory of Liver Disease Research, Guangzhou, Guangdong Province, China.
Cell Death Discov. 2021 Aug 28;7(1):223. doi: 10.1038/s41420-021-00615-9.
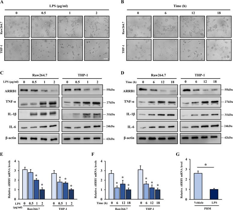
Acute liver injury (ALI) caused by multiple inflammatory responses is a monocyte-/macrophage-mediated liver injury that is associated with high morbidity and mortality. Liver macrophage activation is a vital event that triggers ALI. However, the mechanism of liver macrophage activation has not been fully elucidated. This study examined the role of β-arrestin1 (ARRB1) in wild-type (WT) and ARRB1-knockout (ARRB1-KO) mouse models of ALI induced by lipopolysaccharide (LPS), and ARRB1-KO mice exhibited more severe inflammatory injury and liver macrophage activation compared to WT mice. We found that LPS treatment reduced the expression level of ARRB1 in Raw264.7 and THP-1 cell lines, and mouse primary hepatic macrophages. Overexpression of ARRB1 in Raw264.7 and THP-1 cell lines significantly attenuated LPS-induced liver macrophage activation, such as transformation in cell morphology and enhanced expression of proinflammatory cytokines (tumor necrosis factor-α, interleukin-1β, and interleukin-6), while downregulation of ARRB1 by small interfering RNA and ARRB1 deficiency in primary hepatic macrophages both aggravated macrophage activation. Moreover, overexpression of ARRB1 suppressed LPS-induced endoplasmic reticulum (ER) stress in liver macrophages, and inhibition of ER stress impeded excessive hepatic macrophage activation induced by downregulation of ARRB1. Our data demonstrate that ARRB1 relieves LPS-induced ALI through the ER stress pathway to regulate hepatic macrophage activation and that ARRB1 may be a potential therapeutic target for ALI.
由多种炎症反应引起的急性肝损伤(ALI)是一种单核细胞/巨噬细胞介导的肝损伤,其发病率和死亡率都很高。肝巨噬细胞激活是引发ALI的关键事件。然而,肝巨噬细胞激活的机制尚未完全阐明。本研究在野生型(WT)和β -抑制蛋白1(ARRB1)基因敲除(ARRB1-KO)小鼠模型中,检测了ARRB1在脂多糖(LPS)诱导的ALI中的作用,结果显示,与WT小鼠相比,ARRB1-KO小鼠表现出更严重的炎症损伤和肝巨噬细胞激活。我们发现,LPS处理降低了Raw264.7和THP-1细胞系以及小鼠原代肝巨噬细胞中ARRB1的表达水平。在Raw264.7和THP-1细胞系中过表达ARRB1可显著减弱LPS诱导的肝巨噬细胞激活,如细胞形态转变以及促炎细胞因子(肿瘤坏死因子-α、白细胞介素-1β和白细胞介素-6)表达增强,而通过小干扰RNA下调ARRB1以及原代肝巨噬细胞中ARRB1缺乏均加剧了巨噬细胞激活。此外,ARRB1过表达抑制了LPS诱导的肝巨噬细胞内质网(ER)应激,而抑制ER应激可阻碍因ARRB1下调诱导的过度肝巨噬细胞激活。我们的数据表明,ARRB1通过ER应激途径减轻LPS诱导的ALI,从而调节肝巨噬细胞激活,并且ARRB1可能是ALI的一个潜在治疗靶点。