Suppr超能文献

番茄果实全果肉性状由 AFF 表达量降低所控制,该基因表达量降低是由于启动子区结构变异所致。

All-flesh fruit in tomato is controlled by reduced expression dosage of AFF through a structural variant mutation in the promoter.

机构信息

Key Laboratory of Biology and Genetic Improvement of Horticultural Crops of Ministry of Agriculture, Institute of Vegetables and Flowers, Chinese Academy of Agricultural Sciences, Beijing 100081, China.

出版信息

J Exp Bot. 2022 Jan 5;73(1):123-138. doi: 10.1093/jxb/erab401.

Abstract

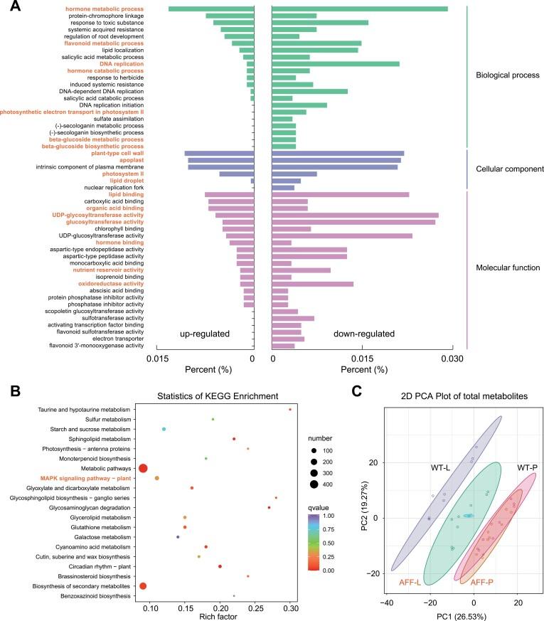
The formation of locule gel is an important process in tomato and is a typical characteristic of berry fruit. In this study, we examined a natural tomato mutant that produces all-flesh fruit (AFF) in which the locule tissue remains in a solid state during fruit development. We constructed different genetic populations to fine-map the causal gene for this trait and identified SlMBP3 as the locus conferring the locule gel formation, which we rename as AFF. We determined the causal mutation as a 416-bp deletion in the promoter region of AFF, which reduces its expression dosage. Generally, this sequence is highly conserved among Solanaceae, as well as within the tomato germplasm. Using BC6 near-isogenic lines, we determined that the reduced expression dosage of AFF did not affect the normal development of seeds, whilst producing unique, non-liquefied locule tissue that was distinct from that of normal tomatoes in terms of metabolic components. Combined analysis using mRNA-seq and metabolomics indicated the importance of AFF in locule tissue liquefaction. Our findings provide insights into fruit-type differentiation in Solanaceae crops and also present the basis for future applications of AFF in tomato breeding programs.

摘要

腔室凝胶的形成是番茄中的一个重要过程,也是浆果果实的典型特征。在这项研究中,我们研究了一个天然的番茄突变体,它产生全果肉果实(AFF),在果实发育过程中腔室组织保持固态。我们构建了不同的遗传群体来精细定位该性状的候选基因,并确定 SlMBP3 是赋予腔室凝胶形成的基因位点,我们将其命名为 AFF。我们确定了该突变是 AFF 启动子区域的 416 个碱基对缺失,导致其表达量减少。一般来说,这个序列在茄科植物中高度保守,在番茄种质资源中也是如此。使用 BC6 近等基因系,我们确定 AFF 的表达量减少不会影响种子的正常发育,同时产生独特的、不液化的腔室组织,与正常番茄在代谢成分方面有所不同。结合 mRNA-seq 和代谢组学分析表明,AFF 在腔室组织液化中很重要。我们的发现为茄科作物果实类型分化提供了新的认识,并为未来 AFF 在番茄育种计划中的应用奠定了基础。

https://cdn.ncbi.nlm.nih.gov/pmc/blobs/6fd1/8730696/7c4fd870f69d/erab401_fig1.jpg

文献AI研究员

20分钟写一篇综述,助力文献阅读效率提升50倍。

立即体验

用中文搜PubMed

大模型驱动的PubMed中文搜索引擎

马上搜索

文档翻译

学术文献翻译模型,支持多种主流文档格式。

立即体验