Department of Endocrinology, Beijing Tongren Hospital, Capital Medical University, 100730, Beijing, China.
Beijing Key Laboratory of Diabetes Research and Care, Beijing Diabetes Institute, 100730, Beijing, China.
Nat Commun. 2021 Sep 23;12(1):5616. doi: 10.1038/s41467-021-25952-2.
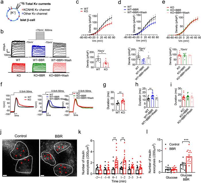
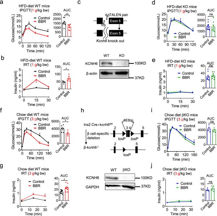
Coptis chinensis is an ancient Chinese herb treating diabetes in China for thousands of years. However, its underlying mechanism remains poorly understood. Here, we report the effects of its main active component, berberine (BBR), on stimulating insulin secretion. In mice with hyperglycemia induced by a high-fat diet, BBR significantly increases insulin secretion and reduced blood glucose levels. However, in mice with hyperglycemia induced by global or pancreatic islet β-cell-specific Kcnh6 knockout, BBR does not exert beneficial effects. BBR directly binds KCNH6 potassium channels, significantly accelerates channel closure, and subsequently reduces KCNH6 currents. Consequently, blocking KCNH6 currents prolongs high glucose-dependent cell membrane depolarization and increases insulin secretion. Finally, to assess the effect of BBR on insulin secretion in humans, a randomized, double-blind, placebo-controlled, two-period crossover, single-dose, phase 1 clinical trial (NCT03972215) including 15 healthy men receiving a 160-min hyperglycemic clamp experiment is performed. The pre-specified primary outcomes are assessment of the differences of serum insulin and C-peptide levels between BBR and placebo treatment groups during the hyperglycemic clamp study. BBR significantly promotes insulin secretion under hyperglycemic state comparing with placebo treatment, while does not affect basal insulin secretion in humans. All subjects tolerate BBR well, and we observe no side effects in the 14-day follow up period. In this study, we identify BBR as a glucose-dependent insulin secretagogue for treating diabetes without causing hypoglycemia that targets KCNH6 channels.
黄连是一种中国古药,在中国治疗糖尿病已有数千年的历史。然而,其潜在的作用机制仍不清楚。在这里,我们报告了其主要活性成分小檗碱(BBR)刺激胰岛素分泌的作用。在高脂肪饮食诱导的高血糖小鼠中,BBR 显著增加胰岛素分泌并降低血糖水平。然而,在由全胰岛或胰岛β细胞特异性 Kcnh6 敲除诱导的高血糖小鼠中,BBR 没有发挥有益作用。BBR 直接与 KCNH6 钾通道结合,显著加速通道关闭,随后减少 KCNH6 电流。因此,阻断 KCNH6 电流延长高葡萄糖依赖性细胞膜去极化并增加胰岛素分泌。最后,为了评估 BBR 对人类胰岛素分泌的影响,进行了一项随机、双盲、安慰剂对照、两周期交叉、单次剂量、1 期临床试验(NCT03972215),包括 15 名健康男性接受 160 分钟高血糖钳夹实验。预设的主要终点是评估 BBR 和安慰剂治疗组在高血糖钳夹研究期间血清胰岛素和 C 肽水平的差异。与安慰剂治疗相比,BBR 在高血糖状态下显著促进胰岛素分泌,而对人类的基础胰岛素分泌没有影响。所有受试者均耐受 BBR 良好,在 14 天随访期间未观察到不良反应。在这项研究中,我们确定 BBR 是一种葡萄糖依赖性胰岛素分泌促进剂,可治疗糖尿病而不会引起低血糖,其作用靶点是 KCNH6 通道。