Suppr超能文献

FBXL20 通过降解 PUMA 和 BAX 抑制细胞凋亡促进乳腺癌恶性进展。

FBXL20 promotes breast cancer malignancy by inhibiting apoptosis through degradation of PUMA and BAX.

机构信息

Cancer Biology and Epigenetics Laboratory, National Centre for Cell Science, Pune, Maharashtra, India; Department of Biotechnology, S.P. Pune University, Pune, Maharashtra, India.

Department of Molecular, Cell and Cancer Biology, University of Massachusetts Medical School, Worcester, Massachusetts, USA.

出版信息

J Biol Chem. 2021 Oct;297(4):101253. doi: 10.1016/j.jbc.2021.101253. Epub 2021 Sep 26.

Abstract

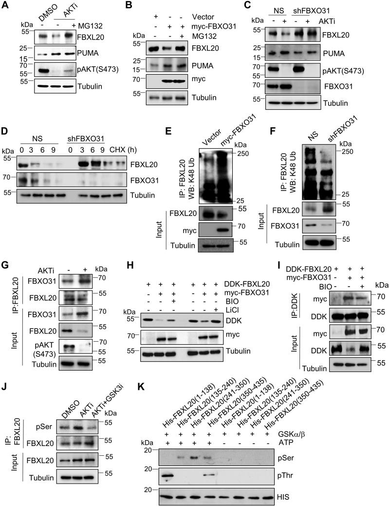
Apoptosis is a programmed cell death that efficiently removes damaged cells to maintain tissue homeostasis. Defect in apoptotic machinery can lead to tumor development, progression, and resistance to chemotherapy. PUMA (p53 upregulated modulator of apoptosis) and BAX (BCL2-associated X protein) are among the most well-known inducers of apoptosis. It has been reported that expression levels of BAX and PUMA are controlled at the posttranslational level by phosphorylation. However, the posttranslational regulation of these proapoptotic proteins remains largely unexplored. In this study, using biochemical, molecular biology, flow cytometric, and immunohistochemistry techniques, we show that PUMA and BAX are the direct target of the F-box protein FBXL20, which restricts their cellular levels. FBXL20 directs the proteasomal degradation of PUMA and BAX in a protein kinase AKT1-dependent manner to promote cancer cell proliferation and tumor growth. Interestingly, inactivation of AKT1 results in activation of another protein kinase GSK3α/β, which facilitates the proteasomal degradation of FBXL20 by another F-box protein, FBXO31. Thus, a switch between two signaling kinases AKT1 and GSK3α/β modulates the functional activity of these proapoptotic regulators, thereby determining cell survival or death. RNAi-mediated ablation of FBXL20 results in increased levels of PUMA as well as BAX, which further enhances the sensitivity of cancer cells to chemotherapeutic drugs. We showed that high level expression of FBXL20 in cancer cells reduces therapeutic drug-induced apoptosis and promotes chemoresistance. Overall, this study highlights the importance of targeting FBXL20 in cancers in conjunction with chemotherapy and may represent a promising anticancer strategy to overcome chemoresistance.

摘要

细胞凋亡是一种程序性细胞死亡,它能够有效地清除受损细胞以维持组织内稳态。凋亡机制缺陷可导致肿瘤的发生、发展和对化疗的耐药性。PUMA(p53 上调凋亡调节剂)和 BAX(BCL2 相关 X 蛋白)是最著名的凋亡诱导因子之一。据报道,BAX 和 PUMA 的表达水平受磷酸化的翻译后调控。然而,这些促凋亡蛋白的翻译后调控在很大程度上仍未被探索。在这项研究中,我们使用生化、分子生物学、流式细胞术和免疫组织化学技术,表明 PUMA 和 BAX 是 F-box 蛋白 FBXL20 的直接靶标,FBXL20 限制了它们的细胞水平。FBXL20 通过蛋白激酶 AKT1 依赖性方式指导 PUMA 和 BAX 的蛋白酶体降解,从而促进癌细胞增殖和肿瘤生长。有趣的是,AKT1 的失活导致另一种蛋白激酶 GSK3α/β的激活,GSK3α/β 通过另一种 F-box 蛋白 FBXO31 促进 FBXL20 的蛋白酶体降解。因此,两种信号激酶 AKT1 和 GSK3α/β之间的转换调节了这些促凋亡调节剂的功能活性,从而决定了细胞的存活或死亡。RNAi 介导的 FBXL20 缺失导致 PUMA 和 BAX 水平升高,从而进一步增强了癌细胞对化疗药物的敏感性。我们表明,癌细胞中 FBXL20 的高表达水平降低了治疗药物诱导的细胞凋亡并促进了化疗耐药性。总的来说,这项研究强调了针对癌症中 FBXL20 的重要性,与化疗联合使用可能是克服化疗耐药性的一种有前途的抗癌策略。

https://cdn.ncbi.nlm.nih.gov/pmc/blobs/8dff/8507197/5d0103c0ec1a/gr1.jpg

文献AI研究员

20分钟写一篇综述,助力文献阅读效率提升50倍。

立即体验

用中文搜PubMed

大模型驱动的PubMed中文搜索引擎

马上搜索

文档翻译

学术文献翻译模型,支持多种主流文档格式。

立即体验