Department of Genetics and Genome Sciences, Case Western Reserve University, Cleveland, OH 44116, U.S.A.
Biochem J. 2021 Oct 29;478(20):3741-3756. doi: 10.1042/BCJ20210252.
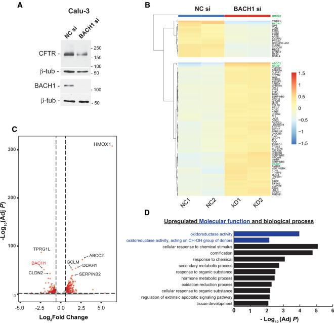
The cystic fibrosis transmembrane conductance regulator (CFTR) gene lies within a topologically associated domain (TAD) in which multiple cis-regulatory elements (CREs) and transcription factors (TFs) regulate its cell-specific expression. The CREs are recruited to the gene promoter by a looping mechanism that depends upon both architectural proteins and specific TFs. An siRNA screen to identify TFs coordinating CFTR expression in airway epithelial cells suggested an activating role for BTB domain and CNC homolog 1 (BACH1). BACH1 is a ubiquitous master regulator of the cellular response to oxidative stress. Here, we show that BACH1 may have a dual effect on CFTR expression by direct occupancy of CREs at physiological oxygen (∼8%), while indirectly modulating expression under conditions of oxidative stress. Hence BACH1, can activate or repress the same gene, to fine tune expression in response to environmental cues such as cell stress. Furthermore, our 4C-seq data suggest that BACH1 can also directly regulate CFTR gene expression by modulating locus architecture through occupancy at known enhancers and structural elements, and depletion of BACH1 alters the higher order chromatin structure.
囊性纤维化跨膜电导调节因子(CFTR)基因位于拓扑关联域(TAD)内,其中多个顺式调控元件(CRE)和转录因子(TF)调节其细胞特异性表达。CRE 通过依赖于结构蛋白和特定 TF 的环化机制被募集到基因启动子。一项针对气道上皮细胞中协调 CFTR 表达的 TF 的 siRNA 筛选表明,BTB 结构域和 CNC 同源物 1(BACH1)具有激活作用。BACH1 是细胞对氧化应激反应的普遍主调控因子。在这里,我们表明 BACH1 可能通过在生理氧(约 8%)下直接占据 CRE 对 CFTR 表达具有双重影响,而在氧化应激条件下则间接调节表达。因此,BACH1 可以通过直接占据已知增强子和结构元件来调节基因座结构,从而直接或间接调节 CFTR 基因的表达,以精细调节对环境线索(如细胞应激)的表达。此外,我们的 4C-seq 数据表明,BACH1 还可以通过占据已知增强子和结构元件来调节基因座结构,从而直接调节 CFTR 基因的表达,并改变高级染色质结构。