Suppr超能文献

GPX7 通过内质网应激和 mTOR 通路促进 BMSCs 成骨分化。

GPX7 Facilitates BMSCs Osteoblastogenesis via ER Stress and mTOR Pathway.

机构信息

State Key Laboratory of Oral Diseases, National Clinical Research Center for Oral Diseases, West China Hospital of Stomatology, Sichuan University, Chengdu, China.

Department of Endodontics, West China Hospital of Stomatology, Sichuan University, Chengdu, China.

出版信息

J Cell Mol Med. 2021 Nov;25(22):10454-10465. doi: 10.1111/jcmm.16974. Epub 2021 Oct 9.

Abstract

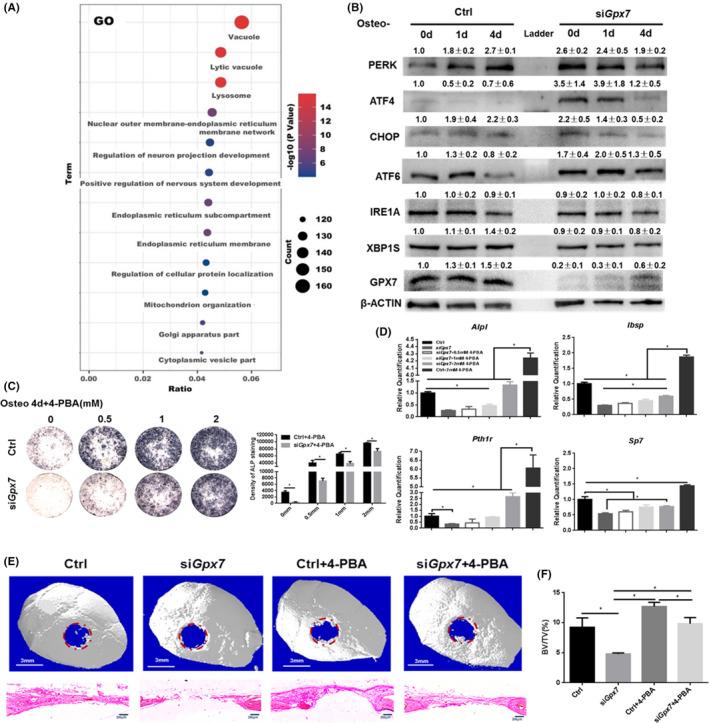
Emerging evidence indicates extensive oxidative stress is a consequence of obesity which impairs bone formation. Glutathione peroxidase 7 (GPX7) is a conserved endoplasmic reticulum (ER) retention protein, lacking of which causes accumulation of reactive oxygen species (ROS) and promotes adipogenesis. Since the imbalance between osteogenic and adipogenic differentiation of bone marrow mesenchymal stem cell (BMSC) leads to severe bone diseases such as osteoporosis, it is critical to investigate the potential protective role of Gpx7 in osteogenesis. Here, we provide evidence that deficiency of Gpx7 reduces osteogenesis, but increases adipogenesis in both human BMSCs (hBMSCs) and mouse mesenchymal stem cell line. Interestingly, further studies indicate this defect can be alleviated by the ER stress antagonist, but not the ROS inhibitor, unveiling an unexpected finding that, unlike adipogenesis, lacking of Gpx7 inhibits osteogenesis mediating by induced ER stress instead of enhanced ROS. Furthermore, the mTOR signalling pathway is found down-regulation during osteogenic differentiation in Gpx7-deficient condition, which can be rescued by relief of ER stress. Taken together, for the first time we identify a novel function of Gpx7 in BMSCs' osteogenic differentiation and indicate that Gpx7 may protect against osteoporotic deficits in humans through ER stress and mTOR pathway interplay.

摘要

新出现的证据表明,广泛的氧化应激是肥胖的后果,它会损害骨形成。谷胱甘肽过氧化物酶 7(GPX7)是一种保守的内质网(ER)滞留蛋白,缺乏它会导致活性氧(ROS)的积累,并促进脂肪生成。由于骨髓间充质干细胞(BMSC)成骨和成脂分化之间的失衡会导致严重的骨骼疾病,如骨质疏松症,因此研究 Gpx7 在成骨中的潜在保护作用至关重要。在这里,我们提供的证据表明,Gpx7 的缺乏会减少人骨髓间充质干细胞(hBMSCs)和小鼠间充质干细胞系中的成骨,但会增加脂肪生成。有趣的是,进一步的研究表明,这种缺陷可以通过内质网应激拮抗剂缓解,但不能通过 ROS 抑制剂缓解,揭示了一个意想不到的发现,与脂肪生成不同,缺乏 Gpx7 通过诱导的内质网应激而不是增强的 ROS 抑制成骨。此外,在 Gpx7 缺陷条件下成骨分化过程中发现 mTOR 信号通路下调,这可以通过缓解内质网应激得到挽救。总之,我们首次确定了 Gpx7 在 BMSCs 成骨分化中的新功能,并表明 Gpx7 可能通过内质网应激和 mTOR 通路相互作用来保护人类免受骨质疏松症的影响。

https://cdn.ncbi.nlm.nih.gov/pmc/blobs/9ef6/8581313/5f1df4fa55e2/JCMM-25-10454-g004.jpg

文献AI研究员

20分钟写一篇综述,助力文献阅读效率提升50倍。

立即体验

用中文搜PubMed

大模型驱动的PubMed中文搜索引擎

马上搜索

文档翻译

学术文献翻译模型,支持多种主流文档格式。

立即体验