Li Haisong, Liu Shuhan, Jin Rihua, Xu Haiyang, Li Yunqian, Chen Yong, Zhao Gang
Department of Neurosurgery, The First Hospital of Jilin University, 130061, Changchun, China.
Cancer Center, The First Hospital of Jilin University, 130061, Changchun, China.
Cell Death Discov. 2021 Oct 12;7(1):288. doi: 10.1038/s41420-021-00654-2.
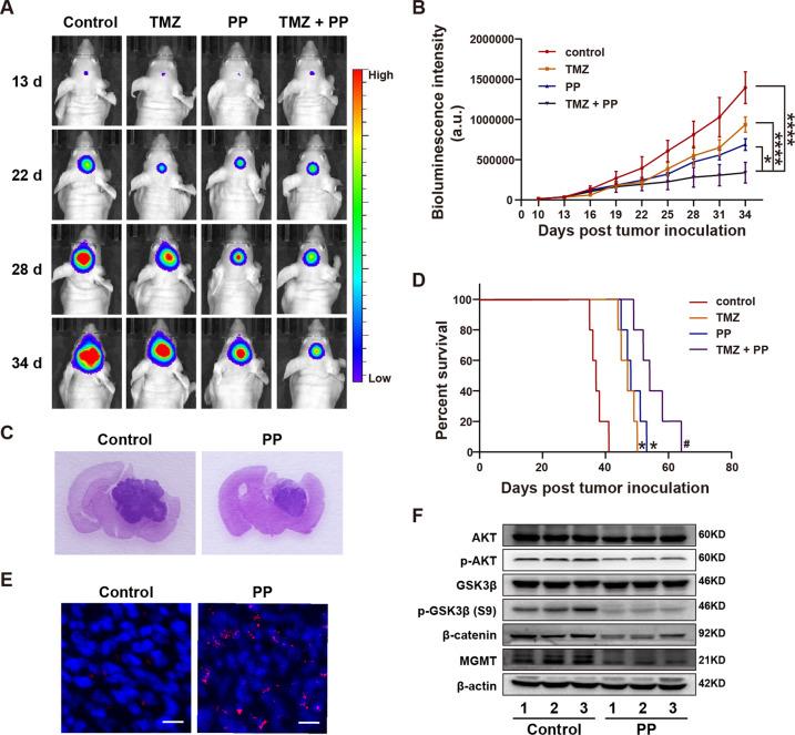
Temozolomide (TMZ) is the mainstream chemotherapeutic drug for treating glioblastoma multiforme (GBM), but the intrinsic or acquired chemoresistance to TMZ has become the leading clinical concern, which is related to the repair of DNA alkylation sites by O-methylguanine-DNA methyltransferase (MGMT). Pyrvinium pamoate (PP), the FDA-approved anthelminthic drug, has been reported to inhibit the Wnt/β-catenin pathway within numerous cancer types, and Wnt/β-catenin signaling pathway can modulate the expression of MGMT gene. However, whether PP affects the expression of MGMT and enhances TMZ sensitivity in GBM cells remains unclear. In the present study, we found that PP and TMZ had synergistic effect on inhibiting the viability of GBM cells, and PP induced inhibition of MGMT and enhanced the TMZ chemosensitivity of GBM cells through down-regulating Wnt/β-catenin pathway. Moreover, the overexpression of MGMT or β-catenin weakened the synergy between PP and TMZ. The mechanism of PP in inhibiting the Wnt pathway was indicated that PP resulted in the degradation of β-catenin via the AKT/GSK3β/β-catenin signaling axis. Moreover, Ser552 phosphorylation in β-catenin, which promotes its nuclear accumulation and transcriptional activity, is blocked by PP that also inhibits the Wnt pathway to some extent. The intracranial GBM mouse model also demonstrated that the synergy between PP and TMZ could be achieved through down-regulating β-catenin and MGMT, which prolonged the survival time of tumor-bearing mice. Taken together, our data suggest that PP may serve as the prospect medicine to improve the chemotherapeutic effect on GBM, especially for chemoresistant to TMZ induced by MGMT overexpression.
替莫唑胺(TMZ)是治疗多形性胶质母细胞瘤(GBM)的主流化疗药物,但对TMZ的内在或获得性化疗耐药已成为主要的临床关注点,这与O-甲基鸟嘌呤-DNA甲基转移酶(MGMT)对DNA烷基化位点的修复有关。已报道,美国食品药品监督管理局(FDA)批准的驱虫药帕莫酸哌文(PP)可在多种癌症类型中抑制Wnt/β-连环蛋白信号通路,而Wnt/β-连环蛋白信号通路可调节MGMT基因的表达。然而,PP是否影响MGMT的表达并增强GBM细胞对TMZ的敏感性仍不清楚。在本研究中,我们发现PP和TMZ对抑制GBM细胞活力具有协同作用,并且PP通过下调Wnt/β-连环蛋白信号通路诱导MGMT的抑制并增强GBM细胞对TMZ的化疗敏感性。此外,MGMT或β-连环蛋白的过表达削弱了PP和TMZ之间的协同作用。PP抑制Wnt信号通路的机制表明,PP通过AKT/GSK3β/β-连环蛋白信号轴导致β-连环蛋白的降解。此外,促进β-连环蛋白核积累和转录活性的β-连环蛋白Ser552磷酸化被PP阻断,PP在一定程度上也抑制Wnt信号通路。颅内GBM小鼠模型也证明,PP和TMZ之间的协同作用可通过下调β-连环蛋白和MGMT来实现,这延长了荷瘤小鼠的生存时间。综上所述,我们的数据表明,PP可能作为一种有前景的药物来提高对GBM的化疗效果,特别是对于MGMT过表达诱导的对TMZ耐药的情况。