Suppr超能文献

人肾类器官揭示谷胱甘肽在法布里病中的作用。

Human kidney organoids reveal the role of glutathione in Fabry disease.

机构信息

Cell Death Disease Research Center, College of Medicine, The Catholic University of Korea, Seoul, Korea.

Department of Internal Medicine, College of Medicine, The Catholic University of Korea, Seoul, Korea.

出版信息

Exp Mol Med. 2021 Oct;53(10):1580-1591. doi: 10.1038/s12276-021-00683-y. Epub 2021 Oct 15.

Abstract

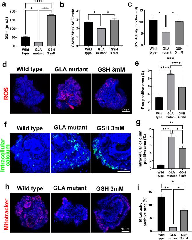
Fabry disease is an X-linked lysosomal storage disease caused by a mutation in the galactosidase alpha (GLA) gene. Despite advances in therapeutic technologies, the lack of humanized experimental models of Fabry disease has limited the development of new therapies to cure the disease. Herein, we modeled Fabry disease using human inducible pluripotent stem cell (iPSC)-derived kidney organoids and the CRISPR-Cas9 genome-editing system. GLA-mutant human kidney organoids revealed deformed podocytes and tubular cells with accumulation of globotriaosylceramide (Gb3). Ultrastructural analysis showed abundant electron-dense granular deposits and electron-dense lamellate lipid-like deposits that formed concentric bodies (zebra bodies) in the cytoplasm of podocytes and tubules. The oxidative stress level was increased in GLA-mutant kidney organoids, and the increase was accompanied by apoptosis. Enzyme replacement treatment (ERT) with recombinant human α-Gal A decreased the Gb3 accumulation and oxidative stress, which resulted in amelioration of the deformed cellular structure of the GLA-mutant kidney organoids. Transcription profile analyses showed decreased glutathione (GSH) metabolism in GLA-mutant kidney organoids. GSH replacement treatment decreased oxidative stress and attenuated the structural deformity of the GLA-mutant kidney organoids. GSH treatment also increased the expression of podocyte and tubular markers and decreased apoptosis. In conclusion, GLA-mutant kidney organoids derived from human iPSCs are valuable tools for studying the mechanisms and developing novel therapeutic alternatives for Fabry disease.

摘要

法布里病是一种 X 连锁溶酶体贮积病,由半乳糖苷酶α(GLA)基因突变引起。尽管治疗技术取得了进展,但缺乏法布里病的人源化实验模型限制了新疗法的开发以治愈该疾病。在此,我们使用人诱导多能干细胞(iPSC)衍生的肾类器官和 CRISPR-Cas9 基因组编辑系统来模拟法布里病。GLA 突变的人肾类器官显示出足细胞和管状细胞变形,并且积累了 globotriaosylceramide(Gb3)。超微结构分析显示,在足细胞和小管的细胞质中形成同心体(斑马体)的大量电子致密颗粒沉积物和电子致密层状类脂样沉积物。GLA 突变的肾类器官中的氧化应激水平增加,并且伴随着细胞凋亡。用重组人α-Gal A 进行酶替代治疗(ERT)可减少 Gb3 积累和氧化应激,从而改善 GLA 突变的肾类器官的变形细胞结构。转录谱分析显示 GLA 突变的肾类器官中谷胱甘肽(GSH)代谢减少。GSH 替代治疗可降低氧化应激并减轻 GLA 突变的肾类器官的结构变形。GSH 处理还增加了足细胞和管状标记物的表达并减少了细胞凋亡。总之,源自人 iPSC 的 GLA 突变的肾类器官是研究机制和开发法布里病新治疗方法的有价值的工具。

https://cdn.ncbi.nlm.nih.gov/pmc/blobs/6807/8568890/f87f83c9e9ee/12276_2021_683_Fig1_HTML.jpg

文献检索

告别复杂PubMed语法,用中文像聊天一样搜索,搜遍4000万医学文献。AI智能推荐,让科研检索更轻松。

立即免费搜索

文件翻译

保留排版,准确专业,支持PDF/Word/PPT等文件格式,支持 12+语言互译。

免费翻译文档

深度研究

AI帮你快速写综述,25分钟生成高质量综述,智能提取关键信息,辅助科研写作。

立即免费体验