• 文献检索
  • 文档翻译
  • 深度研究
  • 学术资讯
  • Suppr Zotero 插件Zotero 插件
  • 邀请有礼
  • 套餐&价格
  • 历史记录
应用&插件
Suppr Zotero 插件Zotero 插件浏览器插件Mac 客户端Windows 客户端微信小程序
定价
高级版会员购买积分包购买API积分包
服务
文献检索文档翻译深度研究API 文档MCP 服务
关于我们
关于 Suppr公司介绍联系我们用户协议隐私条款
关注我们

Suppr 超能文献

核心技术专利:CN118964589B侵权必究
粤ICP备2023148730 号-1Suppr @ 2026

文献检索

告别复杂PubMed语法,用中文像聊天一样搜索,搜遍4000万医学文献。AI智能推荐,让科研检索更轻松。

立即免费搜索

文件翻译

保留排版,准确专业,支持PDF/Word/PPT等文件格式,支持 12+语言互译。

免费翻译文档

深度研究

AI帮你快速写综述,25分钟生成高质量综述,智能提取关键信息,辅助科研写作。

立即免费体验

FGF14-AS2通过与miR-320a/E2F1轴形成反馈环来加速胶质瘤的肿瘤发生。

FGF14-AS2 accelerates tumorigenesis in glioma by forming a feedback loop with miR-320a/E2F1 axis.

作者信息

Zhang Peng, Gu Xueping, Zhang Na, Liu Liang, Dong Xuchen, Li Haoran, Cheng Shan, Li Suwen, Yuan Jiaqi, Li Yongdong, Dong Jun

机构信息

Department of Neurosurgery, The Second Affiliated Hospital of Soochow University, Suzhou 215004, Jiangsu, China.

Rugao Hospital Affiliated to Nantong University, Nantong 226500, Jiangsu, China.

出版信息

J Cancer. 2021 Sep 3;12(21):6429-6438. doi: 10.7150/jca.62120. eCollection 2021.

DOI:10.7150/jca.62120
PMID:34659533
原文链接:https://pmc.ncbi.nlm.nih.gov/articles/PMC8489148/
Abstract

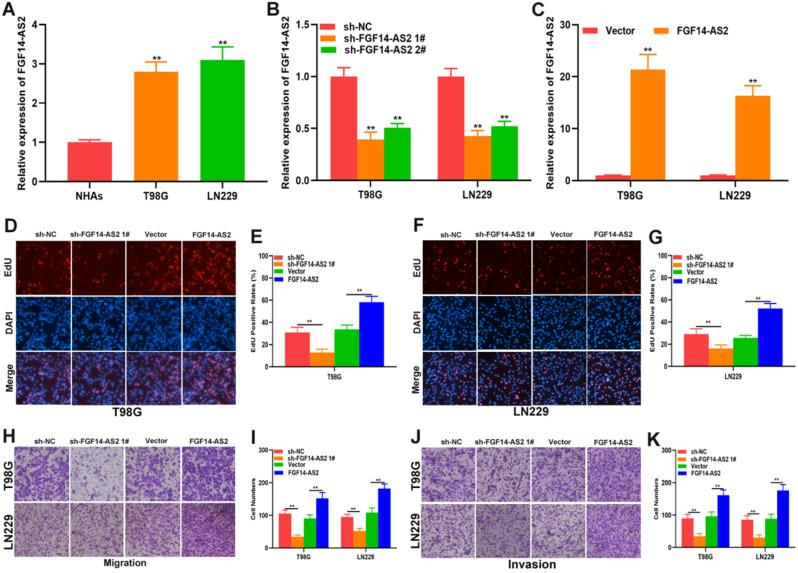
Glioma is the most common primary tumour in the central nervous system in adults, and at present, there is no effective treatment to cure this malignancy. Long noncoding RNAs (lncRNAs) are closely related to tumour progression and have attracted increasing attention in tumour research. However, the role of lncRNA FGF14-AS2 in glioma tumorigenesis has not been determined. In the present study, we found that FGF14-AS2 expression was significantly elevated in glioma tissues and was associated with poor survival in glioma patients. Silencing FGF14-AS2 inhibited the proliferation, migration and invasion ability of glioma cells. assay showed that silencing FGF14-AS2 led to inhibition of tumour growth. In addition, FGF14-AS2 was observed to promote glioma progression via the miR-320a/E2F1 axis. Moreover, E2F1 could bind to the promoter region of FGF14-AS2, thereby enhancing FGF14-AS2 expression. In conclusion, FGF14-AS2 could accelerate tumorigenesis of glioma by forming a feedback loop with the miR-320a/E2F1 axis which suggested that FGF14-AS2 could serve as a therapeutic target for glioma.

摘要

胶质瘤是成人中枢神经系统中最常见的原发性肿瘤,目前尚无有效的治疗方法来治愈这种恶性肿瘤。长链非编码RNA(lncRNAs)与肿瘤进展密切相关,在肿瘤研究中受到越来越多的关注。然而,lncRNA FGF14-AS2在胶质瘤发生中的作用尚未确定。在本研究中,我们发现FGF14-AS2在胶质瘤组织中的表达显著升高,并且与胶质瘤患者的不良生存相关。沉默FGF14-AS2可抑制胶质瘤细胞的增殖、迁移和侵袭能力。实验表明,沉默FGF14-AS2可导致肿瘤生长受到抑制。此外,观察到FGF14-AS2通过miR-320a/E2F1轴促进胶质瘤进展。而且,E2F1可与FGF14-AS2的启动子区域结合,从而增强FGF14-AS2的表达。总之,FGF14-AS2可通过与miR-320a/E2F1轴形成反馈环来加速胶质瘤的发生,这表明FGF14-AS2可作为胶质瘤的治疗靶点。

https://cdn.ncbi.nlm.nih.gov/pmc/blobs/62f9/8489148/bd85c008d1b7/jcav12p6429g007.jpg
https://cdn.ncbi.nlm.nih.gov/pmc/blobs/62f9/8489148/e96a77d730ae/jcav12p6429g001.jpg
https://cdn.ncbi.nlm.nih.gov/pmc/blobs/62f9/8489148/d342b963d601/jcav12p6429g002.jpg
https://cdn.ncbi.nlm.nih.gov/pmc/blobs/62f9/8489148/4fa6b9cc2416/jcav12p6429g003.jpg
https://cdn.ncbi.nlm.nih.gov/pmc/blobs/62f9/8489148/264575664e48/jcav12p6429g004.jpg
https://cdn.ncbi.nlm.nih.gov/pmc/blobs/62f9/8489148/abb70254573f/jcav12p6429g005.jpg
https://cdn.ncbi.nlm.nih.gov/pmc/blobs/62f9/8489148/e9d86f8e1574/jcav12p6429g006.jpg
https://cdn.ncbi.nlm.nih.gov/pmc/blobs/62f9/8489148/bd85c008d1b7/jcav12p6429g007.jpg
https://cdn.ncbi.nlm.nih.gov/pmc/blobs/62f9/8489148/e96a77d730ae/jcav12p6429g001.jpg
https://cdn.ncbi.nlm.nih.gov/pmc/blobs/62f9/8489148/d342b963d601/jcav12p6429g002.jpg
https://cdn.ncbi.nlm.nih.gov/pmc/blobs/62f9/8489148/4fa6b9cc2416/jcav12p6429g003.jpg
https://cdn.ncbi.nlm.nih.gov/pmc/blobs/62f9/8489148/264575664e48/jcav12p6429g004.jpg
https://cdn.ncbi.nlm.nih.gov/pmc/blobs/62f9/8489148/abb70254573f/jcav12p6429g005.jpg
https://cdn.ncbi.nlm.nih.gov/pmc/blobs/62f9/8489148/e9d86f8e1574/jcav12p6429g006.jpg
https://cdn.ncbi.nlm.nih.gov/pmc/blobs/62f9/8489148/bd85c008d1b7/jcav12p6429g007.jpg

相似文献

1
FGF14-AS2 accelerates tumorigenesis in glioma by forming a feedback loop with miR-320a/E2F1 axis.FGF14-AS2通过与miR-320a/E2F1轴形成反馈环来加速胶质瘤的肿瘤发生。
J Cancer. 2021 Sep 3;12(21):6429-6438. doi: 10.7150/jca.62120. eCollection 2021.
2
Long noncoding RNA FGF14-AS2 inhibits breast cancer metastasis by regulating the miR-370-3p/FGF14 axis.长链非编码RNA FGF14-AS2通过调控miR-370-3p/FGF14轴抑制乳腺癌转移。
Cell Death Discov. 2020 Oct 12;6:103. doi: 10.1038/s41420-020-00334-7. eCollection 2020.
3
LncRNA FGF14-AS2 represses growth of prostate carcinoma cells via modulating miR-96-5p/AJAP1 axis.长链非编码 RNA FGF14-AS2 通过调节 miR-96-5p/AJAP1 轴抑制前列腺癌细胞的生长。
J Clin Lab Anal. 2021 Nov;35(11):e24012. doi: 10.1002/jcla.24012. Epub 2021 Oct 16.
4
Long non-coding RNA FGF14-AS2 represses proliferation, migration, invasion, and induces apoptosis in breast cancer by sponging miR-205-5p.长链非编码 RNA FGF14-AS2 通过海绵吸附 miR-205-5p 抑制乳腺癌的增殖、迁移、侵袭并诱导凋亡。
Eur Rev Med Pharmacol Sci. 2019 Aug;23(16):6971-6982. doi: 10.26355/eurrev_201908_18737.
5
Long non-coding RNA LPP-AS2 promotes glioma tumorigenesis via miR-7-5p/EGFR/PI3K/AKT/c-MYC feedback loop.长链非编码 RNA LPP-AS2 通过 miR-7-5p/EGFR/PI3K/AKT/c-MYC 反馈环促进胶质瘤发生。
J Exp Clin Cancer Res. 2020 Sep 22;39(1):196. doi: 10.1186/s13046-020-01695-8.
6
LncRNA NFIA-AS2 promotes glioma progression through modulating the miR-655-3p/ZFX axis.长链非编码 RNA NFIA-AS2 通过调节 miR-655-3p/ZFX 轴促进胶质瘤进展。
Hum Cell. 2020 Oct;33(4):1273-1280. doi: 10.1007/s13577-020-00408-9. Epub 2020 Aug 10.
7
Overexpression of Long Non-Coding RNA FGF14-AS2 Inhibits Colorectal Cancer Proliferation Via the RERG/Ras/ERK Signaling by Sponging microRNA-1288-3p.长链非编码 RNA FGF14-AS2 的过表达通过海绵吸附 microRNA-1288-3p 抑制 RERG/Ras/ERK 信号通路抑制结直肠癌细胞增殖。
Pathol Oncol Res. 2020 Oct;26(4):2659-2667. doi: 10.1007/s12253-020-00862-8. Epub 2020 Jul 11.
8
Positive feedback loop of lncRNA HOXC-AS2/miR-876-5p/ZEB1 to regulate EMT in glioma.lncRNA HOXC-AS2/miR-876-5p/ZEB1调节胶质瘤上皮-间质转化的正反馈环
Onco Targets Ther. 2019 Sep 16;12:7601-7609. doi: 10.2147/OTT.S216134. eCollection 2019.
9
Silencing of lncRNA CHRM3-AS2 Expression Exerts Anti-Tumour Effects Against Glioma Targeting microRNA-370-5p/KLF4.lncRNA CHRM3-AS2表达沉默通过靶向microRNA-370-5p/KLF4发挥抗胶质瘤肿瘤作用。
Front Oncol. 2022 Mar 11;12:856381. doi: 10.3389/fonc.2022.856381. eCollection 2022.
10
A novel long non-coding RNA FGF14-AS2 is correlated with progression and prognosis in breast cancer.一种新型长链非编码RNA FGF14-AS2与乳腺癌的进展和预后相关。
Biochem Biophys Res Commun. 2016 Feb 12;470(3):479-483. doi: 10.1016/j.bbrc.2016.01.147. Epub 2016 Jan 26.

引用本文的文献

1
Identification and functional characterization of prognosis-related ferroptosis-associated lncRNAs in colorectal cancer.结直肠癌中与预后相关的铁死亡相关长链非编码RNA的鉴定及功能表征
Front Immunol. 2025 Apr 29;16:1561210. doi: 10.3389/fimmu.2025.1561210. eCollection 2025.
2
Identification and Characterization of an Ageing-Associated 13-lncRNA Signature That Predicts Prognosis and Immunotherapy in Hepatocellular Carcinoma.一种与衰老相关的13长链非编码RNA特征的鉴定与表征,该特征可预测肝细胞癌的预后和免疫治疗
J Oncol. 2023 Feb 17;2023:4615297. doi: 10.1155/2023/4615297. eCollection 2023.
3
Screening of Hub Genes in Hepatocellular Carcinoma Based on Network Analysis and Machine Learning.

本文引用的文献

1
m6A demethylase FTO induces NELL2 expression by inhibiting E2F1 m6A modification leading to metastasis of non-small cell lung cancer.m6A去甲基化酶FTO通过抑制E2F1的m6A修饰诱导NELL2表达,从而导致非小细胞肺癌转移。
Mol Ther Oncolytics. 2021 Apr 29;21:367-376. doi: 10.1016/j.omto.2021.04.011. eCollection 2021 Jun 25.
2
miR-1258 Attenuates Tumorigenesis Through Targeting E2F1 to Inhibit and Transcription in Glioblastoma.miR-1258 通过靶向 E2F1 抑制胶质母细胞瘤的增殖和转录来减弱肿瘤发生。
Front Oncol. 2021 May 17;11:671144. doi: 10.3389/fonc.2021.671144. eCollection 2021.
3
The E2F1/USP11 positive feedback loop promotes hepatocellular carcinoma metastasis and inhibits autophagy by activating ERK/mTOR pathway.
基于网络分析和机器学习的肝细胞癌关键基因筛选。
Comput Math Methods Med. 2022 Nov 28;2022:7300788. doi: 10.1155/2022/7300788. eCollection 2022.
E2F1/USP11正反馈回路通过激活ERK/mTOR通路促进肝细胞癌转移并抑制自噬。
Cancer Lett. 2021 Aug 28;514:63-78. doi: 10.1016/j.canlet.2021.05.015. Epub 2021 May 24.
4
SEC61G promotes breast cancer development and metastasis via modulating glycolysis and is transcriptionally regulated by E2F1.SEC61G 通过调节糖酵解促进乳腺癌的发展和转移,并受 E2F1 的转录调控。
Cell Death Dis. 2021 May 27;12(6):550. doi: 10.1038/s41419-021-03797-3.
5
Double-targeting CDCA8 and E2F1 inhibits the growth and migration of malignant glioma.双重靶向 CDCA8 和 E2F1 抑制恶性脑胶质瘤的生长和迁移。
Cell Death Dis. 2021 Feb 1;12(2):146. doi: 10.1038/s41419-021-03405-4.
6
The ATPase Pontin is a key cell cycle regulator by amplifying E2F1 transcription response in glioma.Pontin 是一种 ATP 酶,通过放大神经胶质瘤中 E2F1 转录反应,成为关键的细胞周期调控因子。
Cell Death Dis. 2021 Feb 1;12(2):141. doi: 10.1038/s41419-021-03421-4.
7
BAALC-AS1/G3BP2/c-Myc feedback loop promotes cell proliferation in esophageal squamous cell carcinoma.BAALC-AS1/G3BP2/c-Myc 反馈环促进食管鳞癌细胞增殖。
Cancer Commun (Lond). 2021 Mar;41(3):240-257. doi: 10.1002/cac2.12127. Epub 2021 Jan 21.
8
Silencing long non-coding RNA HNF1A-AS1 inhibits growth and resistance to TAM of breast cancer cells via the microRNA-363/SERTAD3 axis.沉默长链非编码 RNA HNF1A-AS1 通过 microRNA-363/SERTAD3 轴抑制乳腺癌细胞的生长和对 TAM 的耐药性。
J Drug Target. 2021 Aug;29(7):742-753. doi: 10.1080/1061186X.2021.1878362. Epub 2021 May 17.
9
lncRNA MIR4435-2HG promoted clear cell renal cell carcinoma malignant progression via miR-513a-5p/KLF6 axis.长链非编码 RNA MIR4435-2HG 通过 miR-513a-5p/KLF6 轴促进肾透明细胞癌的恶性进展。
J Cell Mol Med. 2020 Sep;24(17):10013-10026. doi: 10.1111/jcmm.15609. Epub 2020 Jul 30.
10
Long-noncoding RNA Peg13 alleviates epilepsy progression in mice via the miR-490-3p/Psmd11 axis to inactivate the Wnt/β-catenin pathway.长链非编码RNA Peg13通过miR-490-3p/Psmd11轴减轻小鼠癫痫进展,从而使Wnt/β-连环蛋白信号通路失活。
Am J Transl Res. 2020 Dec 15;12(12):7968-7981. eCollection 2020.