Suppr超能文献

蛋白激酶 C 通过磷酸化泛素连接酶 Nedd4-2 调节有机阴离子转运蛋白 1。

Protein kinase C regulates organic anion transporter 1 through phosphorylating ubiquitin ligase Nedd4-2.

机构信息

Department of Pharmaceutics, Rutgers, the State University of New Jersey, 160 Frelinghuysen Road, Piscataway, NJ, 08854, USA.

出版信息

BMC Mol Cell Biol. 2021 Oct 18;22(1):53. doi: 10.1186/s12860-021-00393-3.

Abstract

BACKGROUND

Organic anion transporter 1 (OAT1) is a drug transporter expressed on the basolateral membrane of the proximal tubule cells in kidneys. It plays an essential role in the disposition of numerous clinical therapeutics, impacting their pharmacological and toxicological properties. The activation of protein kinase C (PKC) is shown to facilitate OAT1 internalization from cell surface to intracellular compartments and thereby reducing cell surface expression and transport activity of the transporter. The PKC-regulated OAT1 internalization occurs through ubiquitination, a process catalyzed by a E3 ubiquitin ligase, neural precursor cell expressed developmentally down-regulated 4-2 (Nedd4-2). Nedd4-2 directly interacts with OAT1 and affects ubiquitination, expression and stability of the transporter. However, whether Nedd4-2 is a direct substrate for PKC-induced phosphorylation is unknown.

RESULTS

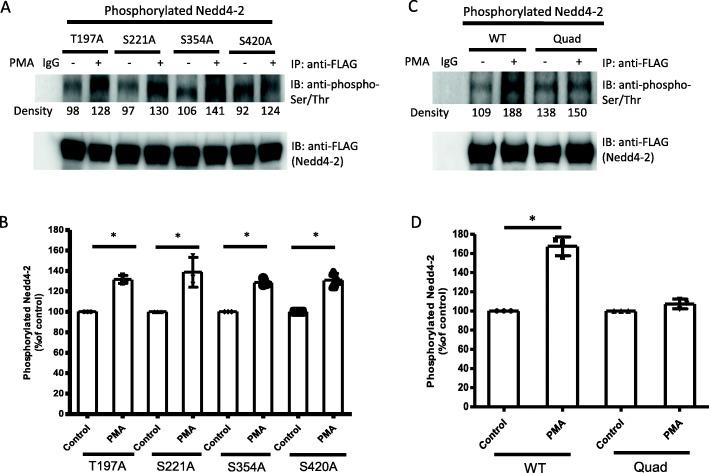
In this study, we investigated the role of Nedd4-2 phosphorylation in the PKC regulation of OAT1. The results showed that PKC activation enhanced the phosphorylation of Nedd4-2 and increased the OAT1 ubiquitination, which was accompanied by a decreased OAT1 cell surface expression and transport function. And the effects of PKC could be reversed by PKC-specific inhibitor staurosporine. We further discovered that the quadruple mutant (T197A/S221A/S354A/S420A) of Nedd4-2 partially blocked the effects of PKC on Nedd4-2 phosphorylation and on OAT1 transport activity.

CONCLUSIONS

Our investigation demonstrates that PKC regulates OAT1 likely through direct phosphorylation of Nedd4-2. And four phosphorylation sites (T197, S221, S354, and S420) of Nedd4-2 in combination play an important role in this regulatory process.

摘要

背景

有机阴离子转运蛋白 1(OAT1)是一种在肾脏近端小管细胞基底外侧膜表达的药物转运体。它在许多临床治疗药物的处置中发挥着重要作用,影响着它们的药理学和毒理学特性。蛋白激酶 C(PKC)的激活被证明可以促进 OAT1 从细胞表面内化到细胞内隔室,从而减少转运体的细胞表面表达和转运活性。PKC 调节的 OAT1 内化是通过泛素化发生的,这一过程由 E3 泛素连接酶神经前体细胞表达的发育下调 4-2(Nedd4-2)催化。Nedd4-2 直接与 OAT1 相互作用并影响转运体的泛素化、表达和稳定性。然而,Nedd4-2 是否是 PKC 诱导磷酸化的直接底物尚不清楚。

结果

在这项研究中,我们研究了 Nedd4-2 磷酸化在 PKC 调节 OAT1 中的作用。结果表明,PKC 激活增强了 Nedd4-2 的磷酸化,并增加了 OAT1 的泛素化,这伴随着 OAT1 细胞表面表达和转运功能的降低。PKC 特异性抑制剂 staurosporine 可以逆转 PKC 的作用。我们进一步发现,Nedd4-2 的四重突变体(T197A/S221A/S354A/S420A)部分阻断了 PKC 对 Nedd4-2 磷酸化和 OAT1 转运活性的影响。

结论

我们的研究表明,PKC 可能通过直接磷酸化 Nedd4-2 来调节 OAT1。并且 Nedd4-2 的四个磷酸化位点(T197、S221、S354 和 S420)共同在这个调节过程中发挥着重要作用。

https://cdn.ncbi.nlm.nih.gov/pmc/blobs/07bb/8524912/d5ddaa7d854f/12860_2021_393_Fig1_HTML.jpg

文献AI研究员

20分钟写一篇综述,助力文献阅读效率提升50倍。

立即体验

用中文搜PubMed

大模型驱动的PubMed中文搜索引擎

马上搜索

文档翻译

学术文献翻译模型,支持多种主流文档格式。

立即体验