Suppr超能文献

基于气味活性值和多变量分析的传统型与现代型中国白酒(白酒)中强效气味物质的比较

Comparison of Potent Odorants in Traditional and Modern Types of Chinese Liquor (Baijiu) Based on Odor Activity Values and Multivariate Analyses.

作者信息

Chen Shuang, Tang Jie, Fan Shanshan, Zhang Jun, Chen Shenxi, Liu Yuancai, Yang Qiang, Xu Yan

机构信息

Laboratory of Brewing Microbiology and Applied Enzymology, Key Laboratory of Industrial Biotechnology of Ministry of Education, State Key Laboratory of Food Science and Technology, School of Biotechnology, Jiangnan University, Wuxi 214122, China.

Key Laboratory of Baijiu Supervision Technology for State Market Regulation, Chengdu 610097, China.

出版信息

Foods. 2021 Oct 9;10(10):2392. doi: 10.3390/foods10102392.

Abstract

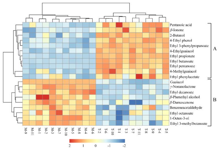
Predominant odorants in modern and traditional types of Chinese liquor (Baijiu) were identified and compared by the combined use of gas chromatography-olfactometry, odor activity values (OAVs), and multivariate analyses. A total of 79 aroma compounds were identified in a typical modern type Baijiu (M) and a typical traditional type Baijiu (T), 42 of them had OAV > 1 in both M and T samples. The main differences between the two samples were obtained for the concentration of 23 aroma-active compounds. A total of 22 samples made by different brewing processes were analyzed to confirm the differences. Partial least squares discriminant analysis confirmed that 20 compounds could be used as potential markers for discrimination between modern type Baijiu and traditional type Baijiu. Their difference in content is between 1.5 and 17.9 times for modern type Baijiu and traditional type Baijiu. The results showed the aroma characteristics of modern and traditional type Baijiu clearly and comprehensively, which will provide guidance for modern Baijiu quality control and evaluation.

摘要

通过结合气相色谱 - 嗅觉测定法、气味活性值(OAVs)和多变量分析,对现代型和传统型中国白酒(白酒)中的主要气味物质进行了鉴定和比较。在一种典型的现代型白酒(M)和一种典型的传统型白酒(T)中总共鉴定出79种香气化合物,其中42种在M和T样品中的气味活性值均大于1。两种样品之间的主要差异在于23种香气活性化合物的浓度。总共分析了22个由不同酿造工艺制成的样品以确认差异。偏最小二乘判别分析证实,20种化合物可作为区分现代型白酒和传统型白酒的潜在标志物。它们在现代型白酒和传统型白酒中的含量差异在1.5至17.9倍之间。结果清晰全面地展示了现代型和传统型白酒的香气特征,这将为现代白酒的质量控制和评价提供指导。

https://cdn.ncbi.nlm.nih.gov/pmc/blobs/02e6/8535217/33e40663ea78/foods-10-02392-g001.jpg

相似文献

2
Characterization of the key aroma compounds in aged Chinese Xiaoqu Baijiu by means of the sensomics approach.
Food Chem. 2022 Aug 1;384:132452. doi: 10.1016/j.foodchem.2022.132452. Epub 2022 Feb 12.
3
Microbial succession and its effect on key aroma components during light-aroma-type Xiaoqu Baijiu brewing process.
World J Microbiol Biotechnol. 2022 Jul 21;38(10):166. doi: 10.1007/s11274-022-03353-x.

本文引用的文献

4
Characterization of Qingke Liquor Aroma from Tibet.
J Agric Food Chem. 2019 Dec 18;67(50):13870-13881. doi: 10.1021/acs.jafc.9b05849. Epub 2019 Oct 1.
5
Modeling and Regulation of Higher Alcohol Production through the Combined Effects of the C/N Ratio and Microbial Interaction.
J Agric Food Chem. 2019 Sep 25;67(38):10694-10701. doi: 10.1021/acs.jafc.9b04545. Epub 2019 Sep 10.
8
Characterization of key aroma compounds in Chinese Guojing sesame-flavor Baijiu by means of molecular sensory science.
Food Chem. 2019 Jun 30;284:100-107. doi: 10.1016/j.foodchem.2019.01.102. Epub 2019 Jan 23.

文献AI研究员

20分钟写一篇综述,助力文献阅读效率提升50倍。

立即体验

用中文搜PubMed

大模型驱动的PubMed中文搜索引擎

马上搜索

文档翻译

学术文献翻译模型,支持多种主流文档格式。

立即体验