Gehr Family Center for Leukemia Research, Department of Hematological Malignancies Translational Science, Hematologic Malignancies and Stem Cell Transplantation Institute, Beckman Research Institute, City of Hope Medical Center, Duarte, CA, 91010, USA.
Department of Hematology, First Affiliated Hospital of Zhejiang Chinese Medical University, Hangzhou, Zhejiang, 310006, China.
Nat Commun. 2021 Oct 22;12(1):6154. doi: 10.1038/s41467-021-26420-7.
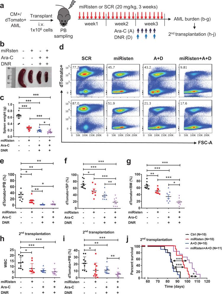
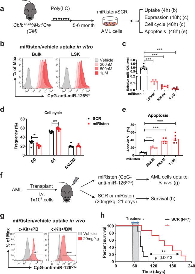
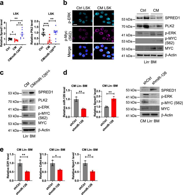
Acute myeloid leukemia (AML) harboring inv(16)(p13q22) expresses high levels of miR-126. Here we show that the CBFB-MYH11 (CM) fusion gene upregulates miR-126 expression through aberrant miR-126 transcription and perturbed miR-126 biogenesis via the HDAC8/RAN-XPO5-RCC1 axis. Aberrant miR-126 upregulation promotes survival of leukemia-initiating progenitors and is critical for initiating and maintaining CM-driven AML. We show that miR-126 enhances MYC activity through the SPRED1/PLK2-ERK-MYC axis. Notably, genetic deletion of miR-126 significantly reduces AML rate and extends survival in CM knock-in mice. Therapeutic depletion of miR-126 with an anti-miR-126 (miRisten) inhibits AML cell survival, reduces leukemia burden and leukemia stem cell (LSC) activity in inv(16) AML murine and xenograft models. The combination of miRisten with chemotherapy further enhances the anti-leukemia and anti-LSC activity. Overall, this study provides molecular insights for the mechanism and impact of miR-126 dysregulation in leukemogenesis and highlights the potential of miR-126 depletion as a therapeutic approach for inv(16) AML.
急性髓系白血病(AML)伴 inv(16)(p13q22) 表达高水平的 miR-126。在这里,我们表明 CBFB-MYH11(CM)融合基因通过异常的 miR-126 转录和干扰 miR-126 生物发生来上调 miR-126 表达,通过 HDAC8/RAN-XPO5-RCC1 轴。异常的 miR-126 上调促进白血病起始祖细胞的存活,对于启动和维持 CM 驱动的 AML 至关重要。我们表明,miR-126 通过 SPRED1/PLK2-ERK-MYC 轴增强 MYC 活性。值得注意的是,miR-126 的遗传缺失显著降低了 CM 敲入小鼠的 AML 发生率并延长了生存时间。用抗 miR-126(miRisten)进行 miR-126 的治疗性耗竭抑制 AML 细胞存活,减少 inv(16) AML 小鼠和异种移植模型中的白血病负担和白血病干细胞(LSC)活性。miRisten 与化疗的联合进一步增强了抗白血病和抗 LSC 活性。总的来说,这项研究为 miR-126 失调在白血病发生中的机制和影响提供了分子见解,并强调了 miR-126 耗竭作为治疗 inv(16) AML 的潜在方法。