Suppr超能文献

蛇床子素对组胺诱导的小鼠搔抓行为的止痒作用涉及瞬时受体电位香草酸亚型1(TRPV1)脱敏。

Desensitization of TRPV1 Involved in the Antipruritic Effect of Osthole on Histamine-Induced Scratching Behavior in Mice.

作者信息

Yang Niuniu, Ju Ying, Huang Delun, Ling Kunhong, Jin Han, Liu Jiamin, Ma Jing, Chen Yongxin, Zhang Yingge, Zhu Chan, Yang Yan, Tang Zongxiang, Chen Xi, Wu Guanyi

机构信息

Department of Traditional Chinese and Western Medicine, College of Medicine, Yangzhou University, Yangzhou 225009, China.

School of Medicine & Holistic Integrative Medicine, Nanjing University of Chinese Medicine, Nanjing 210023, China.

出版信息

Evid Based Complement Alternat Med. 2021 Oct 13;2021:4012812. doi: 10.1155/2021/4012812. eCollection 2021.

Abstract

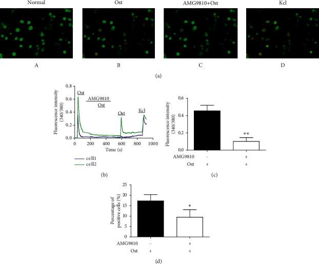
Osthole has been isolated from the fruits of (L.) Cusson, which has been used in Chinese traditional medicine to treat pruritic disorders for a long time. However, the antipruritic mechanism of osthole is not fully understood. In the present study, using calcium imaging, molecular docking, and animal scratching behavior, we analyzed the pharmacological effects of osthole on transient receptor potential vanilloid 1 (TRPV1). The results showed that osthole significantly induced calcium influx in a dose-dependent manner in dorsal root ganglion (DRG) neurons. Osthole-induced calcium influx was inhibited by AMG9810, an antagonist of TRPV1. Osthole and the TRPV1 agonist capsaicin-induced calcium influx were desensitized by pretreatment with osthole. Furthermore, molecular docking results showed that osthole could bind to TRPV1 with a hydrogen bond by anchoring to the amino acid residue ARG557 in the binding pocket of TRPV1. In addition, TRPV1 is a downstream ion channel for the histamine H1 and H4 receptors to transmit itch signals. Osthole attenuated scratching behavior induced by histamine, HTMT (histamine H1 receptor agonist), and VUF8430 (histamine H4 receptor agonist) in mice. These results suggest that osthole inhibition of histamine-dependent itch may be due to the activation and subsequent desensitization of TRPV1 in DRG neurons.

摘要

蛇床子素是从蛇床(学名:Cnidium monnieri (L.) Cusson)果实中分离得到的,蛇床在传统中药中用于治疗瘙痒症已有很长时间。然而,蛇床子素的止痒机制尚未完全明确。在本研究中,我们运用钙成像、分子对接以及动物搔抓行为实验,分析了蛇床子素对瞬时受体电位香草酸亚型1(TRPV1)的药理作用。结果显示,蛇床子素能以剂量依赖的方式显著诱导背根神经节(DRG)神经元内的钙内流。TRPV1拮抗剂AMG9810可抑制蛇床子素诱导的钙内流。预先用蛇床子素处理后,蛇床子素和TRPV1激动剂辣椒素诱导的钙内流均出现脱敏现象。此外,分子对接结果表明,蛇床子素可通过与TRPV1结合口袋中的氨基酸残基ARG557形成氢键而与TRPV1结合。另外,TRPV1是组胺H1和H4受体传递瘙痒信号的下游离子通道。蛇床子素可减轻组胺、HTMT(组胺H1受体激动剂)和VUF8430(组胺H4受体激动剂)诱导的小鼠搔抓行为。这些结果提示,蛇床子素对组胺依赖性瘙痒的抑制作用可能是由于其激活DRG神经元中的TRPV1并使其随后脱敏所致。

https://cdn.ncbi.nlm.nih.gov/pmc/blobs/0ba4/8528571/24c7ded451b8/ECAM2021-4012812.001.jpg

文献AI研究员

20分钟写一篇综述,助力文献阅读效率提升50倍。

立即体验

用中文搜PubMed

大模型驱动的PubMed中文搜索引擎

马上搜索

文档翻译

学术文献翻译模型,支持多种主流文档格式。

立即体验