• 文献检索
  • 文档翻译
  • 深度研究
  • 学术资讯
  • Suppr Zotero 插件Zotero 插件
  • 邀请有礼
  • 套餐&价格
  • 历史记录
应用&插件
Suppr Zotero 插件Zotero 插件浏览器插件Mac 客户端Windows 客户端微信小程序
定价
高级版会员购买积分包购买API积分包
服务
文献检索文档翻译深度研究API 文档MCP 服务
关于我们
关于 Suppr公司介绍联系我们用户协议隐私条款
关注我们

Suppr 超能文献

核心技术专利:CN118964589B侵权必究
粤ICP备2023148730 号-1Suppr @ 2026

文献检索

告别复杂PubMed语法,用中文像聊天一样搜索,搜遍4000万医学文献。AI智能推荐,让科研检索更轻松。

立即免费搜索

文件翻译

保留排版,准确专业,支持PDF/Word/PPT等文件格式,支持 12+语言互译。

免费翻译文档

深度研究

AI帮你快速写综述,25分钟生成高质量综述,智能提取关键信息,辅助科研写作。

立即免费体验

miR-363-5p/P2RX4 轴在神经损伤后调控许旺细胞表型中的作用。

Involvement of the miR-363-5p/P2RX4 Axis in Regulating Schwann Cell Phenotype after Nerve Injury.

机构信息

Department of Molecular Neuroscience, College of Medicine, Dong-A University, Busan 602-714, Korea.

School of Medicine, Pusan National University, Yangsan 50612, Korea.

出版信息

Int J Mol Sci. 2021 Oct 27;22(21):11601. doi: 10.3390/ijms222111601.

DOI:10.3390/ijms222111601
PMID:34769029
原文链接:https://pmc.ncbi.nlm.nih.gov/articles/PMC8584002/
Abstract

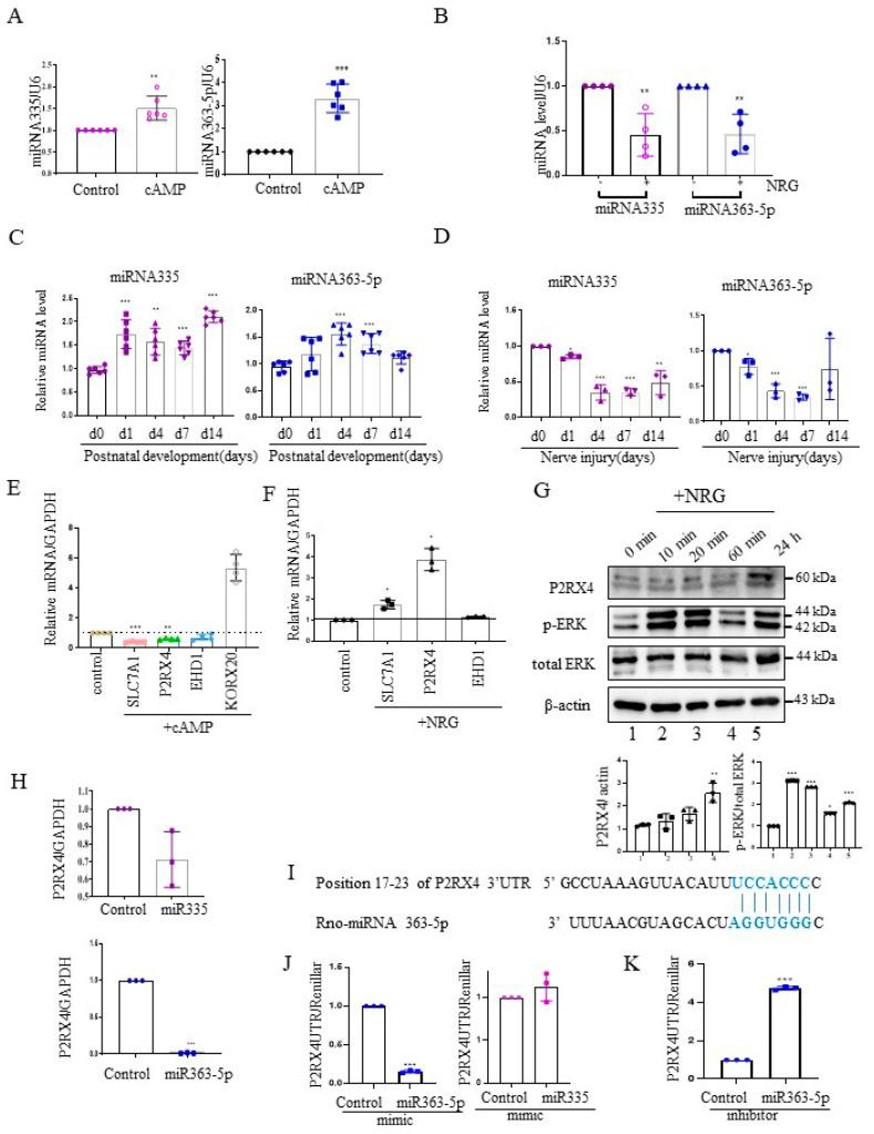
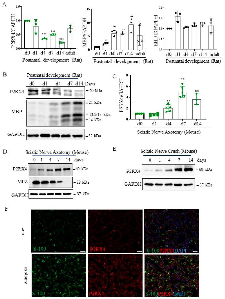
Although microRNAs (miRNAs or miRs) have been studied in the peripheral nervous system, their function in Schwann cells remains elusive. In this study, we performed a microRNA array analysis of cyclic adenosine monophosphate (cAMP)-induced differentiated primary Schwann cells. pathway enrichment analysis of the target genes showed that upregulated miRNAs (mR212-5p, miR335, miR20b-5p, miR146b-3p, and miR363-5p) were related to the calcium signaling pathway, regulation of actin cytoskeleton, retrograde endocannabinoid signaling, and central carbon metabolism in cancer. Several key factors, such as purinergic receptors (P2X), guanine nucleotide-binding protein G(olf) subunit alpha (GNAL), P2RX5, P2RX3, platelet-derived growth factor receptor alpha (PDGFRA), and inositol 1,4,5-trisphosphate receptor type 2 (ITPR2; calcium signaling pathway) are potential targets of miRNAs regulating cAMP. Our analysis revealed that miRNAs were differentially expressed in cAMP-treated Schwann cells; miRNA363-5p was upregulated and directly targeted the P2X purinoceptor 4 (P2RX4)-UTR, reducing the luciferase activity of P2RX4. The expression of miRNA363-5p was inhibited and the expression of P2RX4 was upregulated in sciatic nerve injury. In contrast, miRNA363-5p expression was upregulated and P2RX4 expression was downregulated during postnatal development. Of note, a P2RX4 antagonist counteracted myelin degradation after nerve injury and increased pERK and c-Jun expression. Interestingly, a P2RX4 antagonist increased the levels of miRNA363-5p. This study suggests that a double-negative feedback loop between miRNA363-5p and P2RX4 contributes to the dedifferentiation and migration of Schwann cells after nerve injury.

摘要

尽管 microRNAs(miRNAs 或 miRs)在周围神经系统中已有研究,但它们在 Schwann 细胞中的功能仍不明确。在本研究中,我们对环磷酸腺苷(cAMP)诱导分化的原代 Schwann 细胞进行了 microRNA 阵列分析。靶基因的通路富集分析表明,上调的 miRNAs(mR212-5p、miR335、miR20b-5p、miR146b-3p 和 miR363-5p)与钙信号通路、肌动蛋白细胞骨架调节、逆行内源性大麻素信号和癌症中的中心碳代谢有关。几个关键因子,如嘌呤能受体(P2X)、鸟嘌呤核苷酸结合蛋白 G(olf)亚基α(GNAL)、P2RX5、P2RX3、血小板衍生生长因子受体α(PDGFRA)和肌醇 1,4,5-三磷酸受体 2(ITPR2;钙信号通路)是调节 cAMP 的 miRNAs 的潜在靶标。我们的分析表明,miRNAs 在 cAMP 处理的 Schwann 细胞中差异表达;miRNA363-5p 上调,并直接靶向 P2X 嘌呤能受体 4(P2RX4)-UTR,降低 P2RX4 的荧光素酶活性。在坐骨神经损伤中,miRNA363-5p 的表达受到抑制,P2RX4 的表达上调。相反,在出生后发育过程中,miRNA363-5p 的表达上调,P2RX4 的表达下调。值得注意的是,P2RX4 拮抗剂在神经损伤后可拮抗髓鞘降解并增加 pERK 和 c-Jun 的表达。有趣的是,P2RX4 拮抗剂增加了 miRNA363-5p 的水平。本研究表明,miRNA363-5p 和 P2RX4 之间的负反馈环有助于神经损伤后 Schwann 细胞的去分化和迁移。

https://cdn.ncbi.nlm.nih.gov/pmc/blobs/3caf/8584002/913c84e7d033/ijms-22-11601-g006.jpg
https://cdn.ncbi.nlm.nih.gov/pmc/blobs/3caf/8584002/a5901b3baaef/ijms-22-11601-g001.jpg
https://cdn.ncbi.nlm.nih.gov/pmc/blobs/3caf/8584002/2590d440d44f/ijms-22-11601-g002.jpg
https://cdn.ncbi.nlm.nih.gov/pmc/blobs/3caf/8584002/3048dd348e70/ijms-22-11601-g003.jpg
https://cdn.ncbi.nlm.nih.gov/pmc/blobs/3caf/8584002/f71a6ee74125/ijms-22-11601-g004.jpg
https://cdn.ncbi.nlm.nih.gov/pmc/blobs/3caf/8584002/e48c5bfe6c86/ijms-22-11601-g005.jpg
https://cdn.ncbi.nlm.nih.gov/pmc/blobs/3caf/8584002/913c84e7d033/ijms-22-11601-g006.jpg
https://cdn.ncbi.nlm.nih.gov/pmc/blobs/3caf/8584002/a5901b3baaef/ijms-22-11601-g001.jpg
https://cdn.ncbi.nlm.nih.gov/pmc/blobs/3caf/8584002/2590d440d44f/ijms-22-11601-g002.jpg
https://cdn.ncbi.nlm.nih.gov/pmc/blobs/3caf/8584002/3048dd348e70/ijms-22-11601-g003.jpg
https://cdn.ncbi.nlm.nih.gov/pmc/blobs/3caf/8584002/f71a6ee74125/ijms-22-11601-g004.jpg
https://cdn.ncbi.nlm.nih.gov/pmc/blobs/3caf/8584002/e48c5bfe6c86/ijms-22-11601-g005.jpg
https://cdn.ncbi.nlm.nih.gov/pmc/blobs/3caf/8584002/913c84e7d033/ijms-22-11601-g006.jpg

相似文献

1
Involvement of the miR-363-5p/P2RX4 Axis in Regulating Schwann Cell Phenotype after Nerve Injury.miR-363-5p/P2RX4 轴在神经损伤后调控许旺细胞表型中的作用。
Int J Mol Sci. 2021 Oct 27;22(21):11601. doi: 10.3390/ijms222111601.
2
miR-485-5p suppresses Schwann cell proliferation and myelination by targeting cdc42 and Rac1.miR-485-5p 通过靶向 cdc42 和 Rac1 抑制施万细胞增殖和髓鞘形成。
Exp Cell Res. 2020 Mar 1;388(1):111803. doi: 10.1016/j.yexcr.2019.111803. Epub 2019 Dec 24.
3
The Transcription Factor TFCP2L1 is Associated with Myelination via miR708-5p Regulation in the Peripheral Nerve System.转录因子 TFCP2L1 通过调控外周神经系统中的 miR708-5p 参与髓鞘形成。
Neurochem Res. 2022 Feb;47(2):434-445. doi: 10.1007/s11064-021-03457-0. Epub 2021 Sep 28.
4
MicroRNAs 93-5p, 106b-5p, 17-5p, and 140-5p target the expression of early growth response protein 2 in Schwann cells.微小RNA 93 - 5p、106b - 5p、17 - 5p和140 - 5p靶向施万细胞中早期生长反应蛋白2的表达。
Neuroreport. 2019 Feb 6;30(3):241-246. doi: 10.1097/WNR.0000000000001193.
5
mTORC1 Is Transiently Reactivated in Injured Nerves to Promote c-Jun Elevation and Schwann Cell Dedifferentiation.mTORC1 在受损神经中短暂激活以促进 c-Jun 升高和施万细胞去分化。
J Neurosci. 2018 May 16;38(20):4811-4828. doi: 10.1523/JNEUROSCI.3619-17.2018. Epub 2018 Apr 25.
6
LncRNA GAS5 modulates Schwann cell function and enhances facial nerve injury repair via the miR-138-5p/CXCL12 axis.长链非编码 RNA GAS5 通过 miR-138-5p/CXCL12 轴调节许旺细胞功能并增强面神经损伤修复。
J Mol Histol. 2024 Oct;55(5):741-752. doi: 10.1007/s10735-024-10227-z. Epub 2024 Jul 28.
7
Overexpression of P2X4 receptor in Schwann cells promotes motor and sensory functional recovery and remyelination via BDNF secretion after nerve injury.施万细胞中 P2X4 受体的过表达通过 BDNF 分泌促进神经损伤后的运动和感觉功能恢复及髓鞘再生。
Glia. 2019 Jan;67(1):78-90. doi: 10.1002/glia.23527. Epub 2018 Oct 11.
8
Exosomes derived from differentiated Schwann cells inhibit Schwann cell migration via microRNAs.施万细胞来源的外泌体通过 microRNAs 抑制施万细胞迁移。
Neuroreport. 2020 May 7;31(7):515-522. doi: 10.1097/WNR.0000000000001435.
9
p38 MAPK activation promotes denervated Schwann cell phenotype and functions as a negative regulator of Schwann cell differentiation and myelination.p38 MAPK 的激活促进去神经 Schwann 细胞表型,并作为 Schwann 细胞分化和髓鞘形成的负调节剂。
J Neurosci. 2012 May 23;32(21):7158-68. doi: 10.1523/JNEUROSCI.5812-11.2012.
10
Role of miR-9-5p in preventing peripheral neuropathy in patients with rheumatoid arthritis by targeting REST/miR-132 pathway.miR-9-5p通过靶向REST/miR-132信号通路在类风湿关节炎患者外周神经病变预防中的作用
In Vitro Cell Dev Biol Anim. 2019 Jan;55(1):52-61. doi: 10.1007/s11626-018-0310-2. Epub 2018 Nov 19.

引用本文的文献

1
Hmgcs2 is the hub gene in diabetic cardiomyopathy and is negatively regulated by Hmgcs2, promoting high glucose-induced cardiomyocyte injury.Hmgcs2 是糖尿病心肌病的枢纽基因,受 Hmgcs2 负向调控,促进高糖诱导的心肌细胞损伤。
Immun Inflamm Dis. 2024 Mar;12(3):e1191. doi: 10.1002/iid3.1191.
2
Loss of TDP-43 mediates severe neurotoxicity by suppressing PJA1 gene transcription in the monkey brain.TDP-43 的缺失通过抑制猴脑中 PJA1 基因转录而介导严重的神经毒性。
Cell Mol Life Sci. 2024 Jan 9;81(1):16. doi: 10.1007/s00018-023-05066-2.
3
Schwann Cell-Derived Exosomal Vesicles: A Promising Therapy for the Injured Spinal Cord.

本文引用的文献

1
Calcium Signaling in Schwann cells.施万细胞中的钙信号传导
Neurosci Lett. 2020 Jun 11;729:134959. doi: 10.1016/j.neulet.2020.134959. Epub 2020 Apr 25.
2
Overexpression of Purinergic P2X4 Receptors in Hippocampus Rescues Memory Impairment in Rats with Type 2 Diabetes.嘌呤能 P2X4 受体在海马中的过表达可挽救 2 型糖尿病大鼠的记忆障碍。
Neurosci Bull. 2020 Jul;36(7):719-732. doi: 10.1007/s12264-020-00478-7. Epub 2020 Mar 20.
3
Down-regulation of microRNA-34c-5p alleviates neuropathic pain via the SIRT1/STAT3 signaling pathway in rat models of chronic constriction injury of sciatic nerve.
许旺细胞衍生的外泌体囊泡:一种有前途的脊髓损伤治疗方法。
Int J Mol Sci. 2023 Dec 10;24(24):17317. doi: 10.3390/ijms242417317.
4
A Double-Negative Feedback Interaction between miR-21 and PPAR-α in Clear Renal Cell Carcinoma.肾透明细胞癌中miR-21与PPAR-α之间的双负反馈相互作用
Cancers (Basel). 2022 Feb 4;14(3):795. doi: 10.3390/cancers14030795.
5
MicroRNA: Crucial modulator in purinergic signalling involved diseases.微小 RNA:参与疾病的嘌呤能信号中的关键调节因子。
Purinergic Signal. 2023 Mar;19(1):329-341. doi: 10.1007/s11302-022-09840-y. Epub 2022 Feb 2.
微小RNA-34c-5p的下调通过坐骨神经慢性压迫损伤大鼠模型中的SIRT1/STAT3信号通路减轻神经性疼痛。
J Neurochem. 2020 Aug;154(3):301-315. doi: 10.1111/jnc.14998. Epub 2020 Mar 24.
4
Ca Signaling in Oligodendrocyte Development.钙信号在少突胶质细胞发育中的作用。
Cell Mol Neurobiol. 2019 Nov;39(8):1071-1080. doi: 10.1007/s10571-019-00705-4. Epub 2019 Jun 19.
5
Role of macrophages in peripheral nerve injury and repair.巨噬细胞在周围神经损伤与修复中的作用。
Neural Regen Res. 2019 Aug;14(8):1335-1342. doi: 10.4103/1673-5374.253510.
6
Increased levels of miR-3099 induced by peripheral nerve injury promote Schwann cell proliferation and migration.外周神经损伤诱导的miR-3099水平升高促进雪旺细胞增殖和迁移。
Neural Regen Res. 2019 Mar;14(3):525-531. doi: 10.4103/1673-5374.245478.
7
Purinergic P2X4 receptors and mitochondrial ATP production regulate T cell migration.嘌呤能 P2X4 受体和线粒体 ATP 产生调节 T 细胞迁移。
J Clin Invest. 2018 Aug 1;128(8):3583-3594. doi: 10.1172/JCI120972. Epub 2018 Jul 23.
8
MicroRNA Mediated Regulation of Schwann Cell Migration and Proliferation in Peripheral Nerve Injury.微小 RNA 介导的周围神经损伤中雪旺细胞迁移和增殖的调控。
Biomed Res Int. 2018 Apr 30;2018:8198365. doi: 10.1155/2018/8198365. eCollection 2018.
9
Actin Cytoskeleton Affects Schwann Cell Migration and Peripheral Nerve Regeneration.肌动蛋白细胞骨架影响雪旺细胞迁移和周围神经再生。
Front Physiol. 2018 Jan 25;9:23. doi: 10.3389/fphys.2018.00023. eCollection 2018.
10
Sensory neuronal P2RX4 receptors controls BDNF signaling in inflammatory pain.感觉神经元 P2RX4 受体控制炎症性疼痛中的 BDNF 信号转导。
Sci Rep. 2018 Jan 17;8(1):964. doi: 10.1038/s41598-018-19301-5.