Suppr超能文献

异形胞形成蓝藻 sp. PCC 7120 中 TonB 样蛋白的功能多样性。

Functional Diversity of TonB-Like Proteins in the Heterocyst-Forming Cyanobacterium sp. PCC 7120.

机构信息

Institute for Molecular Biosciences, Goethe University Frankfurt, Frankfurt am Main, Germany.

Frankfurt Isotope and Element Research Center (FIERCE), Goethe University Frankfurt, Frankfurt am Main, Germany.

出版信息

mSphere. 2021 Dec 22;6(6):e0021421. doi: 10.1128/mSphere.00214-21. Epub 2021 Nov 17.

Abstract

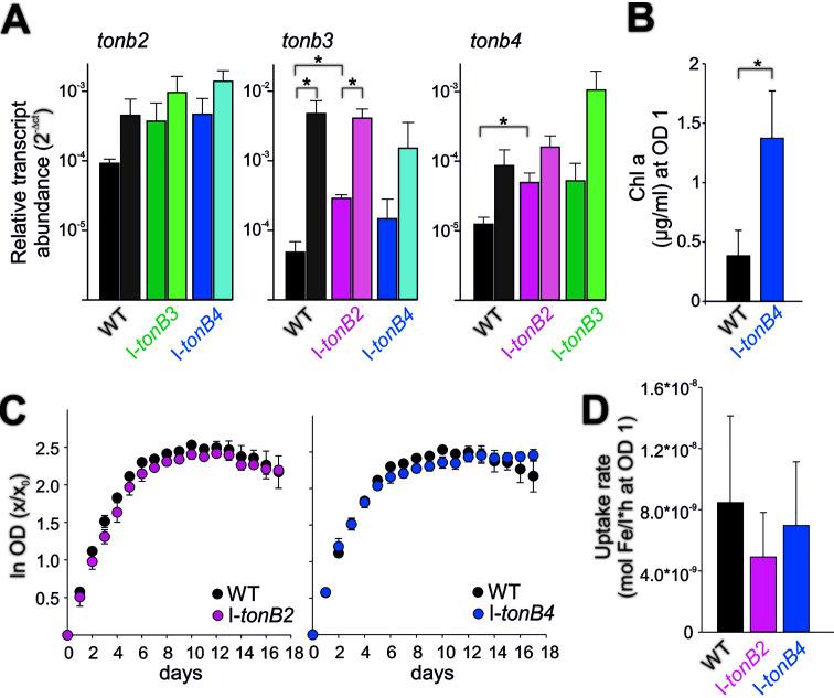
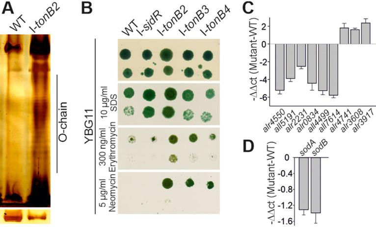
The TonB-dependent transport of scarcely available substrates across the outer membrane is a conserved feature in Gram-negative bacteria. The plasma membrane-embedded TonB-ExbB-ExbD accomplishes complex functions as an energy transducer by physically interacting with TonB-dependent outer membrane transporters (TBDTs). TonB mediates structural rearrangements in the substrate-loaded TBDTs that are required for substrate translocation into the periplasm. In the model heterocyst-forming cyanobacterium sp. strain PCC 7120, four TonB-like proteins have been identified. Out of these TonB3 accomplishes the transport of ferric schizokinen, the siderophore which is secreted by to scavenge iron. In contrast, TonB1 (SjdR) is exceptionally short and not involved in schizokinen transport. The proposed function of SjdR in peptidoglycan structuring eliminates the protein from the list of TonB proteins in . Compared with the well-characterized properties of SjdR and TonB3, the functions of TonB2 and TonB4 are yet unknown. Here, we examined and mutants for siderophore transport capacities and other specific phenotypic features. Both mutants were not or only slightly affected in schizokinen transport, whereas they showed decreased nitrogenase activity in apparently normal heterocysts. Moreover, the cellular metal concentrations and pigment contents were altered in the mutants, most pronouncedly in the mutant. This strain showed an altered susceptibility toward antibiotics and SDS and formed cell aggregates when grown in liquid culture, a phenotype associated with an elevated lipopolysaccharide (LPS) production. Thus, the TonB-like proteins in appear to take over distinct functions, and the mutation of TonB2 strongly influences outer membrane integrity. The genomes of many organisms encode more than one TonB protein, and their number does not necessarily correlate with that of TonB-dependent outer membrane transporters. Consequently, specific as well as redundant functions of the different TonB proteins have been identified. In addition to a role in uptake of scarcely available nutrients, including iron complexes, TonB proteins are related to virulence, flagellum assembly, pilus localization, or envelope integrity, including antibiotic resistance. The knowledge about the function of TonB proteins in cyanobacteria is limited. Here, we compare the four TonB proteins of sp. strain PCC 7120, providing evidence that their functions are in part distinct, since mutants of these proteins exhibit specific features but also show some common impairments.

摘要

TonB 依赖性转运在革兰氏阴性细菌中是一种保守的特性,它可以将稀缺的底物穿过外膜运输。质膜嵌入的 TonB-ExbB-ExbD 通过与 TonB 依赖性外膜转运体(TBDT)物理相互作用,完成作为能量转换器的复杂功能。TonB 介导了负载底物的 TBDT 的结构重排,这是底物向周质转运所必需的。在模式异形胞形成蓝藻 sp. PCC 7120 菌株中,已经鉴定出了四种 TonB 样蛋白。在这些蛋白中,TonB3 完成了铁载体 schizokinen 的运输,schizokinen 是由 分泌的,用于掠夺铁。相比之下,TonB1(SjdR)非常短,不参与 schizokinen 的运输。SjdR 在肽聚糖结构中的拟议功能将该蛋白从 的 TonB 蛋白列表中排除。与 SjdR 和 TonB3 的特性相比,TonB2 和 TonB4 的功能尚不清楚。在这里,我们研究了 和 突变体的铁载体转运能力和其他特定表型特征。这两个突变体在 schizokinen 转运中没有或只有轻微的影响,而在明显正常的异形胞中,它们的固氮酶活性降低。此外,突变体中的细胞金属浓度和色素含量发生了改变,在 突变体中最为明显。该菌株对抗生素和 SDS 的敏感性发生改变,在液体培养中形成细胞聚集体,这是与脂多糖(LPS)产量升高相关的表型。因此, 中的 TonB 样蛋白似乎承担了不同的功能,TonB2 的突变强烈影响外膜的完整性。许多生物体的基因组编码了不止一种 TonB 蛋白,它们的数量与 TonB 依赖性外膜转运体的数量不一定相关。因此,已经确定了不同 TonB 蛋白的特定和冗余功能。除了摄取稀缺营养物(包括铁复合物)的作用外,TonB 蛋白还与毒力、鞭毛组装、菌毛定位或包膜完整性(包括抗生素抗性)有关。关于蓝藻中 TonB 蛋白功能的知识有限。在这里,我们比较了 sp. PCC 7120 菌株的四种 TonB 蛋白,提供的证据表明它们的功能部分不同,因为这些蛋白的突变体表现出特定的特征,但也表现出一些共同的缺陷。

https://cdn.ncbi.nlm.nih.gov/pmc/blobs/fae2/8597729/4d330348e012/msphere.00214-21-f001.jpg

文献AI研究员

20分钟写一篇综述,助力文献阅读效率提升50倍。

立即体验

用中文搜PubMed

大模型驱动的PubMed中文搜索引擎

马上搜索

文档翻译

学术文献翻译模型,支持多种主流文档格式。

立即体验