• 文献检索
  • 文档翻译
  • 深度研究
  • 学术资讯
  • Suppr Zotero 插件Zotero 插件
  • 邀请有礼
  • 套餐&价格
  • 历史记录
应用&插件
Suppr Zotero 插件Zotero 插件浏览器插件Mac 客户端Windows 客户端微信小程序
定价
高级版会员购买积分包购买API积分包
服务
文献检索文档翻译深度研究API 文档MCP 服务
关于我们
关于 Suppr公司介绍联系我们用户协议隐私条款
关注我们

Suppr 超能文献

核心技术专利:CN118964589B侵权必究
粤ICP备2023148730 号-1Suppr @ 2026

文献检索

告别复杂PubMed语法,用中文像聊天一样搜索,搜遍4000万医学文献。AI智能推荐,让科研检索更轻松。

立即免费搜索

文件翻译

保留排版,准确专业,支持PDF/Word/PPT等文件格式,支持 12+语言互译。

免费翻译文档

深度研究

AI帮你快速写综述,25分钟生成高质量综述,智能提取关键信息,辅助科研写作。

立即免费体验

外周血中STEAP4的表达可预测脓毒症患者的预后。

The expression of STEAP4 in peripheral blood predicts the outcome of septic patients.

作者信息

Jiang Haiyan, Dong Yansong, Yan Dajun, Wu Yao, Wang Yue, Ren Yuting, Mao Guomin, Liang Guiwen, Liu Wei, Zhou Yang, Huang Zhongwei, Qi Lei

机构信息

Department of Health Medicine, Affiliated Hospital of Nantong University, Nantong, China.

Department of Emergency Medicine, Affiliated Hospital of Nantong University, Nantong, China.

出版信息

Ann Transl Med. 2021 Oct;9(20):1519. doi: 10.21037/atm-21-2794.

DOI:10.21037/atm-21-2794
PMID:34790725
原文链接:https://pmc.ncbi.nlm.nih.gov/articles/PMC8576732/
Abstract

BACKGROUND

Sepsis is a systemic disease characterized by extensive inflammatory responses and impaired organ function, which are characteristics that make it easily missed and complex to treat. A large number of laboratory and clinical studies on the diagnosis and treatment of sepsis have been continuously carried out, confirming the importance of mitochondrial function during the development of sepsis. STEAP4 is an important metalloreductase in mitochondria, which is involved in the biogenesis and respiratory chain of mitochondria. The role of STEAP4 in inflammation remains controversial. Research in this field may contribute to the development of new diagnostic and treatment options for sepsis.

METHODS

The expression of STEAP4 was measured in the peripheral blood of patients with severe sepsis and compared with healthy controls. Cell and mouse inflammatory models were established to detect the expression of STEAP4 and other inflammatory cytokines.

RESULTS

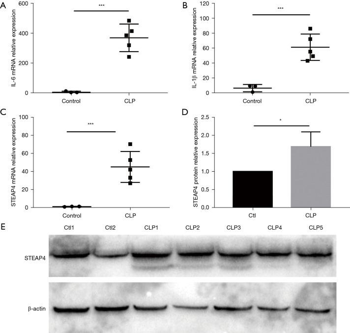
(I) The expression of STEAP4 in the peripheral blood of patients with severe sepsis is higher than that of healthy volunteers (P<0.01), which is related to the SOFA score and transaminase. (II) STEAP4 has a certain predictive effect on the outcome of patients [area under curve (AUC) =0.696, P<0.05, 95% CI: 0.528 to 0.833]. (III) Inflammation led to increased expression of gene in RAW264.7 cells and mouse liver tissue.

CONCLUSIONS

The expression of STEAP4 is elevated in the early stage of sepsis and the degree of its elevation can be used to predict the clinical outcome of sepsis patients.

摘要

背景

脓毒症是一种以广泛炎症反应和器官功能受损为特征的全身性疾病,这些特征使其容易被漏诊且治疗复杂。关于脓毒症诊断和治疗的大量实验室及临床研究一直在持续进行,证实了线粒体功能在脓毒症发生发展过程中的重要性。STEAP4是线粒体中的一种重要金属还原酶,参与线粒体的生物发生和呼吸链。STEAP4在炎症中的作用仍存在争议。该领域的研究可能有助于开发脓毒症新的诊断和治疗方案。

方法

检测重症脓毒症患者外周血中STEAP4的表达,并与健康对照进行比较。建立细胞和小鼠炎症模型,以检测STEAP4及其他炎症细胞因子的表达。

结果

(I)重症脓毒症患者外周血中STEAP4的表达高于健康志愿者(P<0.01),且与序贯器官衰竭评估(SOFA)评分及转氨酶相关。(II)STEAP4对患者预后有一定预测作用[曲线下面积(AUC)=0.696,P<0.05,95%可信区间:0.528至0.833]。(III)炎症导致RAW264.7细胞和小鼠肝脏组织中该基因表达增加。

结论

脓毒症早期STEAP4表达升高,其升高程度可用于预测脓毒症患者的临床结局。

https://cdn.ncbi.nlm.nih.gov/pmc/blobs/0acc/8576732/424cbd36bd73/atm-09-20-1519-f8.jpg
https://cdn.ncbi.nlm.nih.gov/pmc/blobs/0acc/8576732/c0a39eb9a8aa/atm-09-20-1519-f1.jpg
https://cdn.ncbi.nlm.nih.gov/pmc/blobs/0acc/8576732/5596fcaec994/atm-09-20-1519-f2.jpg
https://cdn.ncbi.nlm.nih.gov/pmc/blobs/0acc/8576732/a139ae04632d/atm-09-20-1519-f3.jpg
https://cdn.ncbi.nlm.nih.gov/pmc/blobs/0acc/8576732/695a32743a64/atm-09-20-1519-f4.jpg
https://cdn.ncbi.nlm.nih.gov/pmc/blobs/0acc/8576732/b8a32cff31d3/atm-09-20-1519-f5.jpg
https://cdn.ncbi.nlm.nih.gov/pmc/blobs/0acc/8576732/a069e3e2e7b4/atm-09-20-1519-f6.jpg
https://cdn.ncbi.nlm.nih.gov/pmc/blobs/0acc/8576732/187e647ffb5a/atm-09-20-1519-f7.jpg
https://cdn.ncbi.nlm.nih.gov/pmc/blobs/0acc/8576732/424cbd36bd73/atm-09-20-1519-f8.jpg
https://cdn.ncbi.nlm.nih.gov/pmc/blobs/0acc/8576732/c0a39eb9a8aa/atm-09-20-1519-f1.jpg
https://cdn.ncbi.nlm.nih.gov/pmc/blobs/0acc/8576732/5596fcaec994/atm-09-20-1519-f2.jpg
https://cdn.ncbi.nlm.nih.gov/pmc/blobs/0acc/8576732/a139ae04632d/atm-09-20-1519-f3.jpg
https://cdn.ncbi.nlm.nih.gov/pmc/blobs/0acc/8576732/695a32743a64/atm-09-20-1519-f4.jpg
https://cdn.ncbi.nlm.nih.gov/pmc/blobs/0acc/8576732/b8a32cff31d3/atm-09-20-1519-f5.jpg
https://cdn.ncbi.nlm.nih.gov/pmc/blobs/0acc/8576732/a069e3e2e7b4/atm-09-20-1519-f6.jpg
https://cdn.ncbi.nlm.nih.gov/pmc/blobs/0acc/8576732/187e647ffb5a/atm-09-20-1519-f7.jpg
https://cdn.ncbi.nlm.nih.gov/pmc/blobs/0acc/8576732/424cbd36bd73/atm-09-20-1519-f8.jpg

相似文献

1
The expression of STEAP4 in peripheral blood predicts the outcome of septic patients.外周血中STEAP4的表达可预测脓毒症患者的预后。
Ann Transl Med. 2021 Oct;9(20):1519. doi: 10.21037/atm-21-2794.
2
[The features and treatment of Xixia "May 17th" explosion accident].[西夏“5·17”爆炸事故的特点与处理]
Zhonghua Wei Zhong Bing Ji Jiu Yi Xue. 2018 Dec;30(12):1196-1199. doi: 10.3760/cma.j.issn.2095-4352.2018.012.018.
3
Regulation of hepatic six transmembrane epithelial antigen of prostate 4 (STEAP4) expression by STAT3 and CCAAT/enhancer-binding protein alpha.调节肝六跨膜上皮抗原前列腺 4(STEAP4)表达的 STAT3 和 CCAAT/增强子结合蛋白α。
J Biol Chem. 2010 May 28;285(22):16453-66. doi: 10.1074/jbc.M109.066936. Epub 2010 Mar 19.
4
[Combined prognostic value of serum lactic acid, procalcitonin and severity score for short-term prognosis of septic shock patients].[血清乳酸、降钙素原及严重程度评分对脓毒症休克患者短期预后的联合预测价值]
Zhonghua Wei Zhong Bing Ji Jiu Yi Xue. 2021 Mar;33(3):281-285. doi: 10.3760/cma.j.cn121430-20201113-00715.
5
STEAP4 expression in CNS resident cells promotes Th17 cell-induced autoimmune encephalomyelitis.STEAP4 在中枢神经系统固有细胞中的表达促进了 Th17 细胞诱导的自身免疫性脑脊髓炎。
J Neuroinflammation. 2021 Apr 20;18(1):98. doi: 10.1186/s12974-021-02146-7.
6
[Influence of hypomagnesemia on the prognosis of severe septic patients].[低镁血症对重症脓毒症患者预后的影响]
Zhonghua Wei Zhong Bing Ji Jiu Yi Xue. 2022 Jan;34(1):23-27. doi: 10.3760/cma.j.cn121430-20210115-00065.
7
STEAP4: its emerging role in metabolism and homeostasis of cellular iron and copper.STEAP4:其在细胞铁和铜代谢及体内平衡中的新作用
J Endocrinol. 2017 Sep;234(3):R123-R134. doi: 10.1530/JOE-16-0594. Epub 2017 Jun 2.
8
mRNA Acts as a Novel Prognostic Biomarker for Patients With Sepsis Regulating the Inflammatory Response.mRNA 作为一种新型的败血症预后生物标志物,调节炎症反应。
Front Immunol. 2022 Jan 31;12:789141. doi: 10.3389/fimmu.2021.789141. eCollection 2021.
9
STEAP4 and HIF-1α gene expressions in visceral and subcutaneous adipose tissue of the morbidly obese patients.病态肥胖患者内脏和皮下脂肪组织中STEAP4和HIF-1α基因的表达。
Mol Immunol. 2016 May;73:53-9. doi: 10.1016/j.molimm.2016.03.008. Epub 2016 Apr 6.
10
[Predictive value of four different scoring systems for septic patient's outcome: a retrospective analysis with 311 patients].[四种不同评分系统对脓毒症患者预后的预测价值:311例患者的回顾性分析]
Zhonghua Wei Zhong Bing Ji Jiu Yi Xue. 2017 Feb;29(2):133-138. doi: 10.3760/cma.j.issn.2095-4352.2017.02.008.

引用本文的文献

1
Lysine Demethylase 5B Alleviates Neuroinflammation in Ischemic Stroke by Repressing Steap4.赖氨酸去甲基化酶5B通过抑制Steap4减轻缺血性中风中的神经炎症。
Cell Biochem Biophys. 2025 May 31. doi: 10.1007/s12013-025-01786-3.
2
Diabetes-Mediated STEAP4 Enhances Retinal Oxidative Stress and Impacts the Development of Diabetic Retinopathy.糖尿病介导的STEAP4增强视网膜氧化应激并影响糖尿病视网膜病变的发展。
Antioxidants (Basel). 2025 Feb 11;14(2):205. doi: 10.3390/antiox14020205.
3
Inflammatory response in gastrointestinal cancers: Overview of six transmembrane epithelial antigens of the prostate in pathophysiology and clinical implications.

本文引用的文献

1
Inflammation accelerates copper-mediated cytotoxicity through induction of six-transmembrane epithelial antigens of prostate 4 expression.炎症通过诱导六跨膜上皮抗原 4 的表达加速了铜介导的细胞毒性。
Immunol Cell Biol. 2021 Apr;99(4):392-402. doi: 10.1111/imcb.12427. Epub 2021 Jan 7.
2
Inflammation mobilizes copper metabolism to promote colon tumorigenesis via an IL-17-STEAP4-XIAP axis.炎症通过 IL-17-STEAP4-XIAP 轴调动铜代谢促进结肠肿瘤发生。
Nat Commun. 2020 Feb 14;11(1):900. doi: 10.1038/s41467-020-14698-y.
3
Sepsis and septic shock.
胃肠道癌症中的炎症反应:前列腺六种跨膜上皮抗原在病理生理学及临床意义方面的概述
World J Clin Oncol. 2024 Jan 24;15(1):9-22. doi: 10.5306/wjco.v15.i1.9.
脓毒症和脓毒性休克。
Lancet. 2018 Jul 7;392(10141):75-87. doi: 10.1016/S0140-6736(18)30696-2. Epub 2018 Jun 21.
4
Probing the molecular regulation of lipopolysaccharide stress in piglet liver by comparative proteomics analysis.通过比较蛋白质组学分析探究仔猪肝脏中脂多糖应激的分子调控机制。
Electrophoresis. 2018 Sep;39(18):2321-2331. doi: 10.1002/elps.201700467. Epub 2018 May 28.
5
Mechanisms of Organ Dysfunction in Sepsis.脓毒症器官功能障碍的发生机制。
Crit Care Clin. 2018 Jan;34(1):63-80. doi: 10.1016/j.ccc.2017.08.003. Epub 2017 Oct 18.
6
Quantitative proteomics identifies STEAP4 as a critical regulator of mitochondrial dysfunction linking inflammation and colon cancer.定量蛋白质组学鉴定 STEAP4 为连接炎症和结肠癌的线粒体功能障碍的关键调节因子。
Proc Natl Acad Sci U S A. 2017 Nov 7;114(45):E9608-E9617. doi: 10.1073/pnas.1712946114. Epub 2017 Oct 23.
7
STEAP4: its emerging role in metabolism and homeostasis of cellular iron and copper.STEAP4:其在细胞铁和铜代谢及体内平衡中的新作用
J Endocrinol. 2017 Sep;234(3):R123-R134. doi: 10.1530/JOE-16-0594. Epub 2017 Jun 2.
8
STEAP4 expression in human islets is associated with differences in body mass index, sex, HbA1c, and inflammation.人胰岛中STEAP4的表达与体重指数、性别、糖化血红蛋白和炎症的差异相关。
Endocrine. 2017 Jun;56(3):528-537. doi: 10.1007/s12020-017-1297-2. Epub 2017 Apr 12.
9
Six-transmembrane epithelial antigens of the prostate comprise a novel inflammatory nexus in patients with pustular skin disorders.前列腺的六跨膜上皮抗原在脓疱性皮肤疾病患者中构成了一个新的炎症关联。
J Allergy Clin Immunol. 2017 Apr;139(4):1217-1227. doi: 10.1016/j.jaci.2016.10.021. Epub 2016 Nov 21.
10
Xuebijing injection alleviates cytokine-induced inflammatory liver injury in CLP-induced septic rats through induction of suppressor of cytokine signaling 1.血必净注射液通过诱导细胞因子信号转导抑制因子1减轻CLP诱导的脓毒症大鼠细胞因子诱导的炎症性肝损伤。
Exp Ther Med. 2016 Sep;12(3):1531-1536. doi: 10.3892/etm.2016.3476. Epub 2016 Jun 24.