• 文献检索
  • 文档翻译
  • 深度研究
  • 学术资讯
  • Suppr Zotero 插件Zotero 插件
  • 邀请有礼
  • 套餐&价格
  • 历史记录
应用&插件
Suppr Zotero 插件Zotero 插件浏览器插件Mac 客户端Windows 客户端微信小程序
定价
高级版会员购买积分包购买API积分包
服务
文献检索文档翻译深度研究API 文档MCP 服务
关于我们
关于 Suppr公司介绍联系我们用户协议隐私条款
关注我们

Suppr 超能文献

核心技术专利:CN118964589B侵权必究
粤ICP备2023148730 号-1Suppr @ 2026

文献检索

告别复杂PubMed语法,用中文像聊天一样搜索,搜遍4000万医学文献。AI智能推荐,让科研检索更轻松。

立即免费搜索

文件翻译

保留排版,准确专业,支持PDF/Word/PPT等文件格式,支持 12+语言互译。

免费翻译文档

深度研究

AI帮你快速写综述,25分钟生成高质量综述,智能提取关键信息,辅助科研写作。

立即免费体验

CD44通过上调YAP促进肝细胞癌进展。

CD44 promotes hepatocellular carcinoma progression via upregulation of YAP.

作者信息

Zhang Jun, He Xilin, Wan Yajie, Zhang Honghong, Tang Tao, Zhang Meng, Yu Shiyi, Zhao Weiyong, Chen Liming

机构信息

School of Life Sciences, Nanjing Normal University, Nanjing, China.

Department of Oncology, Taizhou People's Hospital, Taizhou, Jiangsu, China.

出版信息

Exp Hematol Oncol. 2021 Nov 19;10(1):54. doi: 10.1186/s40164-021-00247-w.

DOI:10.1186/s40164-021-00247-w
PMID:34798909
原文链接:https://pmc.ncbi.nlm.nih.gov/articles/PMC8603576/
Abstract

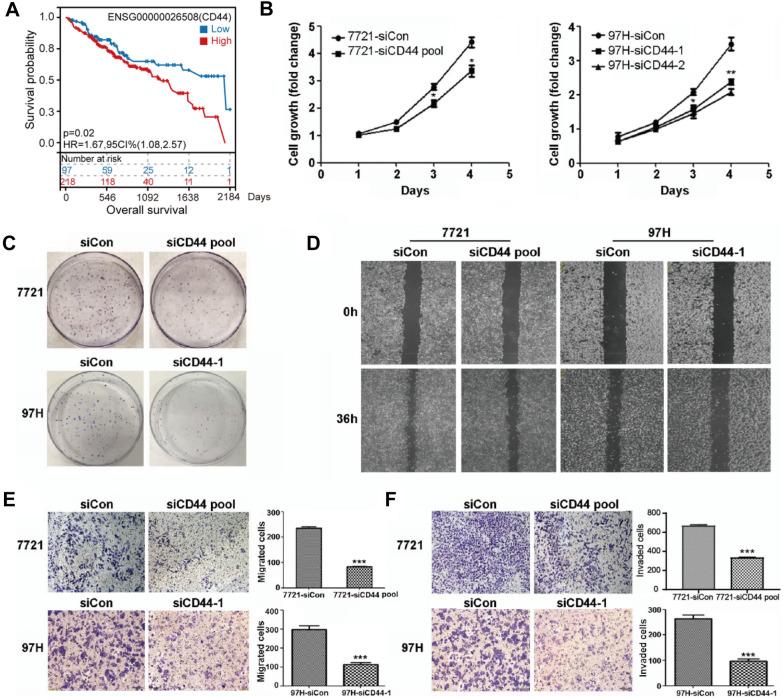
Hepatocellular carcinoma (HCC) is a common malignancy in human. CD44 is a transmembrane glycoprotein which is frequently overexpressed in cancer of various origins. The function and mechanism of CD44 in HCC remains elusive. In this study, we reported that CD44 was overexpressed in HCC to promote the proliferation and migration of HCC cells via oncogenic YAP, which is the key downstream regulator in Hippo pathway. These findings suggest that CD44-YAP is a probable important axis in pathogenesis of HCC, providing an insight in to HCC pathogenesis as well as potential targets for the intervention of HCC.

摘要

肝细胞癌(HCC)是人类常见的恶性肿瘤。CD44是一种跨膜糖蛋白,在各种起源的癌症中经常过度表达。CD44在HCC中的功能和机制仍不清楚。在本研究中,我们报道CD44在HCC中过度表达,通过致癌的YAP促进HCC细胞的增殖和迁移,YAP是Hippo通路中的关键下游调节因子。这些发现表明,CD44-YAP可能是HCC发病机制中的一个重要轴,为深入了解HCC发病机制以及HCC干预的潜在靶点提供了思路。

https://cdn.ncbi.nlm.nih.gov/pmc/blobs/ecb9/8603576/0cd0845e8fbd/40164_2021_247_Fig2_HTML.jpg
https://cdn.ncbi.nlm.nih.gov/pmc/blobs/ecb9/8603576/1111772f07ed/40164_2021_247_Fig1_HTML.jpg
https://cdn.ncbi.nlm.nih.gov/pmc/blobs/ecb9/8603576/0cd0845e8fbd/40164_2021_247_Fig2_HTML.jpg
https://cdn.ncbi.nlm.nih.gov/pmc/blobs/ecb9/8603576/1111772f07ed/40164_2021_247_Fig1_HTML.jpg
https://cdn.ncbi.nlm.nih.gov/pmc/blobs/ecb9/8603576/0cd0845e8fbd/40164_2021_247_Fig2_HTML.jpg

相似文献

1
CD44 promotes hepatocellular carcinoma progression via upregulation of YAP.CD44通过上调YAP促进肝细胞癌进展。
Exp Hematol Oncol. 2021 Nov 19;10(1):54. doi: 10.1186/s40164-021-00247-w.
2
Evodiamine inhibits proliferation and promotes apoptosis of hepatocellular carcinoma cells via the Hippo-Yes-Associated Protein signaling pathway.吴茱萸碱通过 Hippo-Yes 相关蛋白信号通路抑制肝癌细胞增殖并促进其凋亡。
Life Sci. 2020 Jun 15;251:117424. doi: 10.1016/j.lfs.2020.117424. Epub 2020 Feb 11.
3
Standard CD44 modulates YAP1 through a positive feedback loop in hepatocellular carcinoma.标准 CD44 通过正反馈环调节肝癌中的 YAP1。
Biomed Pharmacother. 2018 Jul;103:147-156. doi: 10.1016/j.biopha.2018.03.042. Epub 2018 Apr 24.
4
MEIS2C and MEIS2D promote tumor progression via Wnt/β-catenin and hippo/YAP signaling in hepatocellular carcinoma.MEIS2C 和 MEIS2D 通过 Wnt/β-catenin 和 hippo/YAP 信号通路促进肝癌的肿瘤进展。
J Exp Clin Cancer Res. 2019 Oct 17;38(1):417. doi: 10.1186/s13046-019-1417-3.
5
The hypoxia conditioned mesenchymal stem cells promote hepatocellular carcinoma progression through YAP mediated lipogenesis reprogramming.缺氧条件下的间充质干细胞通过 YAP 介导的脂生成重编程促进肝癌进展。
J Exp Clin Cancer Res. 2019 May 29;38(1):228. doi: 10.1186/s13046-019-1219-7.
6
SEPT6 drives hepatocellular carcinoma cell proliferation, migration and invasion via the Hippo/YAP signaling pathway.SEPT6 通过 Hippo/YAP 信号通路驱动肝癌细胞增殖、迁移和侵袭。
Int J Oncol. 2021 Jun;58(6). doi: 10.3892/ijo.2021.5205. Epub 2021 Apr 13.
7
Statin suppresses Hippo pathway-inactivated malignant mesothelioma cells and blocks the YAP/CD44 growth stimulatory axis.他汀类药物可抑制失活Hippo信号通路的恶性间皮瘤细胞,并阻断YAP/CD44生长刺激轴。
Cancer Lett. 2017 Jan 28;385:215-224. doi: 10.1016/j.canlet.2016.10.020. Epub 2016 Oct 20.
8
Simultaneous knockdown of YAP and TAZ increases apoptosis of hepatocellular carcinoma cells under hypoxic condition.在缺氧条件下,同时敲低 YAP 和 TAZ 可增加肝癌细胞的凋亡。
Biochem Biophys Res Commun. 2019 Jul 23;515(2):275-281. doi: 10.1016/j.bbrc.2019.05.143. Epub 2019 May 28.
9
Yes-associated protein up-regulates Jagged-1 and activates the Notch pathway in human hepatocellular carcinoma.Yes 相关蛋白上调 Jagged-1 并激活人肝癌中的 Notch 通路。
Gastroenterology. 2013 Jun;144(7):1530-1542.e12. doi: 10.1053/j.gastro.2013.02.009. Epub 2013 Feb 16.
10
NUP37, a positive regulator of YAP/TEAD signaling, promotes the progression of hepatocellular carcinoma.NUP37是YAP/TEAD信号通路的正向调节因子,可促进肝细胞癌的进展。
Oncotarget. 2017 Aug 18;8(58):98004-98013. doi: 10.18632/oncotarget.20336. eCollection 2017 Nov 17.

引用本文的文献

1
Anti-metastatic potential of flavonoids for the treatment of cancers: focus on epithelial-mesenchymal transition (EMT) process.黄酮类化合物治疗癌症的抗转移潜力:聚焦于上皮-间质转化(EMT)过程。
Naunyn Schmiedebergs Arch Pharmacol. 2025 May 28. doi: 10.1007/s00210-025-04235-3.
2
Single cell multiomics reveals drivers of metabolic dysfunction-associated steatohepatitis.单细胞多组学揭示代谢功能障碍相关脂肪性肝炎的驱动因素。
medRxiv. 2025 May 11:2025.05.09.25327043. doi: 10.1101/2025.05.09.25327043.
3
The Role of the Fox Gene in Breast Cancer Progression.

本文引用的文献

1
CD44 as a tumor biomarker and therapeutic target.CD44作为一种肿瘤生物标志物和治疗靶点。
Exp Hematol Oncol. 2020 Dec 10;9(1):36. doi: 10.1186/s40164-020-00192-0.
2
The potential role of YAP in head and neck squamous cell carcinoma.YAP 在头颈部鳞状细胞癌中的潜在作用。
Exp Mol Med. 2020 Aug;52(8):1264-1274. doi: 10.1038/s12276-020-00492-9. Epub 2020 Aug 28.
3
Emerging agents that target signaling pathways in cancer stem cells.靶向癌症干细胞信号通路的新兴药物。
Fox基因在乳腺癌进展中的作用。
Int J Mol Sci. 2025 Feb 7;26(4):1415. doi: 10.3390/ijms26041415.
4
The dual role of autophagy in suppressing and promoting hepatocellular carcinoma.自噬在抑制和促进肝细胞癌中的双重作用。
Front Cell Dev Biol. 2024 Oct 11;12:1472574. doi: 10.3389/fcell.2024.1472574. eCollection 2024.
5
Targeting cell death mechanisms: the potential of autophagy and ferroptosis in hepatocellular carcinoma therapy.靶向细胞死亡机制:自噬和铁死亡在肝细胞癌治疗中的潜力。
Front Immunol. 2024 Sep 9;15:1450487. doi: 10.3389/fimmu.2024.1450487. eCollection 2024.
6
The roles of cancer stem cell-derived secretory factors in shaping the immunosuppressive tumor microenvironment in hepatocellular carcinoma.癌症干细胞衍生的分泌因子在塑造肝细胞癌免疫抑制性肿瘤微环境中的作用。
Front Immunol. 2024 May 29;15:1400112. doi: 10.3389/fimmu.2024.1400112. eCollection 2024.
7
CD44 and its implication in neoplastic diseases.CD44 及其在肿瘤性疾病中的意义。
MedComm (2020). 2024 May 23;5(6):e554. doi: 10.1002/mco2.554. eCollection 2024 Jun.
8
Generating Patient-Derived HCC Cell Lines Suitable for Predictive In Vitro and In Vivo Drug Screening by Orthotopic Transplantation.通过原位移植生成适合预测体外和体内药物筛选的患者来源 HCC 细胞系。
Cells. 2023 Dec 30;13(1):82. doi: 10.3390/cells13010082.
9
Emodin is a Potential Drug Targeting CD44-positive Hepatocellular Cancer.大黄素是一种针对 CD44 阳性肝癌的潜在药物靶点。
Curr Cancer Drug Targets. 2024;24(5):510-518. doi: 10.2174/0115680096256913231101103719.
10
Hepatocellular Carcinoma: Up-regulated Circular RNAs Which Mediate Efficacy in Preclinical Models.肝细胞癌:上调的环状 RNA 可调节临床前模型的疗效。
Cancer Genomics Proteomics. 2023 Nov-Dec;20(6):500-521. doi: 10.21873/cgp.20401.
J Hematol Oncol. 2020 May 26;13(1):60. doi: 10.1186/s13045-020-00901-6.
4
Hepatocellular carcinoma-derived exosomes in organotropic metastasis, recurrence and early diagnosis application.肝细胞癌衍生的外泌体在器官趋向性转移、复发和早期诊断中的应用。
Cancer Lett. 2020 May 1;477:41-48. doi: 10.1016/j.canlet.2020.02.003. Epub 2020 Feb 26.
5
The osteopontin-CD44 axis in hepatic cancer stem cells regulates IFN signaling and HCV replication.肝癌干细胞中的骨桥蛋白-CD44 轴调节 IFN 信号和 HCV 复制。
Sci Rep. 2018 Sep 3;8(1):13143. doi: 10.1038/s41598-018-31421-6.
6
Overexpression of CD44 Standard Isoform Upregulates HIF-1α Signaling in Hypoxic Breast Cancer Cells.CD44标准异构体的过表达上调缺氧乳腺癌细胞中的HIF-1α信号通路。
Biomol Ther (Seoul). 2018 Sep 1;26(5):487-493. doi: 10.4062/biomolther.2018.116.
7
The biology and role of CD44 in cancer progression: therapeutic implications.CD44 在癌症进展中的生物学和作用:治疗意义。
J Hematol Oncol. 2018 May 10;11(1):64. doi: 10.1186/s13045-018-0605-5.
8
The YAP and TAZ transcription co-activators: key downstream effectors of the mammalian Hippo pathway.YAP 和 TAZ 转录共激活因子:哺乳动物 Hippo 通路的关键下游效应因子。
Semin Cell Dev Biol. 2012 Sep;23(7):785-93. doi: 10.1016/j.semcdb.2012.05.004. Epub 2012 May 29.