Department of Nephrology, Union Hospital, Tongji Medical College, Huazhong University of Science and Technology, Wuhan 430022, China.
5th Medical Department, Medical Faculty Mannheim, University of Heidelberg, D-68167 Mannheim, Germany.
Int J Biol Sci. 2021 Oct 22;17(15):4396-4408. doi: 10.7150/ijbs.62238. eCollection 2021.
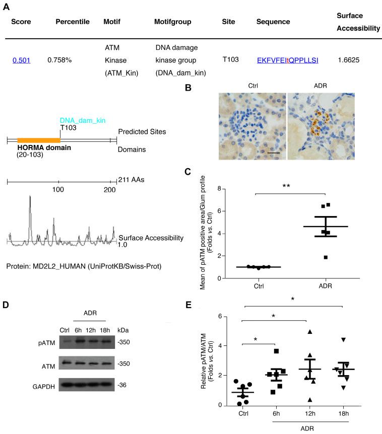
Focal segmental glomerulosclerosis (FSGS) is characterized by the dysfunction of "post-mitotic" podocytes. The reentry of podocytes in the cell cycle will ultimately result in cell death. Mitotic arrest deficient 2-like protein 2 (MAD2B), an inhibitor of anaphase-promoting complex (APC)/cyclosome, precisely controls the metaphase to anaphase transition and ordered cell cycle progression. However, the role of MAD2B in FSGS podocyte injury remains unknown. To explore MAD2B function in podocyte cell cycle reentry, we used conditional mutant mice lacking MAD2B selectively in podocytes in ADR-induced FSGS murine model. Additionally, KU-55933, a specific inhibitor of ataxia-telangiectasia mutated (ATM) was utilized and to explore the role of ATM in regulating MAD2B. The expression of MAD2B in podocytes was dramatically increased in patients with FSGS and ADR-treated mice along with podocyte cell cycle reentry. Podocyte-specific knockout of MAD2B effectively attenuated proteinuria, podocyte injury, and prevented the aberrant cell cycle reentry. By bioinformatics analysis we revealed that ATM kinase is a key upstream regulator of MAD2B. Furthermore, inhibition of ATM kinase abolished MAD2B-driven cell cycle reentry and alleviated podocyte impairment in FSGS murine model. studies by site-directed mutagenesis and immunoprecipitation we revealed ATM phosphorylated MAD2B and consequently hampered the ubiquitination of MAD2B in a phosphorylation-dependent manner. ATM kinase-MAD2B axis importantly contributes to the cell cycle reentry of podocytes, which is a novel pathogenic mechanism of FSGS, and may shed light on the development of its therapeutic approaches.
局灶节段性肾小球硬化症(FSGS)的特征是“有丝分裂后”足细胞的功能障碍。足细胞重新进入细胞周期最终将导致细胞死亡。有丝分裂检验点缺陷蛋白 2 样蛋白 2(MAD2B)是后期促进复合物(APC)/细胞周期蛋白的抑制剂,可精确控制有丝分裂向后期的转变和有序的细胞周期进程。然而,MAD2B 在 FSGS 足细胞损伤中的作用尚不清楚。为了探讨 MAD2B 在足细胞细胞周期再进入中的作用,我们在 ADR 诱导的 FSGS 小鼠模型中使用条件性突变小鼠,选择性地在足细胞中缺乏 MAD2B。此外,我们还使用了 ATM 激酶的特异性抑制剂 KU-55933,以探讨 ATM 在调节 MAD2B 中的作用。MAD2B 在 FSGS 患者和 ADR 处理的小鼠的足细胞中的表达显著增加,同时伴随着足细胞细胞周期再进入。MAD2B 的足细胞特异性敲除有效地减轻了蛋白尿、足细胞损伤,并阻止了异常的细胞周期再进入。通过生物信息学分析,我们揭示了 ATM 激酶是 MAD2B 的关键上游调节因子。此外,抑制 ATM 激酶可消除 MAD2B 驱动的细胞周期再进入,并减轻 FSGS 小鼠模型中的足细胞损伤。通过定点突变和免疫沉淀研究,我们揭示了 ATM 激酶磷酸化 MAD2B,并以磷酸化依赖的方式阻碍 MAD2B 的泛素化。ATM 激酶-MAD2B 轴对足细胞的细胞周期再进入有重要贡献,这是 FSGS 的一种新的发病机制,并可能为其治疗方法的发展提供启示。