Suppr超能文献

超分辨率显微镜显示基质相互作用分子1的运输依赖于微管动力学。

Super-Resolution Microscopy Reveals That Stromal Interaction Molecule 1 Trafficking Depends on Microtubule Dynamics.

作者信息

Huang Yi-Ting, Hsu Ya-Ting, Chen Yih-Fung, Shen Meng-Ru

机构信息

Department of Pharmacology, National Cheng Kung University Hospital, College of Medicine, National Cheng Kung University, Tainan, Taiwan.

Institute of Basic Medical Sciences, National Cheng Kung University Hospital, College of Medicine, National Cheng Kung University, Tainan, Taiwan.

出版信息

Front Physiol. 2021 Nov 5;12:762387. doi: 10.3389/fphys.2021.762387. eCollection 2021.

Abstract

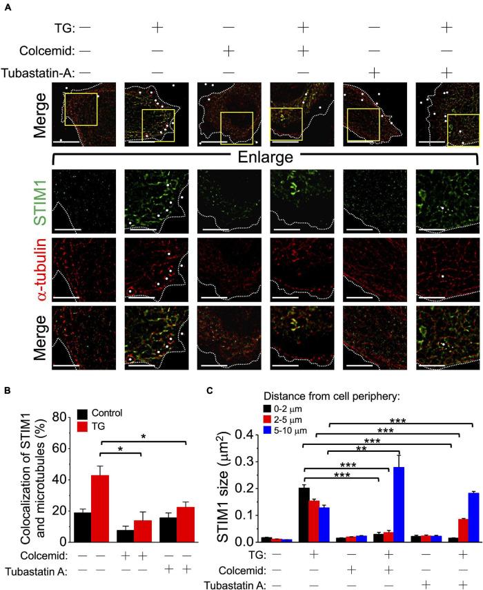
Store-operated Ca entry (SOCE) is an essential pathway for Ca signaling, and regulates various vital cellular functions. It is triggered by the endoplasmic reticulum Ca sensor stromal interaction molecule 1 (STIM1). Illustration of STIM1 spatiotemporal structure at the nanometer scale during SOCE activation provides structural and functional insights into the fundamental Ca homeostasis. In this study, we used direct stochastic optical reconstruction microscopy (dSTORM) to revisit the dynamic process of the interaction between STIM1, end-binding protein (EB), and microtubules to the ER-plasma membrane. Using dSTORM, we found that"powder-like"STIM1 aggregates into "trabecular-like" architectures toward the cell periphery during SOCE, and that an intact microtubule network and EB1 are essential for STIM1 trafficking. After thapsigargin treatment, STIM1 can interact with EB1 regardless of undergoing aggregation. We generated variants adapted from a real-world database and introduced them into SiHa cells to clarify the impact of mutations on cancer cell behavior. The p.D76G and p.D84Y variants locating on the Ca binding domain of STIM1 result in inhibition of focal adhesion turnover, Ca influx during SOCE and subsequent cell migration. Inversely, the p.R643C variant on the microtubule interacting domain of STIM1 leads to dissimilar consequence and aggravates cell migration. These findings imply that mutational patterns have an impact on cancer metastasis, and therefore could be either a prognostic marker or a novel therapeutic target to inhibit the malignant behavior of STIM1-mediated cancer cells. Altogether, we generated novel insight into the role of STIM1 during SOCE activation, and uncovered the impact of real-world variants on cancer cells.

摘要

储存性钙内流(SOCE)是钙信号传导的重要途径,调节各种重要的细胞功能。它由内质网钙传感器基质相互作用分子1(STIM1)触发。在SOCE激活过程中,对纳米尺度的STIM1时空结构进行阐释,可为基本的钙稳态提供结构和功能方面的见解。在本研究中,我们使用直接随机光学重建显微镜(dSTORM)重新审视STIM1、尾结合蛋白(EB)和微管与内质网-质膜之间相互作用的动态过程。使用dSTORM,我们发现,在SOCE期间,“粉末状”的STIM1向细胞周边聚集形成“小梁状”结构,完整的微管网络和EB1对STIM1的运输至关重要。毒胡萝卜素处理后,无论是否发生聚集,STIM1均可与EB1相互作用。我们从真实世界数据库中生成变异体,并将其引入SiHa细胞,以阐明突变对癌细胞行为的影响。位于STIM1钙结合域的p.D76G和p.D84Y变异体导致粘着斑周转受到抑制、SOCE期间的钙内流以及随后的细胞迁移受到抑制。相反,位于STIM1微管相互作用域的p.R643C变异体导致不同的结果,并加剧细胞迁移。这些发现表明,突变模式对癌症转移有影响,因此可能是一种预后标志物或抑制STIM1介导的癌细胞恶性行为的新型治疗靶点。总之,我们对STIM1在SOCE激活过程中的作用有了新的认识,并揭示了真实世界变异体对癌细胞的影响。

https://cdn.ncbi.nlm.nih.gov/pmc/blobs/5817/8602801/85aec9c4c7ab/fphys-12-762387-g001.jpg

文献AI研究员

20分钟写一篇综述,助力文献阅读效率提升50倍。

立即体验

用中文搜PubMed

大模型驱动的PubMed中文搜索引擎

马上搜索

文档翻译

学术文献翻译模型,支持多种主流文档格式。

立即体验