Gene and Stem Cell Therapy Program Centenary Institute, The University of Sydney, Camperdown, NSW 2050, Australia.
Faculty of Medicine & Health, The University of Sydney, Camperdown, NSW 2006, Australia.
Int J Mol Sci. 2021 Nov 10;22(22):12178. doi: 10.3390/ijms222212178.
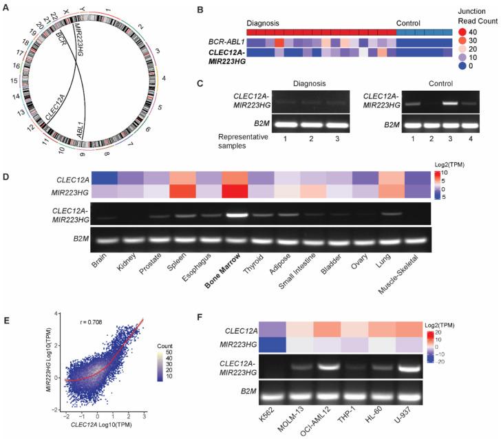
Chimeric RNAs are often associated with chromosomal rearrangements in cancer. In addition, they are also widely detected in normal tissues, contributing to transcriptomic complexity. Despite their prevalence, little is known about the characteristics and functions of chimeric RNAs. Here, we examine the genetic structure and biological roles of , a novel chimeric transcript produced by the fusion of the cell surface receptor and the host gene (), first identified in chronic myeloid leukemia (CML) patients. Surprisingly, we observed that is not just expressed in CML, but also in a variety of normal tissues and cell lines. expression is elevated in pro-monocytic cells resistant to chemotherapy and during monocyte-to-macrophage differentiation. We observed that is a product of -splicing rather than a chromosomal rearrangement and that transcriptional activation of with the CRISPR/Cas9 Synergistic Activation Mediator (SAM) system increases expression. translates into a chimeric protein, which largely resembles CLEC12A but harbours an altered C-type lectin domain altering key disulphide bonds. These alterations result in differences in post-translational modifications, cellular localization, and protein-protein interactions. Taken together, our observations support a possible involvement of in the regulation of function. Our workflow also serves as a template to study other uncharacterized chimeric RNAs.
嵌合 RNA 通常与癌症中的染色体重排有关。此外,它们也广泛存在于正常组织中,为转录组的复杂性做出贡献。尽管它们很常见,但对嵌合 RNA 的特征和功能知之甚少。在这里,我们研究了一种新型嵌合转录本的遗传结构和生物学作用,该转录本由细胞表面受体 和 宿主基因 () 的融合产生,最初在慢性髓细胞白血病 (CML) 患者中发现。令人惊讶的是,我们观察到 不仅在 CML 中表达,而且在各种正常组织和细胞系中也表达。 在对化疗有抗性的前单核细胞和单核细胞向巨噬细胞分化过程中表达上调。我们观察到 是 -剪接的产物,而不是染色体重排,并且使用 CRISPR/Cas9 协同激活调节剂 (SAM) 系统激活 转录会增加 的表达。 翻译为嵌合蛋白,该蛋白在很大程度上类似于 CLEC12A,但具有改变的 C 型凝集素结构域,改变了关键的二硫键。这些改变导致翻译后修饰、细胞定位和蛋白质-蛋白质相互作用的差异。总之,我们的观察结果支持 在 功能调节中的可能作用。我们的工作流程也可作为研究其他未表征的嵌合 RNA 的模板。