Suppr超能文献

核心蛋白聚糖通过 GpVI 依赖性方式调节血小板黏附和血栓形成。

The Proteoglycan Biglycan Modulates Platelet Adhesion and Thrombus Formation in a GPVI-Dependent Manner.

机构信息

Department of Vascular and Endovascular Surgery, Experimental Vascular Medicine, Medical Faculty and University Hospital Düsseldorf, Heinrich-Heine-University Düsseldorf, 40225 Düsseldorf, Germany.

Centre of Membrane Proteins and Receptors (COMPARE), Institute of Cardiovascular Sciences, College of Medical and Dental Sciences, University of Birmingham, Birmingham B15 2TT, UK.

出版信息

Int J Mol Sci. 2021 Nov 10;22(22):12168. doi: 10.3390/ijms222212168.

Abstract

BACKGROUND

Vascular injury induces the exposure of subendothelial extracellular matrix (ECM) important to serve as substrate for platelets to adhere to the injured vessel wall to avoid massive blood loss. Different ECM proteins are known to initiate platelet adhesion and activation. In atherosclerotic mice, the small, leucine-rich proteoglycan biglycan is important for the regulation of thrombin activity via heparin cofactor II. However, nothing is known about the role of biglycan for hemostasis and thrombosis under nonatherosclerotic conditions.

METHODS

The role of biglycan for platelet adhesion and thrombus formation was investigated using a recombinant protein and biglycan knockout mice.

RESULTS

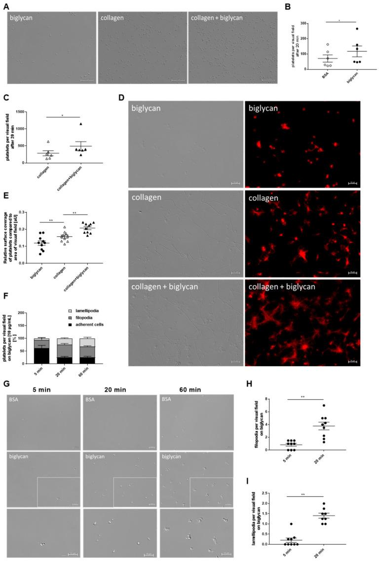
The present study identified biglycan as important ECM protein for the adhesion and activation of platelets, and the formation of three-dimensional thrombi under flow conditions. Platelet adhesion to immobilized biglycan induces the reorganization of the platelet cytoskeleton. Mechanistically, biglycan binds and activates the major collagen receptor glycoprotein (GP)VI, because reduced platelet adhesion to recombinant biglycan was observed when GPVI was blocked and enhanced tyrosine phosphorylation in a GPVI-dependent manner was observed when platelets were stimulated with biglycan. In vivo, the deficiency of biglycan resulted in reduced platelet adhesion to the injured carotid artery and prolonged bleeding times.

CONCLUSIONS

Loss of biglycan in the vessel wall of mice but not in platelets led to reduced platelet adhesion at the injured carotid artery and prolonged bleeding times, suggesting a crucial role for biglycan as ECM protein that binds and activates platelets via GPVI upon vessel injury.

摘要

背景

血管损伤会导致内皮细胞下细胞外基质(ECM)暴露,这对于血小板黏附在受伤的血管壁上以避免大量失血非常重要。已知不同的 ECM 蛋白可引发血小板黏附和激活。在动脉粥样硬化小鼠中,小而富含亮氨酸的蛋白聚糖 biglycan 通过肝素辅因子 II 对凝血酶活性的调节很重要。然而,在非动脉粥样硬化条件下,biglycan 对于止血和血栓形成的作用尚不清楚。

方法

本研究使用重组蛋白和 biglycan 敲除小鼠来研究 biglycan 对于血小板黏附和血栓形成的作用。

结果

本研究确定 biglycan 是 ECM 蛋白中对于血小板黏附和激活以及在流动条件下形成三维血栓非常重要的蛋白。血小板黏附在固定化的 biglycan 上会诱导血小板细胞骨架的重排。从机制上讲,biglycan 可以结合并激活主要的胶原蛋白受体糖蛋白(GP)VI,因为当 GPVI 被阻断时,血小板对重组 biglycan 的黏附减少,而当血小板被 biglycan 刺激时,以 GPVI 依赖的方式观察到酪氨酸磷酸化增强。在体内,biglycan 的缺失会导致血小板对损伤颈动脉的黏附减少和出血时间延长。

结论

小鼠血管壁中 biglycan 的缺失而不是血小板中 biglycan 的缺失会导致损伤颈动脉处血小板黏附减少和出血时间延长,这表明 biglycan 作为 ECM 蛋白在血管损伤时通过 GPVI 结合和激活血小板具有至关重要的作用。

https://cdn.ncbi.nlm.nih.gov/pmc/blobs/270a/8622445/95381c60eda2/ijms-22-12168-g001.jpg

文献AI研究员

20分钟写一篇综述,助力文献阅读效率提升50倍。

立即体验

用中文搜PubMed

大模型驱动的PubMed中文搜索引擎

马上搜索

文档翻译

学术文献翻译模型,支持多种主流文档格式。

立即体验