Suppr超能文献

一款用于结直肠手术后伤口及症状监测的移动应用程序:可行性随机对照试验方案

A Mobile App for Wound and Symptom Surveillance After Colorectal Surgery: Protocol for a Feasibility Randomized Controlled Trial.

作者信息

Valk Heather Anne, Garcia-Ochoa Carlos, Fontaine Calder Jessica, Miller Toba, Rashidi Babak, McIsaac Corrine, Musselman Reilly

机构信息

Division of General Surgery, Faculty of Medicine, University of Ottawa, Ottawa, ON, Canada.

ARC Innovation Center, Ottawa Hospital Research Institute, Ottawa, ON, Canada.

出版信息

JMIR Res Protoc. 2022 Jan 14;11(1):e26717. doi: 10.2196/26717.

Abstract

BACKGROUND

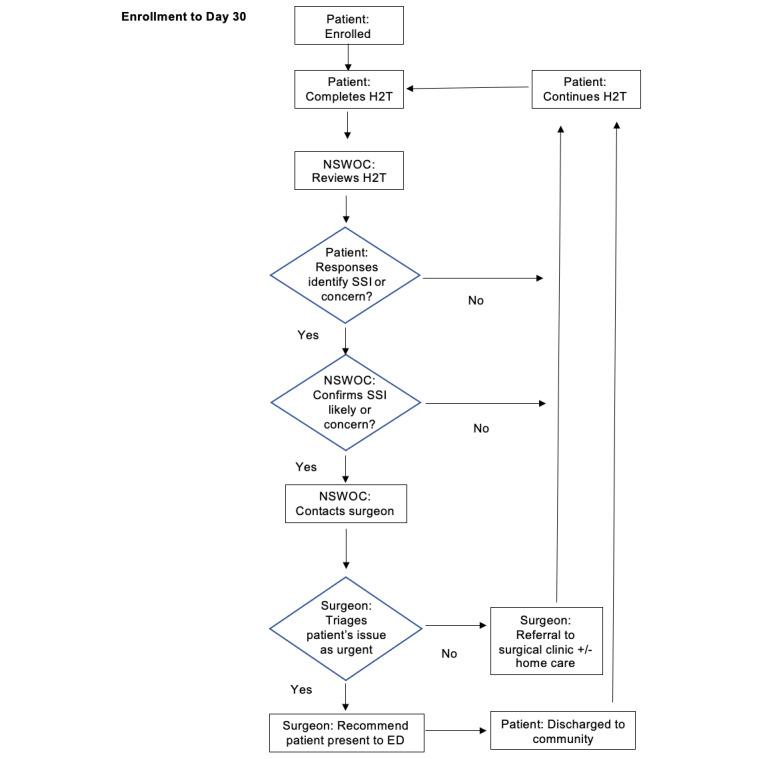
Surgical site infections (SSIs) are the most common nosocomial infection and occur in 16.3% of patients undergoing colorectal surgery at our institution (The Ottawa Hospital), the majority of which are identified after discharge from hospital. Patients who suspect having an SSI generally present to the emergency department or surgery clinic. Both options for in-person interaction are costly to the health care system and patients. A mobile app, how2trak, has proven to be beneficial for patients with complex wounds at our institution by facilitating at-home monitoring and virtual consultations.

OBJECTIVE

This study aims to assess the feasibility of a randomized controlled trial to assess if how2trak can improve patients' experience and increase detection of SSIs after colorectal surgery while reducing patients' risk of COVID-19 exposure.

METHODS

In this single-center prospective feasibility trial, eligible patients undergoing colorectal surgery will be randomized to either standard care or how2trak postoperative monitoring of their incision, symptoms, and ostomy function. Patient self-assessments will be monitored by a nurse specialized in wound and ostomy care who will follow-up with patients with a suspected SSI. The primary outcome is feasibility as measured by enrollment, randomization, app usability, data extraction, and resource capacity.

RESULTS

This study was approved by our institution's ethics board on February 26, 2021, and received support from The Ottawa Hospital Innovation and Care Funding on November 12, 2021. Recruitment started June 3, 2021, and 29 were patients enrolled as of September 2021. We expect to publish results in spring 2022.

CONCLUSIONS

This study will determine the feasibility of using a mobile app to monitor patients' wounds and detect SSIs after colorectal surgery. If feasible, we plan to assess if this mobile app facilitates SSI detection, enhances patient experience, and optimizes their care.

TRIAL REGISTRATION

ClinicalTrials.gov NCT04869774; https://clinicaltrials.gov/ct2/show/NCT04869774.

INTERNATIONAL REGISTERED REPORT IDENTIFIER (IRRID): DERR1-10.2196/26717.

摘要

背景

手术部位感染(SSIs)是最常见的医院感染,在我们机构(渥太华医院)接受结直肠手术的患者中,有16.3%会发生手术部位感染,其中大多数是在出院后才被发现。怀疑发生手术部位感染的患者通常会前往急诊科或外科诊所。这两种面对面交流的方式对医疗系统和患者来说成本都很高。一款名为how2trak的移动应用程序已被证明,通过促进家庭监测和虚拟咨询,对我们机构中患有复杂伤口的患者有益。

目的

本研究旨在评估一项随机对照试验的可行性,以评估how2trak是否能改善患者体验,增加结直肠手术后手术部位感染的检测率,同时降低患者接触新冠病毒的风险。

方法

在这项单中心前瞻性可行性试验中,符合条件的接受结直肠手术的患者将被随机分为接受标准护理或how2trak对其切口、症状和造口功能进行术后监测。患者的自我评估将由一名专门从事伤口和造口护理的护士进行监测,该护士将对疑似手术部位感染的患者进行随访。主要结局指标是通过入组、随机分组、应用程序可用性、数据提取和资源能力来衡量的可行性。

结果

本研究于2021年2月26日获得我们机构伦理委员会的批准,并于2021年11月12日获得渥太华医院创新与护理基金的支持。招募工作于2021年6月3日开始,截至2021年9月,已有29名患者入组。我们预计将于2022年春季公布研究结果。

结论

本研究将确定使用移动应用程序监测结直肠手术后患者伤口并检测手术部位感染的可行性。如果可行,我们计划评估这款移动应用程序是否有助于手术部位感染的检测,提升患者体验,并优化他们的护理。

试验注册

ClinicalTrials.gov NCT04869774;https://clinicaltrials.gov/ct2/show/NCT04869774。

国际注册报告识别号(IRRID):DERR1-10.2196/26717。

https://cdn.ncbi.nlm.nih.gov/pmc/blobs/839e/8763310/0f271da5a40c/resprot_v11i1e26717_fig1.jpg

文献AI研究员

20分钟写一篇综述,助力文献阅读效率提升50倍。

立即体验

用中文搜PubMed

大模型驱动的PubMed中文搜索引擎

马上搜索

文档翻译

学术文献翻译模型,支持多种主流文档格式。

立即体验