Suppr超能文献

齐墩果酸通过调节HMGB1-TLR4轴减轻缺血/再灌注损伤诱导的心肌炎症和细胞凋亡。

Maslinic Acid Attenuates Ischemia/Reperfusion Injury-Induced Myocardial Inflammation and Apoptosis by Regulating HMGB1-TLR4 Axis.

作者信息

Li Qi, Xu Mengping, Li Zhuqing, Li Tingting, Wang Yilin, Chen Qiao, Wang Yanxin, Feng Jiaxin, Yin Xuemei, Lu Chengzhi

机构信息

School of Medicine, Nankai University, Tianjin, China.

Department of Cardiology, Tianjin First Center Hospital, Tianjin, China.

出版信息

Front Cardiovasc Med. 2021 Nov 10;8:768947. doi: 10.3389/fcvm.2021.768947. eCollection 2021.

Abstract

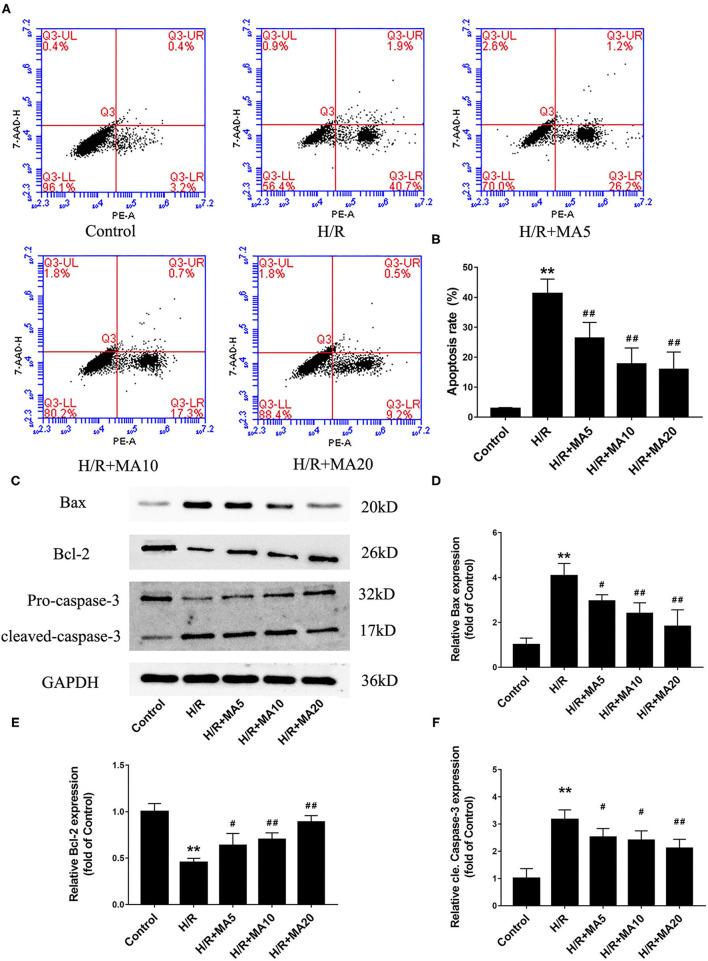
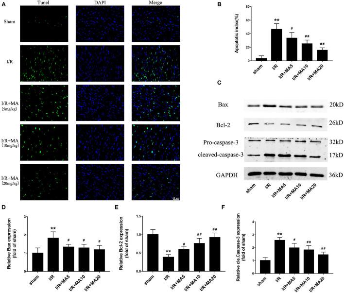
The inflammatory response and apoptosis are the major pathological features of myocardial ischemia/reperfusion injury (MI/RI). Maslinic acid (MA), a natural pentacyclic triterpene with various bioactivities, plays critical roles in the multiple cellular biological processes, but its protective effects on the pathophysiological processes of MI/RI have not been extensively investigated. Our study aimed to determine whether MA treatment alleviate ischemia/reperfusion (I/R)-induced myocardial inflammation and apoptosis both and , and further reveal the underlying mechanisms. An MI/RI rat model was successfully established by ligating the left anterior descending coronary artery and H9c2 cells were exposed to hypoxia/reoxygenation (H/R) to mimic I/R injury. In addition, prior to H/R stimulation or myocardial I/R operation, the H9c2 cells or rats were treated with varying concentrations of MA or vehicle for 24 h and two consecutive days, respectively. In this study, our results showed that MA could obviously increase the cell viability and decrease the cardiac enzymes release after H/R . MA could significantly improve the H/R-induced cardiomyocyte injury and I/R-induced myocardial injury in a dose-dependent manner. Moreover, MA suppressed the expression of inflammatory cytokines (tumor necrosis factor alpha [TNF-α, interleukin-1β [IL-1β and interleukin-6 [IL-6]) and the expressions of apoptosis-related proteins (cleaved caspase-3 and Bax) as well as increased the levels of anti-apoptotic protein Bcl-2 expression both and . Mechanistically, MA significantly inhibited nuclear translocation of nuclear factor-κB (NF-κB) p65 after H/R regulating high mobility group box 1 (HMGB1)/toll-like receptor 4 (TLR4) axis. Taken together, MA treatment may alleviate MI/RI by suppressing both the inflammation and apoptosis in a dose-dependent manner, and the cardioprotective effect of MA may be partly attributable to the inactivation of HMGB1/TLR4/NF-κB pathway, which offers a new therapeutic strategy for MI/RI.

摘要

炎症反应和细胞凋亡是心肌缺血/再灌注损伤(MI/RI)的主要病理特征。齐墩果酸(MA)是一种具有多种生物活性的天然五环三萜,在多种细胞生物学过程中发挥关键作用,但其对MI/RI病理生理过程的保护作用尚未得到广泛研究。我们的研究旨在确定MA治疗是否能减轻缺血/再灌注(I/R)诱导的心肌炎症和细胞凋亡,并进一步揭示其潜在机制。通过结扎左冠状动脉前降支成功建立MI/RI大鼠模型,将H9c2细胞暴露于缺氧/复氧(H/R)以模拟I/R损伤。此外,在H/R刺激或心肌I/R手术前,分别用不同浓度的MA或溶剂处理H9c2细胞或大鼠24小时和连续两天。在本研究中,我们的结果表明,MA可显著提高H/R后的细胞活力并降低心肌酶释放。MA能以剂量依赖性方式显著改善H/R诱导的心肌细胞损伤和I/R诱导的心肌损伤。此外,MA抑制炎症细胞因子(肿瘤坏死因子α [TNF-α]、白细胞介素-1β [IL-1β]和白细胞介素-6 [IL-6])的表达以及凋亡相关蛋白(裂解的半胱天冬酶-3和Bax)的表达,并增加抗凋亡蛋白Bcl-2的表达水平。机制上,MA显著抑制H/R后核因子-κB(NF-κB)p65的核转位,调节高迁移率族蛋白B1(HMGB1)/Toll样受体4(TLR4)轴。综上所述,MA治疗可能通过剂量依赖性抑制炎症和细胞凋亡来减轻MI/RI,MA的心脏保护作用可能部分归因于HMGB1/TLR4/NF-κB通路的失活,这为MI/RI提供了一种新的治疗策略。

https://cdn.ncbi.nlm.nih.gov/pmc/blobs/2bf0/8631436/c0b7e2b2d45f/fcvm-08-768947-g0001.jpg

文献检索

告别复杂PubMed语法,用中文像聊天一样搜索,搜遍4000万医学文献。AI智能推荐,让科研检索更轻松。

立即免费搜索

文件翻译

保留排版,准确专业,支持PDF/Word/PPT等文件格式,支持 12+语言互译。

免费翻译文档

深度研究

AI帮你快速写综述,25分钟生成高质量综述,智能提取关键信息,辅助科研写作。

立即免费体验