Achucarro Basque Center for Neuroscience, Science Park of the UPV/EHU, 48940 Leioa, Spain.
Research Institute of the Hospital 12 de Octubre (i + 12), 28041 Madrid, Spain.
Int J Mol Sci. 2021 Nov 29;22(23):12936. doi: 10.3390/ijms222312936.
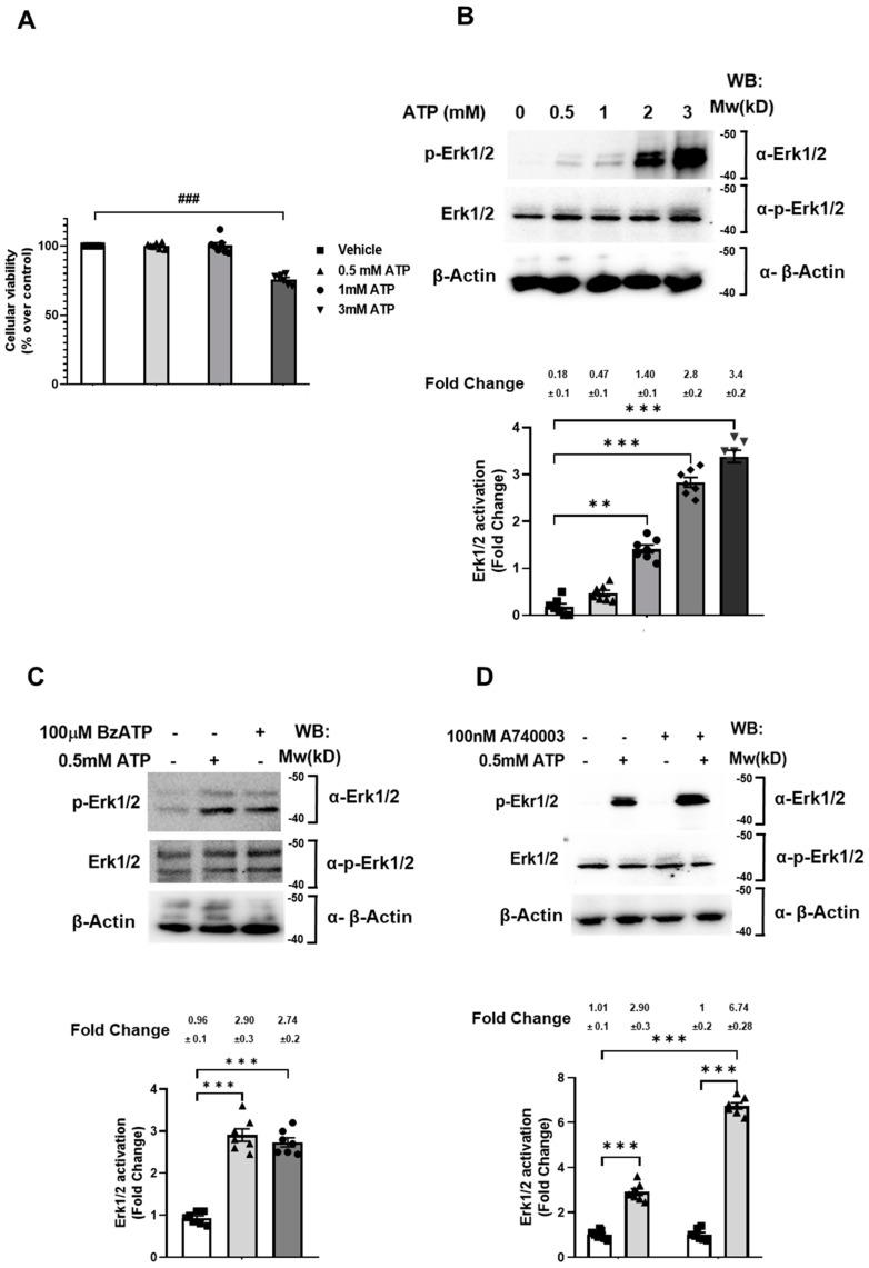
ATP, one of the signaling molecules most commonly secreted in the nervous system and capable of stimulating multiple pathways, binds to the ionotropic purinergic receptors, in particular, the P2X receptor (P2XR) and stimulates neuronal cell death. Given this effect of purinergic receptors on the viability of dopaminergic neurons model cells and that Ras GTPases control Erk1/2-regulated mitogen-activated cell proliferation and survival, we have investigated the role of the small GTPases of the Ras superfamily, together with their regulatory and effector molecules as the potential molecular intermediates in the P2XR-regulated cell death of SN4741 dopaminergic neurons model cells. Here, we demonstrate that the neuronal response to purinergic stimulation involves the Calmodulin/RasGRF1 activation of the small GTPase Ras and Erk1/2. We also demonstrate that tyrosine phosphatase PTPRβ and other tyrosine phosphatases regulate the small GTPase activation pathway and neuronal viability. Our work expands the knowledge on the intracellular responses of dopaminergic cells by identifying new participating molecules and signaling pathways. In this sense, the study of the molecular circuitry of these neurons is key to understanding the functional effects of ATP, as well as considering the importance of these cells in Parkinson's Disease.
三磷酸腺苷(ATP)是神经系统中最常见的信号分子之一,能够刺激多种途径,与离子型嘌呤能受体结合,特别是 P2X 受体(P2XR)并刺激神经元细胞死亡。鉴于嘌呤能受体对多巴胺能神经元模型细胞活力的这种影响,以及 Ras GTPases 控制 Erk1/2 调节的有丝分裂原激活细胞增殖和存活,我们研究了 Ras 超家族的小 GTPases 及其调节和效应分子作为 P2XR 调节的 SN4741 多巴胺能神经元模型细胞死亡的潜在分子中介的作用。在这里,我们证明神经元对嘌呤能刺激的反应涉及钙调蛋白/RasGRF1 对小 GTPase Ras 和 Erk1/2 的激活。我们还证明酪氨酸磷酸酶 PTPRβ 和其他酪氨酸磷酸酶调节小 GTPase 激活途径和神经元活力。我们的工作通过鉴定新的参与分子和信号通路,扩展了对多巴胺能细胞细胞内反应的知识。在这个意义上,研究这些神经元的分子电路对于理解 ATP 的功能影响以及考虑这些细胞在帕金森病中的重要性至关重要。