Department of Biochemistry and Molecular Biology, Faculty of Science and Technology, University of the Basque Country (UPV/EHU), 48080 Bilbao, Spain.
Instituto Biofisika (UPV/EHU, CSIC), University of the Basque Country, 48940 Leioa, Spain.
Int J Mol Sci. 2021 Nov 30;22(23):12983. doi: 10.3390/ijms222312983.
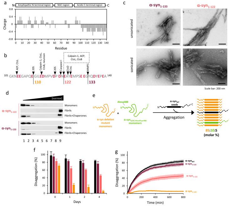
The aggregation of α-synuclein is the hallmark of a collective of neurodegenerative disorders known as synucleinopathies. The tendency to aggregate of this protein, the toxicity of its aggregation intermediates and the ability of the cellular protein quality control system to clear these intermediates seems to be regulated, among other factors, by post-translational modifications (PTMs). Among these modifications, we consider herein proteolysis at both the N- and C-terminal regions of α-synuclein as a factor that could modulate disassembly of toxic amyloids by the human disaggregase, a combination of the chaperones Hsc70, DnaJB1 and Apg2. We find that, in contrast to aggregates of the protein lacking the N-terminus, which can be solubilized as efficiently as those of the WT protein, the deletion of the C-terminal domain, either in a recombinant context or as a consequence of calpain treatment, impaired Hsc70-mediated amyloid disassembly. Progressive removal of the negative charges at the C-terminal region induces lateral association of fibrils and type B* oligomers, precluding chaperone action. We propose that truncation-driven aggregate clumping impairs the mechanical action of chaperones, which includes fast protofilament unzipping coupled to depolymerization. Inhibition of the chaperone-mediated clearance of C-truncated species could explain their exacerbated toxicity and higher propensity to deposit found in vivo.
α-突触核蛋白的聚集是一组被称为突触核蛋白病的神经退行性疾病的标志。这种蛋白质的聚集倾向、其聚集中间产物的毒性以及细胞蛋白质质量控制系统清除这些中间产物的能力似乎受到多种因素的调节,包括翻译后修饰 (PTMs)。在这些修饰中,我们认为在此处对 α-突触核蛋白的 N-和 C-末端区域进行蛋白水解作为一种可以调节人类解聚酶(热休克蛋白 70、DnaJB1 和 Apg2 的组合)对毒性淀粉样蛋白的解组装的因素。我们发现,与缺乏 N 末端的蛋白质的聚集体相比,其可以与 WT 蛋白的聚集体一样有效地溶解,C 末端结构域的缺失,无论是在重组环境中还是由于钙蛋白酶处理,都会损害 Hsc70 介导的淀粉样蛋白解组装。C 末端区域的负电荷逐渐消除会诱导纤维和 B*型寡聚物的侧向缔合,从而阻止伴侣的作用。我们提出,截断驱动的聚集体聚集会损害伴侣的机械作用,其中包括与解聚偶联的快速原纤维解拉链。对 C 截断物种的伴侣介导清除的抑制可以解释它们在体内发现的恶化毒性和更高的沉积倾向。