Drug Development Center, Institute of New Drug Development, China Medical University, Taichung, 40402, Taiwan.
Integrative Stem Cell Center, China Medical University Hospital, Taichung, 40402, Taiwan.
Nat Commun. 2021 Dec 15;12(1):7297. doi: 10.1038/s41467-021-27620-x.
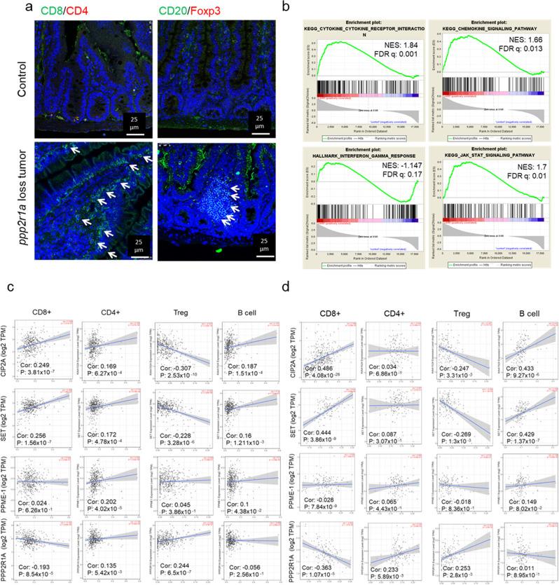
Microsatellite-instable (MSI), a predictive biomarker for immune checkpoint blockade (ICB) response, is caused by mismatch repair deficiency (MMRd) that occurs through genetic or epigenetic silencing of MMR genes. Here, we report a mechanism of MMRd and demonstrate that protein phosphatase 2A (PP2A) deletion or inactivation converts cold microsatellite-stable (MSS) into MSI tumours through two orthogonal pathways: (i) by increasing retinoblastoma protein phosphorylation that leads to E2F and DNMT3A/3B expression with subsequent DNA methylation, and (ii) by increasing histone deacetylase (HDAC)2 phosphorylation that subsequently decreases H3K9ac levels and histone acetylation, which induces epigenetic silencing of MLH1. In mouse models of MSS and MSI colorectal cancers, triple-negative breast cancer and pancreatic cancer, PP2A inhibition triggers neoantigen production, cytotoxic T cell infiltration and ICB sensitization. Human cancer cell lines and tissue array effectively confirm these signaling pathways. These data indicate the dual involvement of PP2A inactivation in silencing MLH1 and inducing MSI.
微卫星不稳定(MSI)是免疫检查点阻断(ICB)反应的预测性生物标志物,是由错配修复缺陷(MMRd)引起的,其发生是通过 MMR 基因的遗传或表观遗传沉默。在这里,我们报告了一种 MMRd 的机制,并证明蛋白磷酸酶 2A(PP2A)缺失或失活通过两种正交途径将冷微卫星稳定(MSS)转化为 MSI 肿瘤:(i)通过增加导致 E2F 和 DNMT3A/3B 表达的视网膜母细胞瘤蛋白磷酸化,随后进行 DNA 甲基化;(ii)通过增加组蛋白去乙酰化酶(HDAC)2 的磷酸化,随后降低 H3K9ac 水平和组蛋白乙酰化,从而导致 MLH1 的表观遗传沉默。在 MSS 和 MSI 结直肠癌、三阴性乳腺癌和胰腺癌的小鼠模型中,PP2A 抑制触发新抗原产生、细胞毒性 T 细胞浸润和 ICB 致敏。人类癌细胞系和组织阵列有效地证实了这些信号通路。这些数据表明 PP2A 失活在沉默 MLH1 和诱导 MSI 方面的双重作用。