Ho Cheng-Hsuan, Yang Hsiu-Hui, Su Shih-Han, Yeh Ai-Hsin, Yu Ming-Jiun
College of Medicine, Institute of Biochemistry and Molecular Biology, National Taiwan University, Taipei, Taiwan.
Front Physiol. 2021 Dec 2;12:725172. doi: 10.3389/fphys.2021.725172. eCollection 2021.
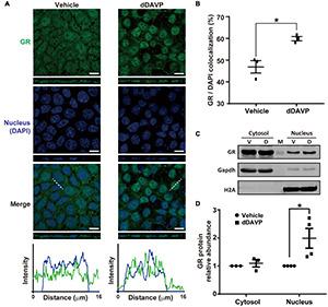
Water permeability of the kidney collecting ducts is regulated by the peptide hormone vasopressin. Between minutes and hours (short-term), vasopressin induces trafficking of the water channel protein aquaporin-2 to the apical plasma membrane of the collecting duct principal cells to increase water permeability. Between hours and days (long-term), vasopressin induces aquaporin-2 gene expression. Here, we investigated the mechanisms that bridge the short-term and long-term vasopressin-mediated aquaporin-2 regulation by α-actinin 4, an F-actin crosslinking protein and a transcription co-activator of the glucocorticoid receptor. Vasopressin induced F-actin depolymerization and α-actinin 4 nuclear translocation in the mpkCCD collecting duct cell model. Co-immunoprecipitation followed by immunoblotting showed increased interaction between α-actinin 4 and glucocorticoid receptor in response to vasopressin. ChIP-PCR showed results consistent with α-actinin 4 and glucocorticoid receptor binding to the aquaporin-2 promoter. α-actinin 4 knockdown reduced vasopressin-induced increases in aquaporin-2 mRNA and protein expression. α-actinin 4 knockdown did not affect vasopressin-induced glucocorticoid receptor nuclear translocation, suggesting independent mechanisms of vasopressin-induced nuclear translocation of α-actinin 4 and glucocorticoid receptor. Glucocorticoid receptor knockdown profoundly reduced vasopressin-induced increases in aquaporin-2 mRNA and protein expression. In the absence of glucocorticoid analog dexamethasone, vasopressin-induced increases in glucocorticoid receptor nuclear translocation and aquaporin-2 mRNA were greatly reduced. α-actinin 4 knockdown further reduced vasopressin-induced increase in aquaporin-2 mRNA in the absence of dexamethasone. We conclude that glucocorticoid receptor plays a major role in vasopressin-induced aquaporin-2 gene expression that can be enhanced by α-actinin 4. In the absence of vasopressin, α-actinin 4 crosslinks F-actin underneath the apical plasma membrane, impeding aquaporin-2 membrane insertion. Vasopressin-induced F-actin depolymerization in one hand facilitates aquaporin-2 apical membrane insertion and in the other hand frees α-actinin 4 to enter the nucleus where it binds glucocorticoid receptor to enhance aquaporin-2 gene expression.
肾集合管的水通透性受肽类激素抗利尿激素调节。在数分钟到数小时内(短期),抗利尿激素促使水通道蛋白2转运至集合管主细胞的顶端质膜,以增加水通透性。在数小时到数天内(长期),抗利尿激素诱导水通道蛋白2的基因表达。在此,我们研究了由α - 辅肌动蛋白4(一种F - 肌动蛋白交联蛋白和糖皮质激素受体的转录共激活因子)介导的连接抗利尿激素短期和长期调节水通道蛋白2的机制。在mpkCCD集合管细胞模型中,抗利尿激素诱导F - 肌动蛋白解聚和α - 辅肌动蛋白4核转位。免疫共沉淀后进行免疫印迹分析显示,抗利尿激素作用下α - 辅肌动蛋白4与糖皮质激素受体之间的相互作用增强。染色质免疫沉淀PCR结果表明α - 辅肌动蛋白4和糖皮质激素受体与水通道蛋白2启动子结合。敲低α - 辅肌动蛋白4可减少抗利尿激素诱导的水通道蛋白2 mRNA和蛋白表达增加。敲低α - 辅肌动蛋白4不影响抗利尿激素诱导的糖皮质激素受体核转位,提示抗利尿激素诱导α - 辅肌动蛋白4和糖皮质激素受体核转位的机制相互独立。敲低糖皮质激素受体可显著减少抗利尿激素诱导的水通道蛋白2 mRNA和蛋白表达增加。在缺乏糖皮质激素类似物地塞米松的情况下,抗利尿激素诱导的糖皮质激素受体核转位和水通道蛋白2 mRNA增加大幅减少。在缺乏地塞米松的情况下,敲低α - 辅肌动蛋白4可进一步减少抗利尿激素诱导的水通道蛋白2 mRNA增加。我们得出结论,糖皮质激素受体在抗利尿激素诱导的水通道蛋白2基因表达中起主要作用,α - 辅肌动蛋白4可增强这一作用。在缺乏抗利尿激素时,α - 辅肌动蛋白4交联顶端质膜下方的F - 肌动蛋白,阻碍水通道蛋白2插入膜中。抗利尿激素诱导的F - 肌动蛋白解聚一方面促进水通道蛋白2插入顶端膜,另一方面使α - 辅肌动蛋白4游离出来进入细胞核,在细胞核中它与糖皮质激素受体结合以增强水通道蛋白2基因表达。