Suppr超能文献

芍药苷抑制汗腺细胞的增殖并促进其自噬和凋亡。

Paeoniflorin inhibits proliferation and promotes autophagy and apoptosis of sweat gland cells.

作者信息

Xu Yuan, He Hong, Li Ping, Liu Hongwei

机构信息

Department of Plastic Surgery, The First Affiliated Hospital of Jinan University, Guangzhou, Guangdong 510630, P.R. China.

Department of Plastic Surgery, The First Affiliated Hospital of Guangdong Pharmaceutical University, Guangzhou, Guangdong 510080, P.R. China.

出版信息

Exp Ther Med. 2022 Jan;23(1):53. doi: 10.3892/etm.2021.10975. Epub 2021 Nov 16.

Abstract

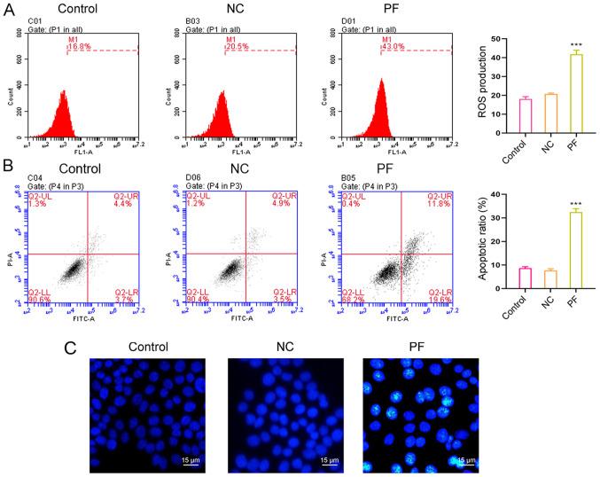
Axillary bromhidrosis is sweat excreted by apocrine glands in the armpits, mouth corners and other parts. The clinical manifestation includes excessive sweating and heavy odor, leading to the growth of bacteria and skin disease. The present study investigated the mechanism underlying the effect of paeoniflorin (PF) in the treatment of bromhidrosis. PF was injected into the feet of rats, and the foot skin was dissected for histological analysis. Primary human sweat gland cells (hSGCs) were isolated from patients with bromhidrosis. After 24 h treatment with PF or 3-methyladenine, the production of reactive oxygen species (ROS), autophagy, apoptosis, proliferation and cell cycle distribution were determined. PF induced nuclear pyknosis in rat SGCs. PF treatment inhibited cell proliferation with a 25% inhibitory concentration of 9.530 µM. Treatment with 9.530 µM PF for 24 h significantly increased apoptosis, ROS production and autophagy in hSGCs. PF promoted LC3B and Beclin 1 expression, but inhibited p62, phosphorylated (p)-PI3K and p-Akt expression. 3-methyladenine treatment reversed PF-induced changes in hSGCs. PF-induced inhibition of hSGC proliferation was associated with ROS production, apoptosis, and autophagy. These findings provide a basis for treating bromhidrosis.

摘要

腋臭是由腋窝、嘴角等部位的顶泌汗腺分泌的汗液。临床表现为多汗和异味,可导致细菌滋生和皮肤疾病。本研究探讨了芍药苷(PF)治疗腋臭的作用机制。将PF注射到大鼠足部,解剖足部皮肤进行组织学分析。从腋臭患者中分离出原代人汗腺细胞(hSGCs)。用PF或3-甲基腺嘌呤处理24小时后,测定活性氧(ROS)的产生、自噬、凋亡、增殖和细胞周期分布。PF诱导大鼠SGCs细胞核固缩。PF处理抑制细胞增殖,其25%抑制浓度为9.530 μM。用9.530 μM PF处理24小时可显著增加hSGCs中的凋亡、ROS产生和自噬。PF促进LC3B和Beclin 1表达,但抑制p62、磷酸化(p)-PI3K和p-Akt表达。3-甲基腺嘌呤处理可逆转PF诱导的hSGCs变化。PF诱导的hSGC增殖抑制与ROS产生、凋亡和自噬有关。这些发现为治疗腋臭提供了依据。

https://cdn.ncbi.nlm.nih.gov/pmc/blobs/fe31/8652401/c161f27434f6/etm-23-01-10975-g00.jpg

文献AI研究员

20分钟写一篇综述,助力文献阅读效率提升50倍。

立即体验

用中文搜PubMed

大模型驱动的PubMed中文搜索引擎

马上搜索

文档翻译

学术文献翻译模型,支持多种主流文档格式。

立即体验