Department of Basic Medical Sciences, College of Medicine, University of Sharjah, Sharjah 27272, United Arab Emirates; Research Institute of Medical and Health Sciences, University of Sharjah, Sharjah, United Arab Emirates.
Research Institute of Medical and Health Sciences, University of Sharjah, Sharjah, United Arab Emirates; Department of Clinical Sciences, College of Medicine, University of Sharjah, Sharjah 27272, United Arab Emirates.
Neoplasia. 2022 Feb;24(2):76-85. doi: 10.1016/j.neo.2021.12.003. Epub 2021 Dec 21.
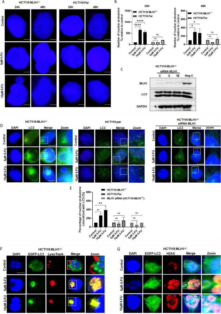
Colorectal Cancer (CRC) with Microsatellite instability (MSI) and mutLhomolog-1 (MLH1) gene deficiency are less aggressive than MLH1 proficient cancers. MLH1 is involved in several cellular processes, but its connection with the autophagy-dependent cellular response towards anticancer drugs remains unclear. In this study, we aimed to investigate the interaction between MLH1 and the autophagy marker LC3, which facilitated nucleophagy induction, and its potential role in determining sensitivity to 5-Fluorouracil (5-FU) induced cell death. To examine the role of MLH1 in DNA-damage-induced nucleophagy in CRC cells, we utilized a panel of MLH1 deficient and MLH1 proficient CRC cell lines. We included a parental HCT116 cell line (MLH1) and its isogenic cell line HCT116 MLH1 in which a single allele of the MLH1 gene was introduced using CRISPR-Cas9 gene editing. We observed that MLH1 proficient cells were less sensitive to the 5-FU-induced cytotoxic effect. The 5-FU induced DNA damage led to LC3 up-regulation, which was dependent on MLH1 overexpression. Moreover, immunofluorescence and immunoprecipitation data showed LC3 and MLH1 were colocalized in CRC cells. Consequently, MLH1 dependent 5-FU-induced DNA damage contributed to the formation of micronuclei. These micronuclei colocalize with autolysosome, indicating a cytoprotective role of MLH1 dependent nucleophagy. Interestingly, siRNA knockdown of MLH1 in HCT116 MLH1 prevented LC3 upregulation and micronuclei formation. These novel data are the first to show an essential role of MLH1 in mediating the chemoresistance and survival of cancer cells by increasing the LC3 expression and inducing nucleophagy in 5-FU treated CRC cells.
结直肠癌(CRC)的微卫星不稳定性(MSI)和mutLhomolog-1(MLH1)基因缺陷比 MLH1 功能正常的癌症侵袭性低。MLH1 参与了多个细胞过程,但它与自噬依赖性细胞对抗癌药物的反应之间的联系尚不清楚。在这项研究中,我们旨在研究 MLH1 与自噬标记物 LC3 的相互作用,LC3 促进核吞噬的诱导,并研究其在决定对 5-氟尿嘧啶(5-FU)诱导的细胞死亡的敏感性中的潜在作用。为了研究 MLH1 在 CRC 细胞中 DNA 损伤诱导的核吞噬中的作用,我们利用了一组 MLH1 缺陷和 MLH1 功能正常的 CRC 细胞系。我们包括了亲本 HCT116 细胞系(MLH1)及其同源细胞系 HCT116 MLH1,该细胞系使用 CRISPR-Cas9 基因编辑引入了 MLH1 基因的单个等位基因。我们发现 MLH1 功能正常的细胞对 5-FU 诱导的细胞毒性作用不敏感。5-FU 诱导的 DNA 损伤导致 LC3 上调,这依赖于 MLH1 的过表达。此外,免疫荧光和免疫沉淀数据显示 LC3 和 MLH1 在 CRC 细胞中共定位。因此,MLH1 依赖性 5-FU 诱导的 DNA 损伤有助于形成微核。这些微核与自噬溶酶体共定位,表明 MLH1 依赖性核吞噬具有细胞保护作用。有趣的是,在 HCT116 MLH1 中用 siRNA 敲低 MLH1 可阻止 LC3 上调和微核形成。这些新数据首次表明,MLH1 通过增加 LC3 的表达并在 5-FU 处理的 CRC 细胞中诱导核吞噬,在介导癌症细胞的化学抗性和存活方面发挥了重要作用。