Suppr超能文献

结直肠癌发生转移和肿瘤形成过程中长链非编码 RNA 和信使 RNA 的鉴定和功能分析。

Identification and functional analysis of lncRNAs and mRNAs between tumorigenesis and metastasis in CRC.

机构信息

Department of Pathology, The First Affiliated Hospital of Shandong First Medical University and Shandong Provincial Qianfoshan Hospital, Shandong Medicine and Health Key Laboratory of Clinical Pathology, Shandong Lung Cancer Institute, Shandong Institute of Nephrology, Jinan 250014, Shandong, P.R. China.

Somatic Radiotherapy Department, Shandong Second Provincial General Hospital, Shandong Provincial ENT Hospital, Huaiyin, Jinan 250023, Shandong, P.R. China.

出版信息

Aging (Albany NY). 2021 Dec 26;13(24):25859-25885. doi: 10.18632/aging.203775.

Abstract

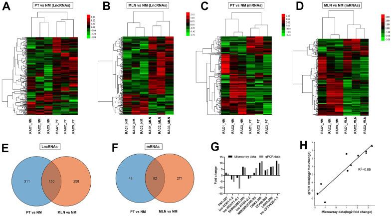
The role of long non-coding RNAs (lncRNAs) in colorectal cancer (CRC) tumorigenesis and metastasis remains poorly characterized. The aim of this study was to identify novel lncRNAs and their functions in CRC progression. Through microarray analysis of paired normal colorectal mucosa (NM), primary tumor (PT), and metastatic lymph node (MLN) tissues, lncRNA and mRNA expression patterns were identified. Further bioinformatic analyses were performed to compare the biological functions of lncRNAs between tumorigenesis and metastasis of CRC, which was further verified by TCGA-COAD and GSE82236. The expression of lncRNA MIR29B2CHG93 in paired CRC tissues was detected in a cohort of CRC patients. The effects of lncRNA MIR29B2CHG93 on proliferation, migration, and invasion were determined by experiments. We found that tumorigenesis-associated lncRNAs predominantly participated in the regulation of the EMT/P53/PI3K-Akt/KRAS signaling pathway as well as the processes related to cell cycle and cell mitosis, while metastasis-associated lncRNAs mainly regulated blood vessel morphogenesis and immune-related biological processes. Compared to the TCGA and GSE datasets, seven tumorigenesis-associated lncRNAs and eight metastasis-associated lncRNAs were identified. LncRNA MIR29B2CHG93 knockdown remarkably suppressed tumor growth and metastasis , which acted as a tumor promoter in CRC. The lncRNA MIR29B2CHG93 was significantly upregulated in CRC tissues and was indicator of unfavorable clinical outcome in CRC. These results revealed novel lncRNAs that provide new insights for an in-depth understanding of CRC progression. In particular, this study identified a novel lncRNA MIR29B2CHG93 in CRC progression, which might be a potential biomarker for diagnosis, prognosis and metastasis-prediction in CRC.

摘要

长链非编码 RNA(lncRNA)在结直肠癌(CRC)发生和转移中的作用仍未得到充分描述。本研究旨在鉴定新的 lncRNA 及其在 CRC 进展中的功能。通过对配对的正常结直肠黏膜(NM)、原发性肿瘤(PT)和转移性淋巴结(MLN)组织进行微阵列分析,鉴定了 lncRNA 和 mRNA 的表达模式。进一步进行了生物信息学分析,比较了 CRC 发生和转移过程中 lncRNA 的生物学功能,并通过 TCGA-COAD 和 GSE82236 进行了进一步验证。在一组 CRC 患者中检测了配对 CRC 组织中 lncRNA MIR29B2CHG93 的表达。通过实验确定了 lncRNA MIR29B2CHG93 对增殖、迁移和侵袭的影响。我们发现,与肿瘤发生相关的 lncRNA 主要参与 EMT/P53/PI3K-Akt/KRAS 信号通路以及与细胞周期和细胞有丝分裂相关的过程的调节,而与转移相关的 lncRNA 主要调节血管形态发生和免疫相关的生物过程。与 TCGA 和 GSE 数据集相比,鉴定了七个与肿瘤发生相关的 lncRNA 和八个与转移相关的 lncRNA。lncRNA MIR29B2CHG93 敲低显著抑制肿瘤生长和转移,在 CRC 中起肿瘤促进剂的作用。lncRNA MIR29B2CHG93 在 CRC 组织中显著上调,是 CRC 临床结局不良的标志物。这些结果揭示了新的 lncRNA,为深入了解 CRC 进展提供了新的见解。特别是,本研究在 CRC 进展中鉴定了一个新的 lncRNA MIR29B2CHG93,它可能是 CRC 诊断、预后和转移预测的潜在生物标志物。

https://cdn.ncbi.nlm.nih.gov/pmc/blobs/2613/8751602/e56050b526a2/aging-13-203775-g001.jpg

文献AI研究员

20分钟写一篇综述,助力文献阅读效率提升50倍。

立即体验

用中文搜PubMed

大模型驱动的PubMed中文搜索引擎

马上搜索

文档翻译

学术文献翻译模型,支持多种主流文档格式。

立即体验