Suppr超能文献

一种基于软件定义网络的透明虚拟网络功能集群水平自动扩展与负载均衡解决方案。

An SDN-Based Solution for Horizontal Auto-Scaling and Load Balancing of Transparent VNF Clusters.

作者信息

Llorens-Carrodeguas Alejandro, Leyva-Pupo Irian, Cervelló-Pastor Cristina, Piñeiro Luis, Siddiqui Shuaib

机构信息

Department of Network Engineering, Universitat Politècnica de Catalunya (UPC), 08860 Castelldefels, Spain.

Bequant, 28003 Madrid, Spain.

出版信息

Sensors (Basel). 2021 Dec 11;21(24):8283. doi: 10.3390/s21248283.

Abstract

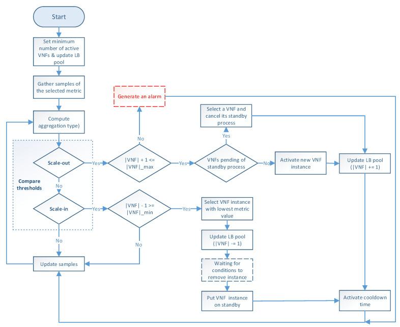
This paper studies the problem of the dynamic scaling and load balancing of transparent virtualized network functions (VNFs). It analyzes different particularities of this problem, such as loop avoidance when performing scaling-out actions, and bidirectional flow affinity. To address this problem, a software-defined networking (SDN)-based solution is implemented consisting of two SDN controllers and two OpenFlow switches (OFSs). In this approach, the SDN controllers run the solution logic (i.e., monitoring, scaling, and load-balancing modules). According to the SDN controllers instructions, the OFSs are responsible for redirecting traffic to and from the VNF clusters (i.e., load-balancing strategy). Several experiments were conducted to validate the feasibility of this proposed solution on a real testbed. Through connectivity tests, not only could end-to-end (E2E) traffic be successfully achieved through the VNF cluster, but the bidirectional flow affinity strategy was also found to perform well because it could simultaneously create flow rules in both switches. Moreover, the selected CPU-based load-balancing method guaranteed an average imbalance below 10% while ensuring that new incoming traffic was redirected to the least loaded instance without requiring packet modification. Additionally, the designed monitoring function was able to detect failures in the set of active members in near real-time and active new instances in less than a minute. Likewise, the proposed auto-scaling module had a quick response to traffic changes. Our solution showed that the use of SDN controllers along with OFS provides great flexibility to implement different load-balancing, scaling, and monitoring strategies.

摘要

本文研究透明虚拟网络功能(VNF)的动态扩展和负载均衡问题。它分析了该问题的不同特性,例如在执行横向扩展操作时的环路避免以及双向流亲和性。为了解决这个问题,实现了一种基于软件定义网络(SDN)的解决方案,该方案由两个SDN控制器和两个OpenFlow交换机(OFS)组成。在这种方法中,SDN控制器运行解决方案逻辑(即监控、扩展和负载均衡模块)。根据SDN控制器的指令,OFS负责将流量重定向到VNF集群以及从VNF集群重定向出流量(即负载均衡策略)。进行了多项实验以验证该提议解决方案在真实测试平台上的可行性。通过连通性测试,不仅可以通过VNF集群成功实现端到端(E2E)流量,而且还发现双向流亲和性策略表现良好,因为它可以在两个交换机中同时创建流规则。此外,所选的基于CPU的负载均衡方法保证平均不平衡率低于10%,同时确保新传入的流量被重定向到负载最轻的实例,而无需修改数据包。此外,设计的监控功能能够近实时地检测活跃成员集中的故障,并在不到一分钟的时间内激活新实例。同样,提议的自动扩展模块对流量变化具有快速响应。我们的解决方案表明,使用SDN控制器和OFS可以为实现不同的负载均衡、扩展和监控策略提供极大的灵活性。

https://cdn.ncbi.nlm.nih.gov/pmc/blobs/a660/8703895/10b832138021/sensors-21-08283-g001.jpg

文献AI研究员

20分钟写一篇综述,助力文献阅读效率提升50倍。

立即体验

用中文搜PubMed

大模型驱动的PubMed中文搜索引擎

马上搜索

文档翻译

学术文献翻译模型,支持多种主流文档格式。

立即体验