Suppr超能文献

生物 TNF-α 抑制剂可减少转 tau 病模型中小胶质细胞增生、神经元丢失和 tau 磷酸化。

Biologic TNF-α inhibitors reduce microgliosis, neuronal loss, and tau phosphorylation in a transgenic mouse model of tauopathy.

机构信息

Department of Biomedical and Pharmaceutical Sciences, School of Pharmacy, Chapman University, Irvine, CA, 92618, USA.

Henry E. Riggs School of Applied Life Sciences, Keck Graduate Institute, Claremont, CA, 91711, USA.

出版信息

J Neuroinflammation. 2021 Dec 31;18(1):312. doi: 10.1186/s12974-021-02332-7.

Abstract

BACKGROUND

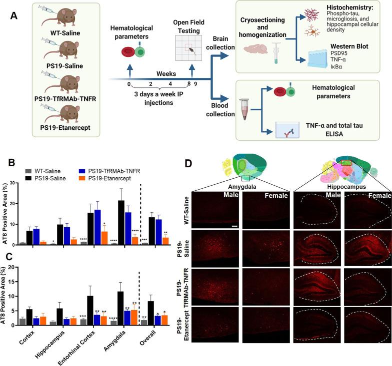
Tumor necrosis factor-α (TNF-α) plays a central role in Alzheimer's disease (AD) pathology, making biologic TNF-α inhibitors (TNFIs), including etanercept, viable therapeutics for AD. The protective effects of biologic TNFIs on AD hallmark pathology (Aβ deposition and tau pathology) have been demonstrated. However, the effects of biologic TNFIs on Aβ-independent tau pathology have not been reported. Existing biologic TNFIs do not cross the blood-brain barrier (BBB), therefore we engineered a BBB-penetrating biologic TNFI by fusing the extracellular domain of the type-II human TNF-α receptor (TNFR) to a transferrin receptor antibody (TfRMAb) that ferries the TNFR into the brain via receptor-mediated transcytosis. The present study aimed to investigate the effects of TfRMAb-TNFR (BBB-penetrating TNFI) and etanercept (non-BBB-penetrating TNFI) in the PS19 transgenic mouse model of tauopathy.

METHODS

Six-month-old male and female PS19 mice were injected intraperitoneally with saline (n = 12), TfRMAb-TNFR (1.75 mg/kg, n = 10) or etanercept (0.875 mg/kg, equimolar dose of TNFR, n = 10) 3 days/week for 8 weeks. Age-matched littermate wild-type mice served as additional controls. Blood was collected at baseline and 8 weeks for a complete blood count. Locomotion hyperactivity was assessed by the open-field paradigm. Brains were examined for phosphorylated tau lesions (Ser202, Thr205), microgliosis, and neuronal health. The plasma pharmacokinetics were evaluated following a single intraperitoneal injection of 0.875 mg/kg etanercept or 1.75 mg/kg TfRMAb-TNFR or 1.75 mg/kg chronic TfRMAb-TNFR dosing for 4 weeks.

RESULTS

Etanercept significantly reduced phosphorylated tau and microgliosis in the PS19 mouse brains of both sexes, while TfRMAb-TNFR significantly reduced these parameters in the female PS19 mice. Both TfRMAb-TNFR and etanercept treatment improved neuronal health by significantly increasing PSD95 expression and attenuating hippocampal neuron loss in the PS19 mice. The locomotion hyperactivity in the male PS19 mice was suppressed by chronic etanercept treatment. Equimolar dosing resulted in eightfold lower plasma exposure of the TfRMAb-TNFR compared with etanercept. The hematological profiles remained largely stable following chronic biologic TNFI dosing except for a significant increase in platelets with etanercept.

CONCLUSION

Both TfRMAb-TNFR (BBB-penetrating) and non-BBB-penetrating (etanercept) biologic TNFIs showed therapeutic effects in the PS19 mouse model of tauopathy.

摘要

背景

肿瘤坏死因子-α(TNF-α)在阿尔茨海默病(AD)病理中起着核心作用,使得生物 TNF-α 抑制剂(TNFIs),包括依那西普,成为 AD 的可行治疗方法。已经证明生物 TNFIs 对 AD 标志性病理(Aβ 沉积和 tau 病理)具有保护作用。然而,生物 TNFIs 对 Aβ 非依赖性 tau 病理的影响尚未报道。现有的生物 TNFIs 不能穿透血脑屏障(BBB),因此我们通过将 II 型人 TNF-α受体(TNFR)的细胞外结构域与转铁蛋白受体抗体(TfRMAb)融合,设计了一种穿透 BBB 的生物 TNFI,TfRMAb 通过受体介导的胞吞作用将 TNFR 转运到大脑中。本研究旨在研究 TfRMAb-TNFR(穿透 BBB 的 TNFI)和依那西普(非穿透 BBB 的 TNFI)在 tau 病 PS19 转基因小鼠模型中的作用。

方法

6 月龄雄性和雌性 PS19 小鼠分别腹腔注射生理盐水(n=12)、TfRMAb-TNFR(1.75mg/kg,n=10)或依那西普(0.875mg/kg,TNFR 等摩尔剂量,n=10),每周 3 次,共 8 周。年龄匹配的同窝野生型小鼠作为额外的对照。在基线和 8 周时采集血液进行全血细胞计数。通过旷场范式评估运动过度活动。检查磷酸化 tau 病变(Ser202、Thr205)、小胶质细胞激活和神经元健康。在单次腹腔注射 0.875mg/kg 依那西普或 1.75mg/kg TfRMAb-TNFR 或 4 周慢性 TfRMAb-TNFR 给药后,评估血浆药代动力学。

结果

依那西普显著降低了雌雄 PS19 小鼠大脑中的磷酸化 tau 和小胶质细胞激活,而 TfRMAb-TNFR 则显著降低了雌性 PS19 小鼠的这些参数。TfRMAb-TNFR 和依那西普治疗均通过显著增加 PSD95 表达和减轻 PS19 小鼠海马神经元丢失来改善神经元健康。慢性依那西普治疗抑制了雄性 PS19 小鼠的运动过度活动。与依那西普相比,等摩尔剂量导致 TfRMAb-TNFR 的血浆暴露水平低 8 倍。除了依那西普导致血小板显著增加外,慢性生物 TNFIs 给药后血液学特征基本保持稳定。

结论

穿透 BBB 的 TfRMAb-TNFR(生物 TNFIs)和非穿透 BBB 的依那西普(生物 TNFIs)在 PS19 tau 病小鼠模型中均显示出治疗效果。

https://cdn.ncbi.nlm.nih.gov/pmc/blobs/2484/8719395/18aff41d05a1/12974_2021_2332_Fig1_HTML.jpg

文献AI研究员

20分钟写一篇综述,助力文献阅读效率提升50倍。

立即体验

用中文搜PubMed

大模型驱动的PubMed中文搜索引擎

马上搜索

文档翻译

学术文献翻译模型,支持多种主流文档格式。

立即体验