Department of Gastroenterology, East Hospital of Zibo Central Hospital, Shandong Province, Zibo City, China.
Department of Gastroenterology, West Hospital of Zibo Central Hospital, Zibo, Shandong Province, China.
Bioengineered. 2022 Jan;13(1):96-106. doi: 10.1080/21655979.2021.2008641.
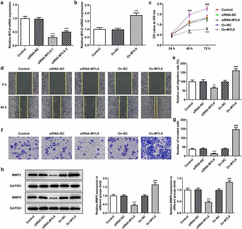
Colorectal cancer is a common type of cancer with high incidence and poor prognosis. Increased expression of myosin light chain 9 (MYL9) has been reported in early-stage and recurrent colorectal cancer tissues. This study aimed to investigate the precise role of MYL9 on the progression of colorectal cancer. MYL9 expression in several colorectal cancer cell lines was detected by Western blotting and RT-qPCR. Following MYL9 overexpression or knockdown, MYL9 expression was determined via RT-qPCR. Cell proliferation was detected with Cell Counting Kit-8 assay. Cell invasion, migration and angiogenesis were, respectively, examined with transwell, wound healing and tube formation assays. The binding between MYL9 and Yes-associated protein 1 (YAP1) was verified by a co-immunoprecipitation assay. The expression of YAP1, connective tissue growth factor and cysteine-rich angiogenic inducer 61 was examined by Western blotting. Subsequently, YAP1 silencing or Hippo antagonist was performed to clarify the regulatory mechanisms of MYL9 in colorectal cancer progression. Experimental results showed that MYL9 expression was elevated in colorectal cancer cell lines. MYL9 overexpression promoted cell proliferation, invasion, migration and angiogenesis, while silencing of MYL9 exerted the opposite effects. Results of co-immunoprecipitation assay indicated that MYL9 could bind to YAP1. Further experiments revealed that MYL9 affected the expression of YAP1 and its downstream signaling proteins. Afterward, YAP1 knockdown or the addition of Hippo antagonist inhibited the proliferation, invasion, migration and angiogenesis of colorectal cancer cells. Overall, MYL9 promotes the proliferation, invasion, migration and angiogenesis of colorectal cancer cells by binding to YAP1 and thereby activating Hippo signaling.
结直肠癌是一种常见的癌症,发病率高,预后差。已有研究报道,肌球蛋白轻链 9(MYL9)在早期和复发性结直肠癌组织中表达增加。本研究旨在探讨 MYL9 在结直肠癌进展中的精确作用。通过 Western blot 和 RT-qPCR 检测几种结直肠癌细胞系中 MYL9 的表达。在 MYL9 过表达或敲低后,通过 RT-qPCR 确定 MYL9 的表达。用细胞计数试剂盒-8 检测细胞增殖。用 Transwell 检测细胞侵袭、迁移和血管生成,用划痕愈合和管形成实验分别检测细胞侵袭、迁移和血管生成。通过共免疫沉淀实验验证 MYL9 与 Yes 相关蛋白 1(YAP1)的结合。用 Western blot 检测 YAP1、结缔组织生长因子和富含半胱氨酸的血管生成诱导因子 61 的表达。随后,进行 YAP1 沉默或 Hippo 拮抗剂实验,以阐明 MYL9 在结直肠癌进展中的调控机制。实验结果表明,MYL9 在结直肠癌细胞系中表达上调。MYL9 过表达促进细胞增殖、侵袭、迁移和血管生成,而沉默 MYL9 则产生相反的效果。共免疫沉淀实验结果表明,MYL9 可以与 YAP1 结合。进一步的实验表明,MYL9 影响 YAP1 及其下游信号蛋白的表达。随后,YAP1 沉默或 Hippo 拮抗剂抑制结直肠癌细胞的增殖、侵袭、迁移和血管生成。总之,MYL9 通过与 YAP1 结合并激活 Hippo 信号通路,促进结直肠癌细胞的增殖、侵袭、迁移和血管生成。