Suppr超能文献

一种新型伊马替尼上调的长非编码 RNA 在抑制 Abl 癌基因诱导的肿瘤生长中发挥关键作用。

A novel imatinib-upregulated long noncoding RNA plays a critical role in inhibition of tumor growth induced by Abl oncogenes.

机构信息

CAS Key Laboratory of Pathogenic Microbiology and Immunology, Institute of Microbiology, Chinese Academy of Sciences (CAS), Beijing, 100101, China.

University of Chinese Academy of Sciences, Beijing, 100049, China.

出版信息

Mol Cancer. 2022 Jan 3;21(1):5. doi: 10.1186/s12943-021-01478-5.

Abstract

BACKGROUND

Dysregulation of long noncoding RNAs (lncRNAs) has been linked to various human cancers. Bcr-Abl oncogene that results from a reciprocal translocation between human chromosome 9 and 22, is associated with several hematological malignancies. However, the role of lncRNAs in Bcr-Abl-induced leukemia remains largely unexplored.

METHODS

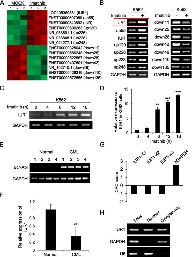
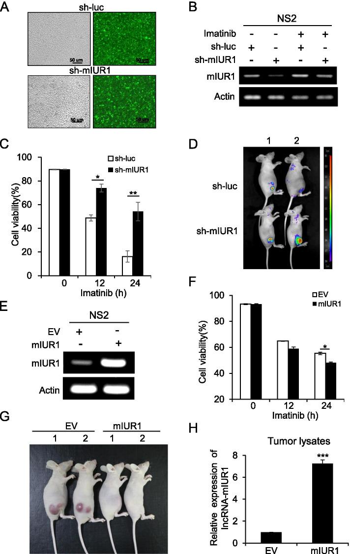
LncRNA cDNA microarray was employed to identify key lncRNAs involved in Bcr-Abl-mediated cellular transformation. Abl-transformed cell survival and xenografted tumor growth in mice were evaluated to dissect the role of imatinib-upregulated lncRNA 1 (IUR1) in Abl-induced tumorigenesis. Primary bone marrow transformation and in vivo leukemia transplant using lncRNA-IUR1 knockout (KO) mice were further conducted to address the functional relevance of lncRNA-IUR1 in Abl-mediated leukemia. Transcriptome RNA-seq and Western blotting were performed to determine the mechanisms by which lncRNA-IUR1 regulates Bcr-Abl-induced tumorigenesis.

RESULTS

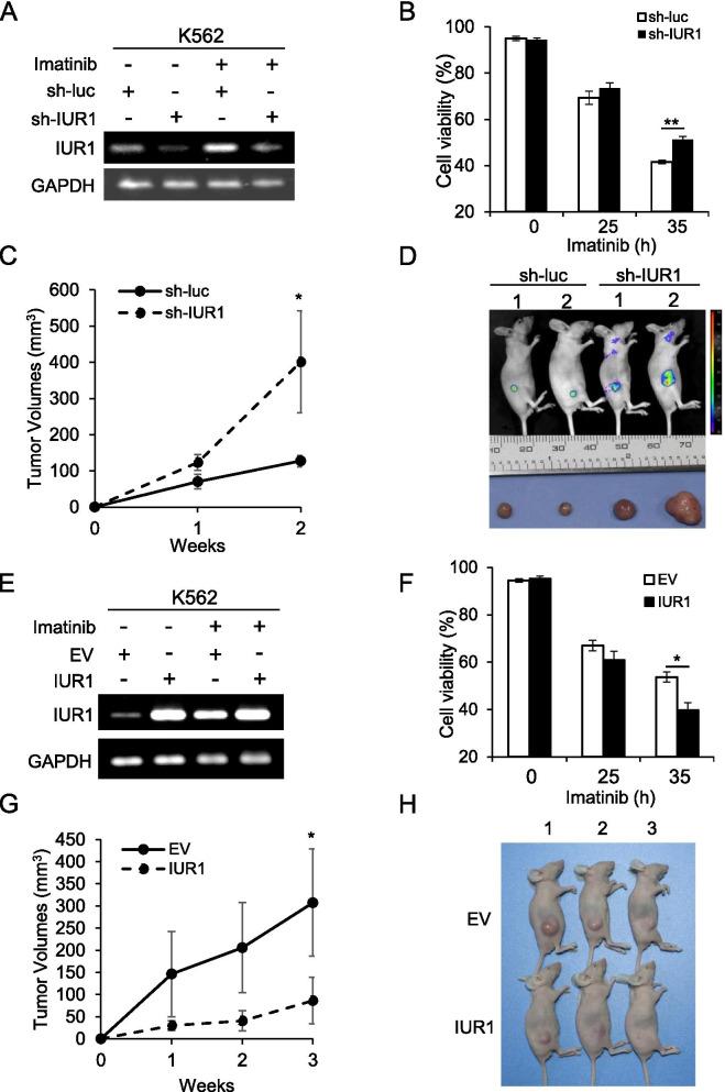
We identified lncRNA-IUR1 as a critical negative regulator of Bcr-Abl-induced tumorigenesis. LncRNA-IUR1 expressed in a very low level in Bcr-Abl-positive cells from chronic myeloid leukemia patients. Interestingly, it was significantly induced in Abl-positive leukemic cells treated by imatinib. Depletion of lncRNA-IUR1 promoted survival of Abl-transformed human leukemic cells in experiments in vitro and xenografted tumor growth in mice, whereas ectopic expression of lncRNA-IUR1 sensitized the cells to apoptosis and suppressed tumor growth. In concert, silencing murine lncRNA-IUR1 in Abl-transformed cells accelerated cell survival and the development of leukemia in mice. Furthermore, lncRNA-IUR1 deficient mice were generated, and we observed that knockout of murine lncRNA-IUR1 facilitated Bcr-Abl-mediated primary bone marrow transformation. Moreover, animal leukemia model revealed that lncRNA-IUR1 deficiency promoted Abl-transformed cell survival and development of leukemia in mice. Mechanistically, we demonstrated that lncRNA-IUR1 suppressed Bcr-Abl-induced tumorigenesis through negatively regulating STAT5-mediated GATA3 expression.

CONCLUSIONS

These findings unveil an inhibitory role of lncRNA-IUR1 in Abl-mediated cellular transformation, and provide new insights into molecular mechanisms underlying Abl-induced leukemogenesis.

摘要

背景

长非编码 RNA(lncRNA)的失调与多种人类癌症有关。Bcr-Abl 癌基因是由人类染色体 9 和 22 之间的相互易位产生的,与几种血液恶性肿瘤有关。然而,lncRNA 在 Bcr-Abl 诱导的白血病中的作用在很大程度上仍未得到探索。

方法

采用 lncRNA cDNA 微阵列鉴定涉及 Bcr-Abl 介导的细胞转化的关键 lncRNA。评估 Abl 转化细胞的存活和异种移植肿瘤在小鼠中的生长,以剖析伊马替尼上调的 lncRNA 1(IUR1)在 Abl 诱导的肿瘤发生中的作用。进一步进行原发性骨髓转化和使用 lncRNA-IUR1 敲除(KO)小鼠的体内白血病移植,以解决 lncRNA-IUR1 在 Abl 介导的白血病中的功能相关性。进行转录组 RNA-seq 和 Western blot 以确定 lncRNA-IUR1 调节 Bcr-Abl 诱导的肿瘤发生的机制。

结果

我们确定 lncRNA-IUR1 是 Bcr-Abl 诱导的肿瘤发生的关键负调控因子。lncRNA-IUR1 在慢性髓性白血病患者的 Bcr-Abl 阳性细胞中表达水平很低。有趣的是,它在伊马替尼处理的 Abl 阳性白血病细胞中显着上调。lncRNA-IUR1 的缺失促进 Abl 转化的人类白血病细胞在体外实验中的存活和异种移植肿瘤的生长,而 lncRNA-IUR1 的异位表达使细胞对凋亡敏感并抑制肿瘤生长。一致地,沉默 Abl 转化细胞中的小鼠 lncRNA-IUR1 加速了细胞存活和小鼠白血病的发展。此外,生成了 lncRNA-IUR1 缺失的小鼠,我们观察到小鼠 lncRNA-IUR1 的敲除促进了 Bcr-Abl 介导的原发性骨髓转化。此外,动物白血病模型表明 lncRNA-IUR1 缺乏促进 Abl 转化细胞的存活和小鼠白血病的发展。从机制上讲,我们证明 lncRNA-IUR1 通过负调控 STAT5 介导的 GATA3 表达来抑制 Bcr-Abl 诱导的肿瘤发生。

结论

这些发现揭示了 lncRNA-IUR1 在 Abl 介导的细胞转化中的抑制作用,并为 Abl 诱导的白血病发生的分子机制提供了新的见解。

https://cdn.ncbi.nlm.nih.gov/pmc/blobs/2006/8722111/c49bc1cafe95/12943_2021_1478_Fig1_HTML.jpg

文献AI研究员

20分钟写一篇综述,助力文献阅读效率提升50倍。

立即体验

用中文搜PubMed

大模型驱动的PubMed中文搜索引擎

马上搜索

文档翻译

学术文献翻译模型,支持多种主流文档格式。

立即体验