Suppr超能文献

衰老通过扰乱 Hedgehog 信号通路降低肝脏的弹性。

Aging reduces liver resiliency by dysregulating Hedgehog signaling.

机构信息

Division of Gastroenterology, Department of Medicine, Duke University Health System, Durham, North Carolina, USA.

Nicholas School of the Environment, Duke University, Durham, North Carolina, USA.

出版信息

Aging Cell. 2022 Feb;21(2):e13530. doi: 10.1111/acel.13530. Epub 2022 Jan 4.

Abstract

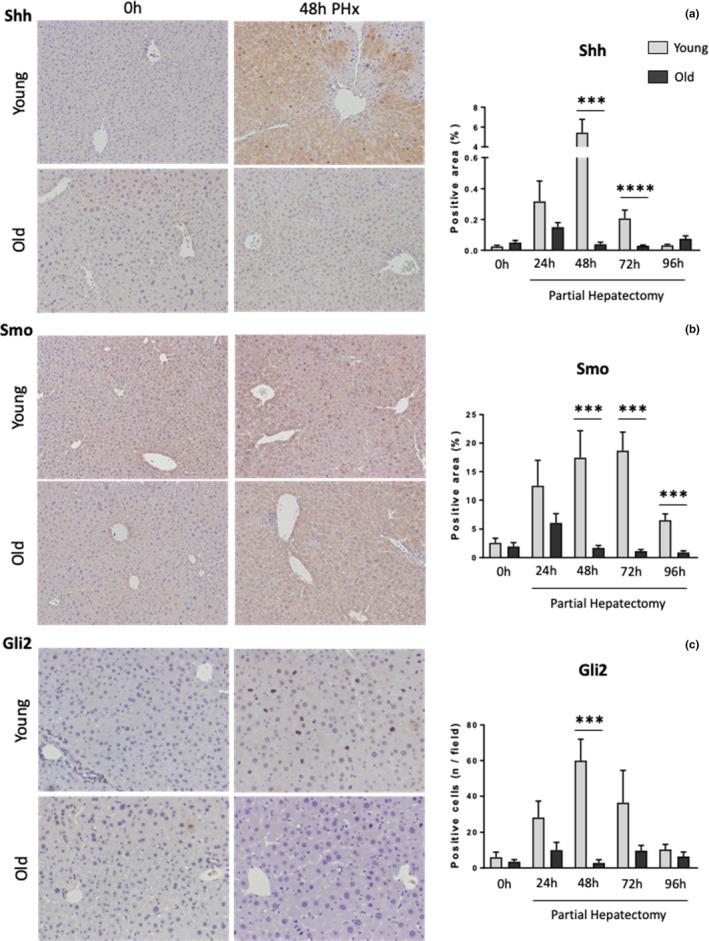
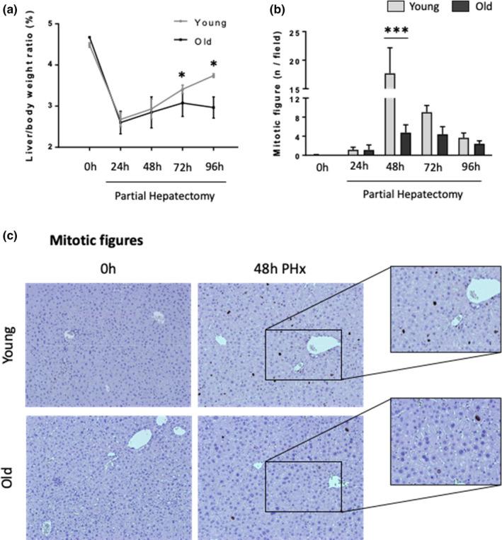
Older age is a major risk factor for damage to many tissues, including liver. Aging undermines resiliency and impairs liver regeneration. The mechanisms whereby aging reduces resiliency are poorly understood. Hedgehog is a signaling pathway with critical mitogenic and morphogenic functions during development. Recent studies indicate that Hedgehog regulates metabolic homeostasis in adult liver. The present study evaluates the hypothesis that Hedgehog signaling becomes dysregulated in hepatocytes during aging, resulting in decreased resiliency and therefore, impaired regeneration and enhanced vulnerability to damage. Partial hepatectomy (PH) was performed on young and old wild-type mice and Smoothened (Smo)-floxed mice treated with viral vectors to conditionally delete Smo and disrupt Hedgehog signaling specifically in hepatocytes. Changes in signaling were correlated with changes in regenerative responses and compared among groups. Old livers had fewer hepatocytes proliferating after PH. RNA sequencing identified Hedgehog as a top downregulated pathway in old hepatocytes before and after the regenerative challenge. Deleting Smo in young hepatocytes before PH prevented Hedgehog pathway activation after PH and inhibited regeneration. Gene Ontogeny analysis demonstrated that both old and Smo-deleted young hepatocytes had activation of pathways involved in innate immune responses and suppression of several signaling pathways that control liver growth and metabolism. Hedgehog inhibition promoted telomere shortening and mitochondrial dysfunction in hepatocytes, consequences of aging that promote inflammation and impair tissue growth and metabolic homeostasis. Hedgehog signaling is dysregulated in old hepatocytes. This accelerates aging, resulting in decreased resiliency and therefore, impaired liver regeneration and enhanced vulnerability to damage.

摘要

年龄增长是许多组织(包括肝脏)损伤的主要危险因素。衰老会削弱组织的弹性并损害肝脏再生。衰老降低组织弹性的机制尚不清楚。Hedgehog 是一种信号通路,在发育过程中具有关键的有丝分裂和形态发生功能。最近的研究表明,Hedgehog 调节成年肝脏的代谢稳态。本研究评估了以下假设:即 Hedgehog 信号在衰老过程中在肝细胞中失调,导致弹性降低,从而损害再生和增强对损伤的易感性。对年轻和年老的野生型小鼠进行部分肝切除术(PH),并用病毒载体处理 Smoothened(Smo)- floxed 小鼠,以条件性删除 Smo 并特异性破坏肝细胞中的 Hedgehog 信号。信号变化与再生反应的变化相关,并在各组之间进行比较。PH 后,老年肝脏中增殖的肝细胞较少。RNA 测序鉴定出 Hedgehog 是老年肝细胞在再生挑战前后下调最多的途径。在 PH 前年轻肝细胞中删除 Smo 可阻止 PH 后 Hedgehog 途径的激活并抑制再生。基因本体分析表明,年老和 Smo 缺失的年轻肝细胞均激活了参与固有免疫反应的途径,并抑制了几个控制肝脏生长和代谢的信号通路。Hedgehog 抑制促进了肝细胞中端粒缩短和线粒体功能障碍,这是衰老的后果,会促进炎症并损害组织生长和代谢稳态。Hedgehog 信号在老年肝细胞中失调。这加速了衰老,导致弹性降低,从而损害肝脏再生和增强对损伤的易感性。

https://cdn.ncbi.nlm.nih.gov/pmc/blobs/095c/8844109/6e7f89d45e6b/ACEL-21-e13530-g004.jpg

文献AI研究员

20分钟写一篇综述,助力文献阅读效率提升50倍。

立即体验

用中文搜PubMed

大模型驱动的PubMed中文搜索引擎

马上搜索

文档翻译

学术文献翻译模型,支持多种主流文档格式。

立即体验