Fujian Key Laboratory of Translational Research in Cancer and Neurodegenerative Diseases, Institute for Translational Medicine, School of Basic Medical Sciences, Fujian Medical University, Fuzhou, Fujian 350122, China.
Int J Biol Sci. 2022 Jan 1;18(2):693-706. doi: 10.7150/ijbs.66760. eCollection 2022.
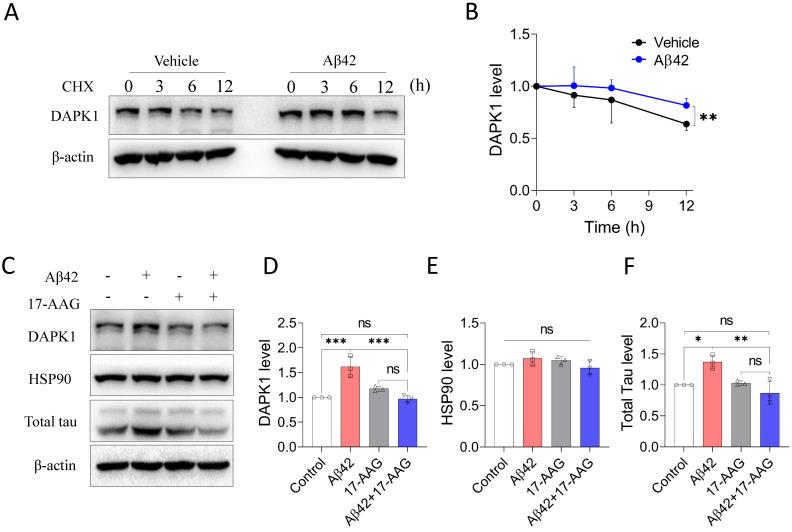
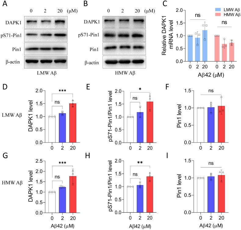
The aggregation of amyloid-β (Aβ) peptides into oligomers and fibrils is a key pathological feature of Alzheimer's disease (AD). An increasing amount of evidence suggests that oligomeric Aβ might be the major culprit responsible for various neuropathological changes in AD. Death-associated protein kinase 1 (DAPK1) is abnormally elevated in brains of AD patients and plays an important role in modulating tau homeostasis by regulating prolyl isomerase Pin1 phosphorylation. However, it remains elusive whether and how Aβ species influence the function of DAPK1, and whether this may further affect the function and phosphorylation of tau in neurons. Herein, we demonstrated that Aβ aggregates (both oligomers and fibrils) prepared from synthetic Aβ42 peptides were able to upregulate DAPK1 protein levels and thereby its function through heat shock protein 90 (HSP90)-mediated protein stabilization. DAPK1 activation not only caused neuronal apoptosis, but also phosphorylated Pin1 at the Ser71 residue, leading to tau accumulation and phosphorylation at multiple AD-related sites in primary neurons. Both DAPK1 knockout (KO) and the application of a specific DAPK1 inhibitor could effectively protect primary neurons against Aβ aggregate-induced cell death and tau dysregulation, corroborating the critical role of DAPK1 in mediating Aβ aggregation-induced neuronal damage. Our study suggests a mechanistic link between Aβ oligomerization and tau hyperphosphorylation mediated by DAPK1, and supports the role of DAPK1 as a promising target for early intervention in AD.
淀粉样蛋白-β (Aβ) 肽的聚集形成寡聚体和纤维是阿尔茨海默病 (AD) 的关键病理特征。越来越多的证据表明,寡聚体 Aβ可能是导致 AD 中各种神经病理变化的主要罪魁祸首。凋亡相关蛋白激酶 1 (DAPK1) 在 AD 患者的大脑中异常升高,并通过调节脯氨酰异构酶 Pin1 的磷酸化来调节 tau 的动态平衡,从而在调节 tau 的动态平衡中发挥重要作用。然而,目前尚不清楚 Aβ 种类是否以及如何影响 DAPK1 的功能,以及这是否会进一步影响神经元中 tau 的功能和磷酸化。在此,我们证明了从合成 Aβ42 肽制备的 Aβ 聚集物(寡聚体和纤维)能够通过热休克蛋白 90 (HSP90) 介导的蛋白稳定化上调 DAPK1 蛋白水平及其功能。DAPK1 的激活不仅导致神经元凋亡,还导致 Pin1 在 Ser71 残基磷酸化,导致原代神经元中 tau 积累和 AD 相关多个位点的磷酸化。DAPK1 敲除 (KO) 和特异性 DAPK1 抑制剂的应用都能有效保护原代神经元免受 Aβ 聚集物诱导的细胞死亡和 tau 失调,证实了 DAPK1 在介导 Aβ 聚集物诱导的神经元损伤中的关键作用。我们的研究表明了 DAPK1 介导的 Aβ 寡聚化和 tau 过度磷酸化之间的机制联系,并支持 DAPK1 作为 AD 早期干预的有前途的靶点的作用。