Suppr超能文献

药理学抑制脂质磷酸酶 PTEN 可改善代谢综合征应激大鼠的心脏损伤和脂肪组织炎症。

Pharmacological inhibition of the lipid phosphatase PTEN ameliorates heart damage and adipose tissue inflammation in stressed rats with metabolic syndrome.

机构信息

Pathophysiology Sciences, Department of Integrated Health Sciences, Nagoya, Japan.

Department of Cardiology, Nagoya University Graduate School of Medicine, Nagoya, Japan.

出版信息

Physiol Rep. 2022 Jan;10(1):e15165. doi: 10.14814/phy2.15165.

Abstract

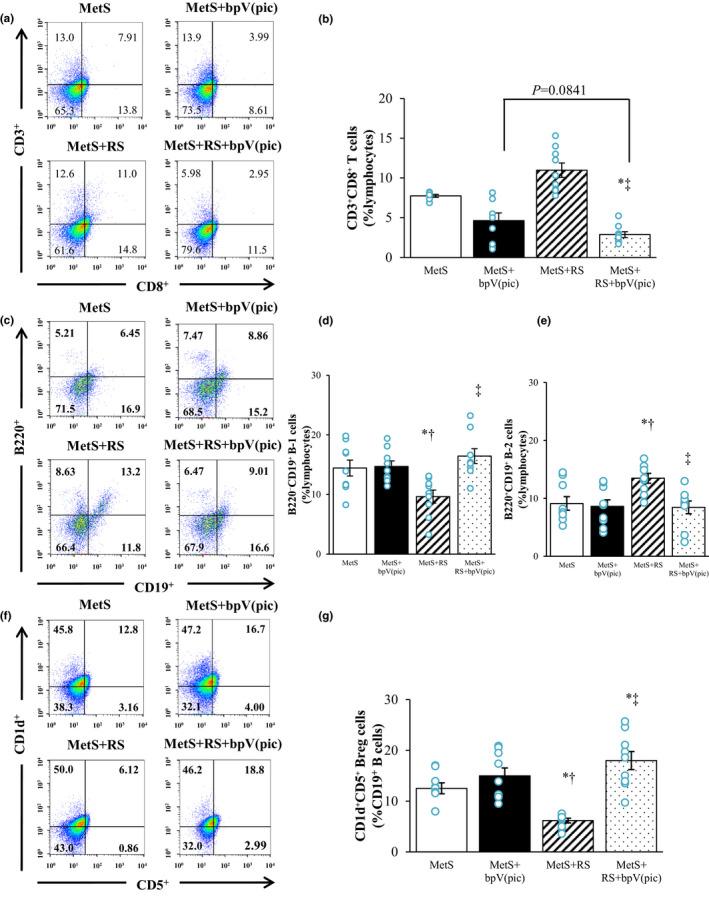
Phosphatidylinositol 3-kinase (PI3K) signaling promotes the differentiation and proliferation of regulatory B (Breg) cells, and the lipid phosphatase phosphatase and tensin homolog deleted on chromosome 10 (PTEN) antagonizes the PI3K-Akt signaling pathway. We previously demonstrated that cardiac Akt activity is increased and that restraint stress exacerbates hypertension and both heart and adipose tissue (AT) inflammation in DS/obese rats, an animal model of metabolic syndrome (MetS). We here examined the effects of restraint stress and pharmacological inhibition of PTEN on heart and AT pathology in such rats. Nine-week-old animals were treated with the PTEN inhibitor bisperoxovanadium-pic [bpV(pic)] or vehicle in the absence or presence of restraint stress for 4 weeks. BpV(pic) treatment had no effect on body weight or fat mass but attenuated hypertension in DS/obese rats subjected to restraint stress. BpV(pic) ameliorated left ventricular (LV) inflammation, fibrosis, and diastolic dysfunction as well as AT inflammation in the stressed rats. Restraint stress reduced myocardial capillary density, and this effect was prevented by bpV(pic). In addition, bpV(pic) increased the proportions of Breg and B-1 cells as well as reduced those of CD8 T and B-2 cells in AT of stressed rats. Our results indicate that inhibition of PTEN by bpV(pic) alleviated heart and AT inflammation in stressed rats with MetS. These positive effects of bpV(pic) are likely due, at least in part, to a reduction in blood pressure, an increase in myocardial capillary formation, and an altered distribution of immune cells in fat tissue that result from the activation of PI3K-Akt signaling.

摘要

磷脂酰肌醇 3-激酶(PI3K)信号促进调节性 B(Breg)细胞的分化和增殖,而磷酸酶和张力蛋白同源物缺失的第 10 号染色体(PTEN)拮抗 PI3K-Akt 信号通路。我们之前证明,心脏 Akt 活性增加,束缚应激加剧高血压,以及 DS/肥胖大鼠(代谢综合征(MetS)的动物模型)的心脏和脂肪组织(AT)炎症。我们在这里研究了束缚应激和 PTEN 的药理学抑制对这些大鼠心脏和 AT 病理学的影响。9 周龄的动物用 PTEN 抑制剂双过氧钒- pic [bpV(pic)]或载体处理,在无或有束缚应激的情况下治疗 4 周。bpV(pic)处理对体重或脂肪质量没有影响,但减轻了束缚应激下 DS/肥胖大鼠的高血压。bpV(pic)改善了应激大鼠的左心室(LV)炎症、纤维化和舒张功能障碍以及 AT 炎症。束缚应激降低了心肌毛细血管密度,bpV(pic)可预防这种作用。此外,bpV(pic)增加了应激大鼠 AT 中 Breg 和 B-1 细胞的比例,减少了 CD8 T 和 B-2 细胞的比例。我们的结果表明,通过 bpV(pic)抑制 PTEN 减轻了 MetS 应激大鼠的心脏和 AT 炎症。bpV(pic)的这些积极作用可能至少部分归因于 PI3K-Akt 信号的激活导致血压降低、心肌毛细血管形成增加以及脂肪组织中免疫细胞分布改变。

https://cdn.ncbi.nlm.nih.gov/pmc/blobs/5076/8744130/63edf9d8c516/PHY2-10-e15165-g004.jpg

文献检索

告别复杂PubMed语法,用中文像聊天一样搜索,搜遍4000万医学文献。AI智能推荐,让科研检索更轻松。

立即免费搜索

文件翻译

保留排版,准确专业,支持PDF/Word/PPT等文件格式,支持 12+语言互译。

免费翻译文档

深度研究

AI帮你快速写综述,25分钟生成高质量综述,智能提取关键信息,辅助科研写作。

立即免费体验