Suppr超能文献

用于初治转移性激素敏感性前列腺癌(mHSPC)预后评估的循环肿瘤细胞(CTC)多基因分析

Multigene Profiling of Circulating Tumor Cells (CTCs) for Prognostic Assessment in Treatment-Naïve Metastatic Hormone-Sensitive Prostate Cancer (mHSPC).

作者信息

Reichert Zachery R, Kasputis Tadas, Nallandhighal Srinivas, Abusamra Sophia M, Kasputis Amy, Haruray Saloni, Wang Yugang, Williams Shamara, Singhal Udit, Alva Ajjai, Cackowski Frank C, Caram Megan E V, Palmbos Phillip L, Yentz Sarah E, Smith David C, Alumkal Joshi J, Morgan Todd M

机构信息

Department of Internal Medicine, University of Michigan, Ann Arbor, MI 48109, USA.

Department of Urology, University of Michigan, Ann Arbor, MI 48109, USA.

出版信息

Int J Mol Sci. 2021 Dec 21;23(1):4. doi: 10.3390/ijms23010004.

Abstract

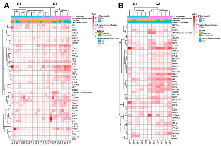
The substantial biological heterogeneity of metastatic prostate cancer has hindered the development of personalized therapeutic approaches. Therefore, it is difficult to predict the course of metastatic hormone-sensitive prostate cancer (mHSPC), with some men remaining on first-line androgen deprivation therapy (ADT) for several years while others progress more rapidly. Improving our ability to risk-stratify patients would allow for the optimization of systemic therapies and support the development of stratified prospective clinical trials focused on patients likely to have the greatest potential benefit. Here, we applied a liquid biopsy approach to identify clinically relevant, blood-based prognostic biomarkers in patients with mHSPC. Gene expression indicating the presence of CTCs was greater in CHAARTED high-volume (HV) patients (52% CTC) than in low-volume (LV) patients (23% CTC; * = 0.03). HV disease ( = 0.005, q = 0.033) and CTC presence at baseline prior to treatment initiation ( = 0.008, q = 0.033) were found to be independently associated with the risk of nonresponse at 7 months. The pooled gene expression from CTCs of pre-ADT samples found AR, DSG2, KLK3, MDK, and PCA3 as genes predictive of nonresponse. These observations support the utility of liquid biomarker approaches to identify patients with poor initial response. This approach could facilitate more precise treatment intensification in the highest risk patients.

摘要

转移性前列腺癌显著的生物学异质性阻碍了个性化治疗方法的发展。因此,很难预测转移性激素敏感性前列腺癌(mHSPC)的病程,一些男性患者接受一线雄激素剥夺治疗(ADT)数年,而另一些患者进展更快。提高我们对患者进行风险分层的能力将有助于优化全身治疗,并支持开展针对可能获得最大潜在益处患者的分层前瞻性临床试验。在此,我们应用液体活检方法来识别mHSPC患者临床相关的、基于血液的预后生物标志物。在CHAARTED研究中的高负荷(HV)患者中,指示循环肿瘤细胞(CTC)存在的基因表达(52% CTC)高于低负荷(LV)患者(23% CTC;P = 0.03)。发现HV疾病(P = 0.005,q = 0.033)和治疗开始前基线时CTC的存在(P = 0.008,q = 0.033)与7个月时无反应风险独立相关。来自ADT前样本的CTC的汇总基因表达发现雄激素受体(AR)、桥粒芯糖蛋白2(DSG2)、激肽释放酶3(KLK3)、Midkine(MDK)和前列腺癌抗原3(PCA3)作为无反应的预测基因。这些观察结果支持液体生物标志物方法在识别初始反应较差患者中的实用性。这种方法可以促进对最高风险患者进行更精确的治疗强化。

https://cdn.ncbi.nlm.nih.gov/pmc/blobs/bda0/8744626/8d026c4294ca/ijms-23-00004-g001.jpg

文献AI研究员

20分钟写一篇综述,助力文献阅读效率提升50倍。

立即体验

用中文搜PubMed

大模型驱动的PubMed中文搜索引擎

马上搜索

文档翻译

学术文献翻译模型,支持多种主流文档格式。

立即体验