• 文献检索
  • 文档翻译
  • 深度研究
  • 学术资讯
  • Suppr Zotero 插件Zotero 插件
  • 邀请有礼
  • 套餐&价格
  • 历史记录
应用&插件
Suppr Zotero 插件Zotero 插件浏览器插件Mac 客户端Windows 客户端微信小程序
定价
高级版会员购买积分包购买API积分包
服务
文献检索文档翻译深度研究API 文档MCP 服务
关于我们
关于 Suppr公司介绍联系我们用户协议隐私条款
关注我们

Suppr 超能文献

核心技术专利:CN118964589B侵权必究
粤ICP备2023148730 号-1Suppr @ 2026

文献检索

告别复杂PubMed语法,用中文像聊天一样搜索,搜遍4000万医学文献。AI智能推荐,让科研检索更轻松。

立即免费搜索

文件翻译

保留排版,准确专业,支持PDF/Word/PPT等文件格式,支持 12+语言互译。

免费翻译文档

深度研究

AI帮你快速写综述,25分钟生成高质量综述,智能提取关键信息,辅助科研写作。

立即免费体验

糖皮质激素受体信号转导受损加重失血性休克后肺损伤。

Impaired Glucocorticoid Receptor Signaling Aggravates Lung Injury after Hemorrhagic Shock.

机构信息

Institute of Comparative Molecular Endocrinology (CME), Ulm University, 89081 Ulm, Germany.

Institute for Anesthesiologic Pathophysiology and Process Engineering, Ulm University, 89081 Ulm, Germany.

出版信息

Cells. 2021 Dec 30;11(1):112. doi: 10.3390/cells11010112.

DOI:10.3390/cells11010112
PMID:35011674
原文链接:https://pmc.ncbi.nlm.nih.gov/articles/PMC8750862/
Abstract

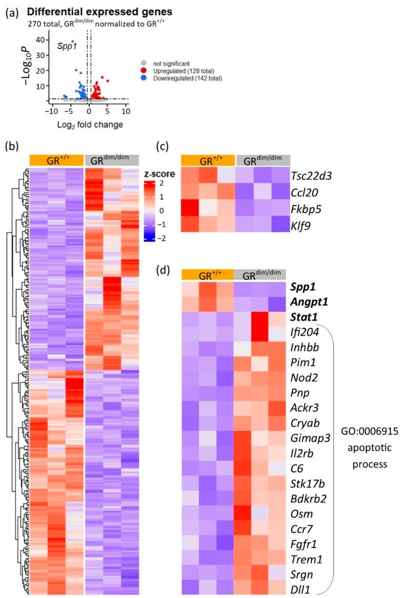
We previously showed that attenuated lung injury after hemorrhagic shock (HS) coincided with enhanced levels of the glucocorticoid (GC) receptor (GR) in lung tissue of swine. Here, we investigated the effects of impaired GR signaling on the lung during resuscitated HS using a dysfunctional GR mouse model (GR). In a mouse intensive care unit, HS led to impaired lung mechanics and aggravated lung inflammation in GR mice compared to wildtype mice (GR). After HS, high levels of the pro-inflammatory and pro-apoptotic transcription factor STAT1/pSTAT1 were found in lung samples from GR mice. Lungs of GR mice revealed apoptosis, most likely as consequence of reduced expression of the lung-protective compared to GR after HS. RNA-sequencing revealed increased expression of pro-apoptotic and cytokine-signaling associated genes in lung tissue of GR mice. Furthermore, high levels of pro-inflammatory cytokines and iNOS were found in lungs of GR mice. Our results indicate impaired repression of STAT1/pSTAT1 due to dysfunctional GR signaling in GR mice, which leads to increased inflammation and apoptosis in the lungs. These data highlight the crucial role of functional GR signaling to attenuate HS-induced lung damage.

摘要

我们之前的研究表明,失血性休克(HS)后肺损伤减轻与猪肺组织中糖皮质激素(GC)受体(GR)水平升高有关。在这里,我们使用功能失调的 GR 小鼠模型(GR)研究了 GR 信号转导受损对复苏 HS 期间肺的影响。在小鼠重症监护病房中,与野生型小鼠(GR)相比,HS 导致 GR 小鼠的肺力学受损和肺炎症加重。在 HS 后,GR 小鼠的肺样本中发现促炎和促凋亡转录因子 STAT1/pSTAT1 水平升高。GR 小鼠的肺显示出凋亡,这很可能是由于肺保护基因的表达降低所致。与 HS 后相比,GR 中的表达降低。RNA 测序显示 GR 小鼠肺组织中促凋亡和细胞因子信号相关基因的表达增加。此外,GR 小鼠的肺中还发现了高水平的促炎细胞因子和 iNOS。我们的研究结果表明,GR 小鼠中由于 GR 信号转导功能失调导致 STAT1/pSTAT1 的抑制作用受损,从而导致肺部炎症和细胞凋亡增加。这些数据强调了功能性 GR 信号转导在减轻 HS 诱导的肺损伤中的关键作用。

https://cdn.ncbi.nlm.nih.gov/pmc/blobs/fca1/8750862/5301cf4dcbda/cells-11-00112-g005.jpg
https://cdn.ncbi.nlm.nih.gov/pmc/blobs/fca1/8750862/7733749ed84b/cells-11-00112-g001.jpg
https://cdn.ncbi.nlm.nih.gov/pmc/blobs/fca1/8750862/e1013730400a/cells-11-00112-g002.jpg
https://cdn.ncbi.nlm.nih.gov/pmc/blobs/fca1/8750862/203299a3cec4/cells-11-00112-g003.jpg
https://cdn.ncbi.nlm.nih.gov/pmc/blobs/fca1/8750862/00a8a60f5251/cells-11-00112-g004.jpg
https://cdn.ncbi.nlm.nih.gov/pmc/blobs/fca1/8750862/5301cf4dcbda/cells-11-00112-g005.jpg
https://cdn.ncbi.nlm.nih.gov/pmc/blobs/fca1/8750862/7733749ed84b/cells-11-00112-g001.jpg
https://cdn.ncbi.nlm.nih.gov/pmc/blobs/fca1/8750862/e1013730400a/cells-11-00112-g002.jpg
https://cdn.ncbi.nlm.nih.gov/pmc/blobs/fca1/8750862/203299a3cec4/cells-11-00112-g003.jpg
https://cdn.ncbi.nlm.nih.gov/pmc/blobs/fca1/8750862/00a8a60f5251/cells-11-00112-g004.jpg
https://cdn.ncbi.nlm.nih.gov/pmc/blobs/fca1/8750862/5301cf4dcbda/cells-11-00112-g005.jpg

相似文献

1
Impaired Glucocorticoid Receptor Signaling Aggravates Lung Injury after Hemorrhagic Shock.糖皮质激素受体信号转导受损加重失血性休克后肺损伤。
Cells. 2021 Dec 30;11(1):112. doi: 10.3390/cells11010112.
2
Cigarette smoke exposure reduces hemorrhagic shock induced circulatory dysfunction in mice with attenuated glucocorticoid receptor function.香烟烟雾暴露可减轻糖皮质激素受体功能减弱的小鼠失血性休克引起的循环功能障碍。
Front Immunol. 2022 Sep 12;13:980707. doi: 10.3389/fimmu.2022.980707. eCollection 2022.
3
Impaired Glucocorticoid Receptor Dimerization Aggravates LPS-Induced Circulatory and Pulmonary Dysfunction.糖皮质激素受体二聚化受损加重脂多糖诱导的循环和肺功能障碍。
Front Immunol. 2020 Jan 23;10:3152. doi: 10.3389/fimmu.2019.03152. eCollection 2019.
4
Complex human glucocorticoid receptor dim mutations define glucocorticoid induced apoptotic resistance in bone cells.复杂的人类糖皮质激素受体二聚体突变决定了骨细胞中糖皮质激素诱导的凋亡抗性。
Mol Endocrinol. 2012 Feb;26(2):244-56. doi: 10.1210/me.2011-1116. Epub 2011 Dec 15.
5
BML-111 attenuates hemorrhagic shock-induced acute lung injury through inhibiting activation of mitogen-activated protein kinase pathway in rats.BML-111 通过抑制大鼠丝裂原活化蛋白激酶通路的激活减轻失血性休克诱导的急性肺损伤。
J Surg Res. 2013 Aug;183(2):710-9. doi: 10.1016/j.jss.2013.03.007. Epub 2013 Mar 26.
6
Inhibition of hypoxia inducible factor-1α ameliorates lung injury induced by trauma and hemorrhagic shock in rats.抑制低氧诱导因子-1α可改善创伤性和失血性休克大鼠的肺损伤。
Acta Pharmacol Sin. 2012 May;33(5):635-43. doi: 10.1038/aps.2012.5. Epub 2012 Apr 2.
7
Glucocorticoid receptor dimerization is required for proper recovery of LPS-induced inflammation, sickness behavior and metabolism in mice.糖皮质激素受体二聚化是 LPS 诱导的小鼠炎症、疾病行为和代谢恢复所必需的。
Mol Psychiatry. 2013 Sep;18(9):1006-17. doi: 10.1038/mp.2012.131. Epub 2012 Oct 23.
8
Trauma hemorrhagic shock-induced lung injury involves a gut-lymph-induced TLR4 pathway in mice.创伤性失血性休克诱导的肺损伤涉及小鼠肠道相关淋巴组织诱导的 TLR4 途径。
PLoS One. 2011;6(8):e14829. doi: 10.1371/journal.pone.0014829. Epub 2011 Aug 4.
9
Mesenchymal stem cell-derived extracellular vesicles attenuate pulmonary vascular permeability and lung injury induced by hemorrhagic shock and trauma.间充质干细胞衍生的细胞外囊泡可减轻失血性休克和创伤引起的肺血管通透性和肺损伤。
J Trauma Acute Care Surg. 2018 Feb;84(2):245-256. doi: 10.1097/TA.0000000000001744.
10
Dexamethasone-mediated changes in adipose triacylglycerol metabolism are exaggerated, not diminished, in the absence of a functional GR dimerization domain.地塞米松介导的脂肪三酰基甘油代谢变化在缺乏功能性 GR 二聚化结构域时被夸大,而不是减弱。
Endocrinology. 2013 Apr;154(4):1528-39. doi: 10.1210/en.2011-1047. Epub 2013 Mar 14.

引用本文的文献

1
Cigarette smoke exposure reduces hemorrhagic shock induced circulatory dysfunction in mice with attenuated glucocorticoid receptor function.香烟烟雾暴露可减轻糖皮质激素受体功能减弱的小鼠失血性休克引起的循环功能障碍。
Front Immunol. 2022 Sep 12;13:980707. doi: 10.3389/fimmu.2022.980707. eCollection 2022.
2
Clinical Factors of Blood Transfusion-Related Acute Lung Injury and Changes in Levels of Treg-Related Cytokines.输血相关急性肺损伤的临床因素及调节性T细胞相关细胞因子水平的变化
Emerg Med Int. 2022 May 27;2022:7344375. doi: 10.1155/2022/7344375. eCollection 2022.

本文引用的文献

1
Tyrosine kinase nonreceptor 1 (TNK1) knockdown ameliorates hemorrhage shock-induced kidney injury via inhibiting macrophage M1 polarization.酪氨酸激酶非受体1(TNK1)敲低通过抑制巨噬细胞M1极化改善出血性休克诱导的肾损伤。
3 Biotech. 2021 Dec;11(12):501. doi: 10.1007/s13205-021-03042-w. Epub 2021 Nov 17.
2
A guide to changing paradigms of glucocorticoid receptor function-a model system for genome regulation and physiology.糖皮质激素受体功能范式转变指南——基因组调控和生理学的模型系统。
FEBS J. 2022 Oct;289(19):5718-5743. doi: 10.1111/febs.16100. Epub 2021 Jul 18.
3
Multiplex Fluorescent Bead-Based Immunoassay for the Detection of Cytokines, Chemokines, and Growth Factors.
基于多重荧光珠的细胞因子、趋化因子和生长因子检测免疫分析
Methods Mol Biol. 2021;2261:247-262. doi: 10.1007/978-1-0716-1186-9_15.
4
Impact of downstream effects of glucocorticoid receptor dysfunction on organ function in critical illness-associated systemic inflammation.糖皮质激素受体功能障碍的下游效应在危重症相关全身炎症中对器官功能的影响。
Intensive Care Med Exp. 2020 Dec 18;8(Suppl 1):37. doi: 10.1186/s40635-020-00325-z.
5
PANTHER version 16: a revised family classification, tree-based classification tool, enhancer regions and extensive API.PANTHER 版本 16:修订后的家族分类、基于树的分类工具、增强子区域和广泛的 API。
Nucleic Acids Res. 2021 Jan 8;49(D1):D394-D403. doi: 10.1093/nar/gkaa1106.
6
Impaired Glucocorticoid Receptor Dimerization Aggravates LPS-Induced Circulatory and Pulmonary Dysfunction.糖皮质激素受体二聚化受损加重脂多糖诱导的循环和肺功能障碍。
Front Immunol. 2020 Jan 23;10:3152. doi: 10.3389/fimmu.2019.03152. eCollection 2019.
7
Effects of sodium thiosulfate (NaSO) during resuscitation from hemorrhagic shock in swine with preexisting atherosclerosis.硫代硫酸钠(NaSO)在伴有先前动脉粥样硬化的猪出血性休克复苏期间的作用。
Pharmacol Res. 2020 Jan;151:104536. doi: 10.1016/j.phrs.2019.104536. Epub 2019 Nov 14.
8
JAK2/STAT1-mediated HMGB1 translocation increases inflammation and cell death in a ventilator-induced lung injury model.JAK2/STAT1 介导的高迁移率族蛋白 B1 易位增加呼吸机诱导性肺损伤模型中的炎症和细胞死亡。
Lab Invest. 2019 Dec;99(12):1810-1821. doi: 10.1038/s41374-019-0308-8. Epub 2019 Aug 29.
9
Fighting the Fire: Mechanisms of Inflammatory Gene Regulation by the Glucocorticoid Receptor.抗击炎症:糖皮质激素受体调节炎症基因的机制。
Front Immunol. 2019 Aug 7;10:1859. doi: 10.3389/fimmu.2019.01859. eCollection 2019.
10
pcaExplorer: an R/Bioconductor package for interacting with RNA-seq principal components.pcaExplorer:一个用于与 RNA-seq 主成分交互的 R/Bioconductor 包。
BMC Bioinformatics. 2019 Jun 13;20(1):331. doi: 10.1186/s12859-019-2879-1.