Suppr超能文献

单细胞转录组分析揭示复发缓解型多发性硬化症和髓鞘少突胶质细胞糖蛋白抗体相关疾病独特的外周血免疫细胞特征

Single-Cell Transcriptome Profiling Unravels Distinct Peripheral Blood Immune Cell Signatures of RRMS and MOG Antibody-Associated Disease.

作者信息

Liu Ju, Yang Xiaoyan, Pan Jiali, Wei Zhihua, Liu Peidong, Chen Min, Liu Hongbo

机构信息

Department of Neurology, The First Affiliated Hospital of Zhengzhou University, Zhengzhou, China.

Department of Neurosurgery, The First Affiliated Hospital of Zhengzhou University, Zhengzhou, China.

出版信息

Front Neurol. 2022 Jan 14;12:807646. doi: 10.3389/fneur.2021.807646. eCollection 2021.

Abstract

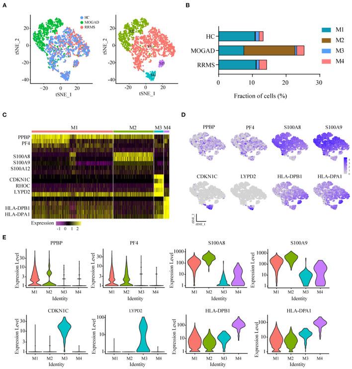
Relapsing-remitting multiple sclerosis (RRMS) and myelin oligodendrocyte glycoprotein (MOG) antibody-associated disease (MOGAD) are inflammatory demyelinating diseases of the central nervous system (CNS). Due to the shared clinical manifestations, detection of disease-specific serum antibody of the two diseases is currently considered as the gold standard for the diagnosis; however, the serum antibody levels are unpredictable during different stages of the two diseases. Herein, peripheral blood single-cell transcriptome was used to unveil distinct immune cell signatures of the two diseases, with the aim to provide predictive discrimination. Single-cell RNA sequencing (scRNA-seq) was conducted on the peripheral blood from three subjects, i.e., one patient with RRMS, one patient with MOGAD, and one patient with healthy control. The results showed that the CD19 CXCR4 naive B cell subsets were significantly expanded in both RRMS and MOGAD, which was verified by flow cytometry. More importantly, RRMS single-cell transcriptomic was characterized by increased naive CD8 T cells and cytotoxic memory-like Natural Killer (NK) cells, together with decreased inflammatory monocytes, whereas MOGAD exhibited increased inflammatory monocytes and cytotoxic CD8 effector T cells, coupled with decreased plasma cells and memory B cells. Collectively, our findings indicate that the two diseases exhibit distinct immune cell signatures, which allows for highly predictive discrimination of the two diseases and paves a novel avenue for diagnosis and therapy of neuroinflammatory diseases.

摘要

复发缓解型多发性硬化症(RRMS)和髓鞘少突胶质细胞糖蛋白(MOG)抗体相关疾病(MOGAD)是中枢神经系统(CNS)的炎性脱髓鞘疾病。由于临床表现相似,目前将检测这两种疾病的疾病特异性血清抗体视为诊断的金标准;然而,这两种疾病不同阶段的血清抗体水平难以预测。在此,利用外周血单细胞转录组揭示这两种疾病独特的免疫细胞特征,旨在提供预测性鉴别方法。对三名受试者的外周血进行了单细胞RNA测序(scRNA-seq),这三名受试者分别为一名RRMS患者、一名MOGAD患者和一名健康对照者。结果显示,RRMS和MOGAD患者的CD19 CXCR4幼稚B细胞亚群均显著扩增,这一点通过流式细胞术得到了验证。更重要的是,RRMS单细胞转录组的特征是幼稚CD8 T细胞和细胞毒性记忆样自然杀伤(NK)细胞增加,同时炎性单核细胞减少,而MOGAD则表现为炎性单核细胞和细胞毒性CD8效应T细胞增加,同时浆细胞和记忆B细胞减少。总体而言,我们的研究结果表明,这两种疾病表现出独特的免疫细胞特征,这使得对这两种疾病具有高度预测性的鉴别成为可能,并为神经炎性疾病的诊断和治疗开辟了一条新途径。

https://cdn.ncbi.nlm.nih.gov/pmc/blobs/ecb0/8795627/9a0735c70369/fneur-12-807646-g0001.jpg

文献AI研究员

20分钟写一篇综述,助力文献阅读效率提升50倍。

立即体验

用中文搜PubMed

大模型驱动的PubMed中文搜索引擎

马上搜索

文档翻译

学术文献翻译模型,支持多种主流文档格式。

立即体验