Suppr超能文献

年轻与老年肺癌患者的综合比较分子特征分析

Comprehensive Comparative Molecular Characterization of Young and Old Lung Cancer Patients.

作者信息

Hu Mingming, Tan Jinjing, Liu Zhentian, Li Lifeng, Zhang Hongmei, Zhao Dan, Li Baolan, Gao Xuan, Che Nanying, Zhang Tongmei

机构信息

Beijing Chest Hospital, Capital Medical University & Beijing Tuberculosis and Tumor Research Institute, Beijing, China.

Department of Tranlational Medicine, Geneplus-Beijing, Beijing, China.

出版信息

Front Oncol. 2022 Jan 12;11:806845. doi: 10.3389/fonc.2021.806845. eCollection 2021.

Abstract

BACKGROUND

Young lung cancer as a small subgroup of lung cancer has not been fully studied. Most of the previous studies focused on the clinicopathological features, but studies of molecular characteristics are still few and limited. Here, we explore the characteristics of prognosis and variation in young lung cancer patients with NSCLC.

METHODS

A total of 5639 young lung cancer samples (NSCLC, age ≤40) were screened from the SEER and the same number of the old (NSCLC, age ≥60) were screened by propensity score matching to evaluate the prognosis of two groups. 165 treatment-naïve patients diagnosed with NSCLC were enrolled to explore the molecular feature difference between two age-varying groups. CCLE cell line expression data was used to verify the finding from the cohort of 165 patients.

RESULTS

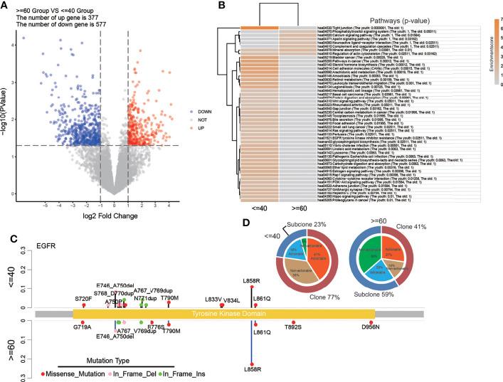
The overall survival of the young lung cancer group was significantly better than the old. Germline analysis showed a trend that the young group contained a higher incidence of germline alterations. The TMB of the young group was lower. Meanwhile, the heterogeneity and evolutionary degrees of the young lung cancer group were also lower than the old. The mutation spectrums of two groups exhibited variance with mutations, EGFR L858R more recurrent in the old group and EML4-ALK fusions, BCL2L11 deletion polymorphism, EGFR 19DEL, 20IN more recurrent in the young group. For the base substitution, the young showed a lower fraction of transversion. Further, we performed a pathway analysis and found the EGFR tyrosine kinase inhibitor resistance pathway enriched in the young lung cancer group, which was validated in gene expression data later.

CONCLUSIONS

There were significantly different molecular features of the young lung cancer group. The young lung cancer group had a more simple alteration structure. Alteration spectrums and base substitution types varied between two groups, implying the different pathogenesis. The young lung cancer group had more potential treatment choices. Although young lung patients had better outcomes, there were still adverse factors of them, suggesting that the young group still needs more caution for treatment choice and monitoring after the treatment to further improve the prognosis.

摘要

背景

青年肺癌作为肺癌中的一个小亚组尚未得到充分研究。以往大多数研究集中在临床病理特征方面,但分子特征的研究仍然较少且有限。在此,我们探讨非小细胞肺癌(NSCLC)青年肺癌患者的预后及变异特征。

方法

从监测、流行病学与最终结果(SEER)数据库中筛选出5639例青年肺癌样本(NSCLC,年龄≤40岁),并通过倾向评分匹配筛选出相同数量的老年样本(NSCLC,年龄≥60岁),以评估两组的预后。纳入165例初治的NSCLC患者,探讨两个年龄组之间的分子特征差异。利用癌症细胞系百科全书(CCLE)细胞系表达数据验证来自165例患者队列的研究结果。

结果

青年肺癌组的总生存期显著优于老年组。胚系分析显示青年组胚系改变发生率有更高的趋势。青年组的肿瘤突变负荷(TMB)较低。同时,青年肺癌组的异质性和进化程度也低于老年组。两组的突变谱存在差异,老年组中EGFR L858R突变更常见,而青年组中EML4-ALK融合、BCL2L11缺失多态性、EGFR 19外显子缺失(19DEL)、20外显子插入(20IN)更常见。对于碱基替换,青年组的颠换比例较低。此外,我们进行了通路分析,发现青年肺癌组中EGFR酪氨酸激酶抑制剂耐药通路富集,随后在基因表达数据中得到验证。

结论

青年肺癌组存在显著不同的分子特征。青年肺癌组的改变结构更为简单。两组之间的改变谱和碱基替换类型不同,这意味着发病机制不同。青年肺癌组有更多潜在的治疗选择。虽然青年肺癌患者预后较好,但仍存在不良因素,这表明青年组在治疗选择和治疗后监测方面仍需更加谨慎,以进一步改善预后。

https://cdn.ncbi.nlm.nih.gov/pmc/blobs/374a/8789686/e6076062d6cb/fonc-11-806845-g001.jpg

文献AI研究员

20分钟写一篇综述,助力文献阅读效率提升50倍。

立即体验

用中文搜PubMed

大模型驱动的PubMed中文搜索引擎

马上搜索

文档翻译

学术文献翻译模型,支持多种主流文档格式。

立即体验