Department of Otolaryngology & Head and Neck Surgery, Ruijin Hospital, Shanghai Jiao Tong University School of Medicine, Huangpu District, 197 Ruijiner Road, Shanghai, 200025, China.
Department of Oncology, Ruijin Hospital, Shanghai Jiao Tong University School of Medicine, Huangpu District, Shanghai, 200025, China.
Inflammation. 2022 Jun;45(3):1281-1297. doi: 10.1007/s10753-022-01620-5. Epub 2022 Feb 5.
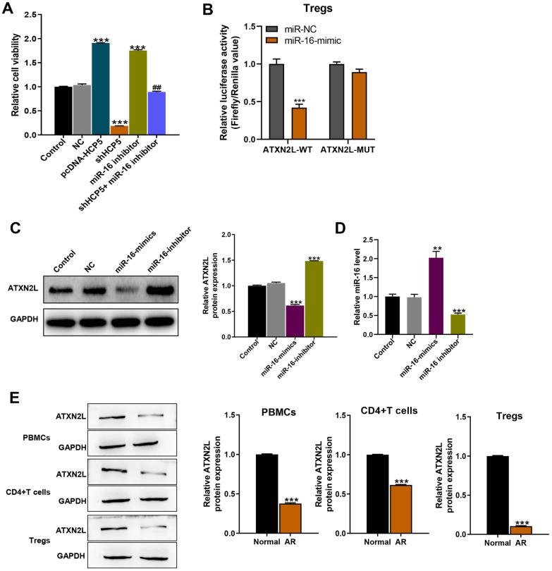
Allergic rhinitis (AR) is an allergic disease characterized as (immunoglobulin, IgE)-mediated type I hypersensitivity disorder. Regulatory T cells (Tregs) play a crucial role in AR. In the present study, we aimed to investigate the mechanism of how Tregs are regulated by long noncoding RNA HCP5 and the regulatory role of HCP5 in IL-13-induced inflammatory response in nasal epithelial cells (NECs) from AR patients. Peripheral blood mononuclear cells (PBMCs) and NECs were obtained from collected blood samples and nasal epithelial tissues. CD4 T cells and Tregs were purified using certain cell isolation kits from PBMCs and Tregs were also differentiated from CD4 T cells using recombinant human IL-2 and TGF-β. The expression levels of HCP5, miR-16, ATXN2L, GM-CSF, eotaxin, and MUC5AC were detected by real-time PCR and western blot. The concentrations of inflammatory cytokines were detected by enzyme-linked immunosorbent assay (ELISA). The interaction among HCP5, miR-16, and ATXN2L were verified by dual-luciferase reporter assay. lncRNA HCP5 expression dramatically downregulated in PBMCs, CD4 T cells, Tregs, and nasal tissues of AR patients, as well as in IL-13-treated NECs. HCP5 promoted Tregs differentiation and proliferation via targeting miR-16/ATXN2L axis. Additionally, HCP5 inhibited IL-13-induced GM-CSF, eotaxin, and MUC5AC production in NECs. HCP5 sponged miR-16 and negatively regulated its expression, and miR-16 targeted ATXN2L and inhibition of miR-16 suppressed IL-13-induced GM-CSF, eotaxin, and MUC5AC expression. HCP5/miR-16/ATXN2L axis mediated Tregs proliferation and functions in AR. Besides, the regulation of IL-13-induced dysfunction of NECs by lncRNA HCP5 depended on miR-16/ATXN2L in the inflammatory response of AR.
变应性鼻炎(AR)是一种过敏疾病,其特征为(免疫球蛋白,IgE)介导的 I 型超敏反应障碍。调节性 T 细胞(Tregs)在 AR 中发挥关键作用。在本研究中,我们旨在研究长非编码 RNA HCP5 如何调节 Tregs 的机制,以及 HCP5 在 AR 患者鼻上皮细胞(NEC)中 IL-13 诱导的炎症反应中的调节作用。外周血单核细胞(PBMC)和 NEC 从采集的血液样本和鼻上皮组织中获得。使用某些细胞分离试剂盒从 PBMC 中分离 CD4 T 细胞和 Tregs,并使用重组人 IL-2 和 TGF-β从 CD4 T 细胞中分化 Tregs。通过实时 PCR 和 Western blot 检测 HCP5、miR-16、ATXN2L、GM-CSF、嗜酸性粒细胞趋化因子和 MUC5AC 的表达水平。通过酶联免疫吸附试验(ELISA)检测炎症细胞因子的浓度。通过双荧光素酶报告基因检测验证 HCP5、miR-16 和 ATXN2L 之间的相互作用。lncRNA HCP5 在 AR 患者的 PBMC、CD4 T 细胞、Tregs 和鼻组织以及 IL-13 处理的 NEC 中表达显著下调。HCP5 通过靶向 miR-16/ATXN2L 轴促进 Tregs 分化和增殖。此外,HCP5 抑制 NEC 中 IL-13 诱导的 GM-CSF、嗜酸性粒细胞趋化因子和 MUC5AC 的产生。HCP5 海绵 miR-16 并负调控其表达,miR-16 靶向 ATXN2L,抑制 miR-16 抑制 IL-13 诱导的 GM-CSF、嗜酸性粒细胞趋化因子和 MUC5AC 的表达。HCP5/miR-16/ATXN2L 轴介导 AR 中 Tregs 的增殖和功能。此外,lncRNA HCP5 通过在 AR 的炎症反应中 miR-16/ATXN2L 调节 IL-13 诱导的 NEC 功能障碍。