Biotech Research and Innovation Centre (BRIC), University of Copenhagen, Copenhagen, Denmark.
The Novo Nordisk Foundation Center for Stem Cell Biology (DanStem), University of Copenhagen, Copenhagen, Denmark.
Nat Commun. 2022 Feb 7;13(1):715. doi: 10.1038/s41467-022-28369-7.
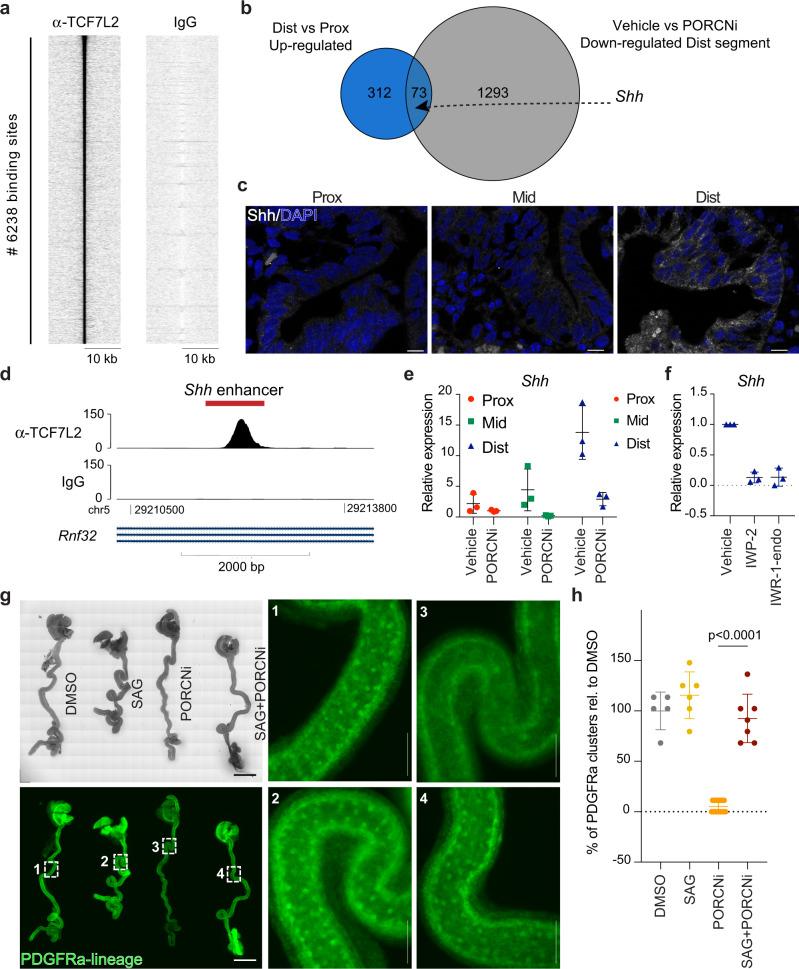
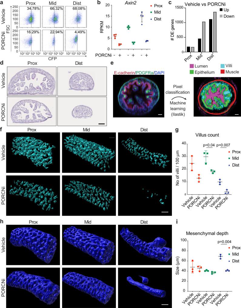
Organs are anatomically compartmentalised to cater for specialised functions. In the small intestine (SI), regionalisation enables sequential processing of food and nutrient absorption. While several studies indicate the critical importance of non-epithelial cells during development and homeostasis, the extent to which these cells contribute to regionalisation during morphogenesis remains unexplored. Here, we identify a mesenchymal-epithelial crosstalk that shapes the developing SI during late morphogenesis. We find that subepithelial mesenchymal cells are characterised by gradients of factors supporting Wnt signalling and stimulate epithelial growth in vitro. Such a gradient impacts epithelial gene expression and regional villus formation along the anterior-posterior axis of the SI. Notably, we further provide evidence that Wnt signalling directly regulates epithelial expression of Sonic Hedgehog (SHH), which, in turn, acts on mesenchymal cells to drive villi formation. Taken together our results uncover a mechanistic link between Wnt and Hedgehog signalling across different cellular compartments that is central for anterior-posterior regionalisation and correct formation of the SI.
器官在解剖学上是分隔的,以满足特定的功能。在小肠 (SI) 中,区域化使食物的连续处理和营养吸收成为可能。虽然有几项研究表明非上皮细胞在发育和稳态过程中的关键重要性,但这些细胞在形态发生过程中对区域化的贡献程度仍未得到探索。在这里,我们确定了一种上皮-间充质相互作用,它在形态发生后期塑造了发育中的 SI。我们发现,上皮下间充质细胞的特征是支持 Wnt 信号的因子呈梯度分布,并在体外刺激上皮细胞生长。这种梯度会影响上皮基因表达和沿 SI 的前后轴的区域绒毛形成。值得注意的是,我们进一步提供了证据表明 Wnt 信号直接调节上皮 Sonic Hedgehog (SHH) 的表达,而 SHH 反过来作用于间充质细胞以驱动绒毛形成。总之,我们的结果揭示了不同细胞区室之间 Wnt 和 Hedgehog 信号之间的机制联系,这对于前后区域化和 SI 的正确形成至关重要。