• 文献检索
  • 文档翻译
  • 深度研究
  • 学术资讯
  • Suppr Zotero 插件Zotero 插件
  • 邀请有礼
  • 套餐&价格
  • 历史记录
应用&插件
Suppr Zotero 插件Zotero 插件浏览器插件Mac 客户端Windows 客户端微信小程序
定价
高级版会员购买积分包购买API积分包
服务
文献检索文档翻译深度研究API 文档MCP 服务
关于我们
关于 Suppr公司介绍联系我们用户协议隐私条款
关注我们

Suppr 超能文献

核心技术专利:CN118964589B侵权必究
粤ICP备2023148730 号-1Suppr @ 2026

文献检索

告别复杂PubMed语法,用中文像聊天一样搜索,搜遍4000万医学文献。AI智能推荐,让科研检索更轻松。

立即免费搜索

文件翻译

保留排版,准确专业,支持PDF/Word/PPT等文件格式,支持 12+语言互译。

免费翻译文档

深度研究

AI帮你快速写综述,25分钟生成高质量综述,智能提取关键信息,辅助科研写作。

立即免费体验

非侵入性 iRFP713 p53 报告基因在体内辐射和肝再生过程中揭示了动态的 p53 活性。

A noninvasive iRFP713 p53 reporter reveals dynamic p53 activity in response to irradiation and liver regeneration in vivo.

机构信息

The Francis Crick Institute, London NW1 1AT, UK.

Cancer Research UK Beatson Institute, Glasgow G61 1BD, UK.

出版信息

Sci Signal. 2022 Feb 8;15(720):eabd9099. doi: 10.1126/scisignal.abd9099.

DOI:10.1126/scisignal.abd9099
PMID:35133863
原文链接:https://pmc.ncbi.nlm.nih.gov/articles/PMC7612476/
Abstract

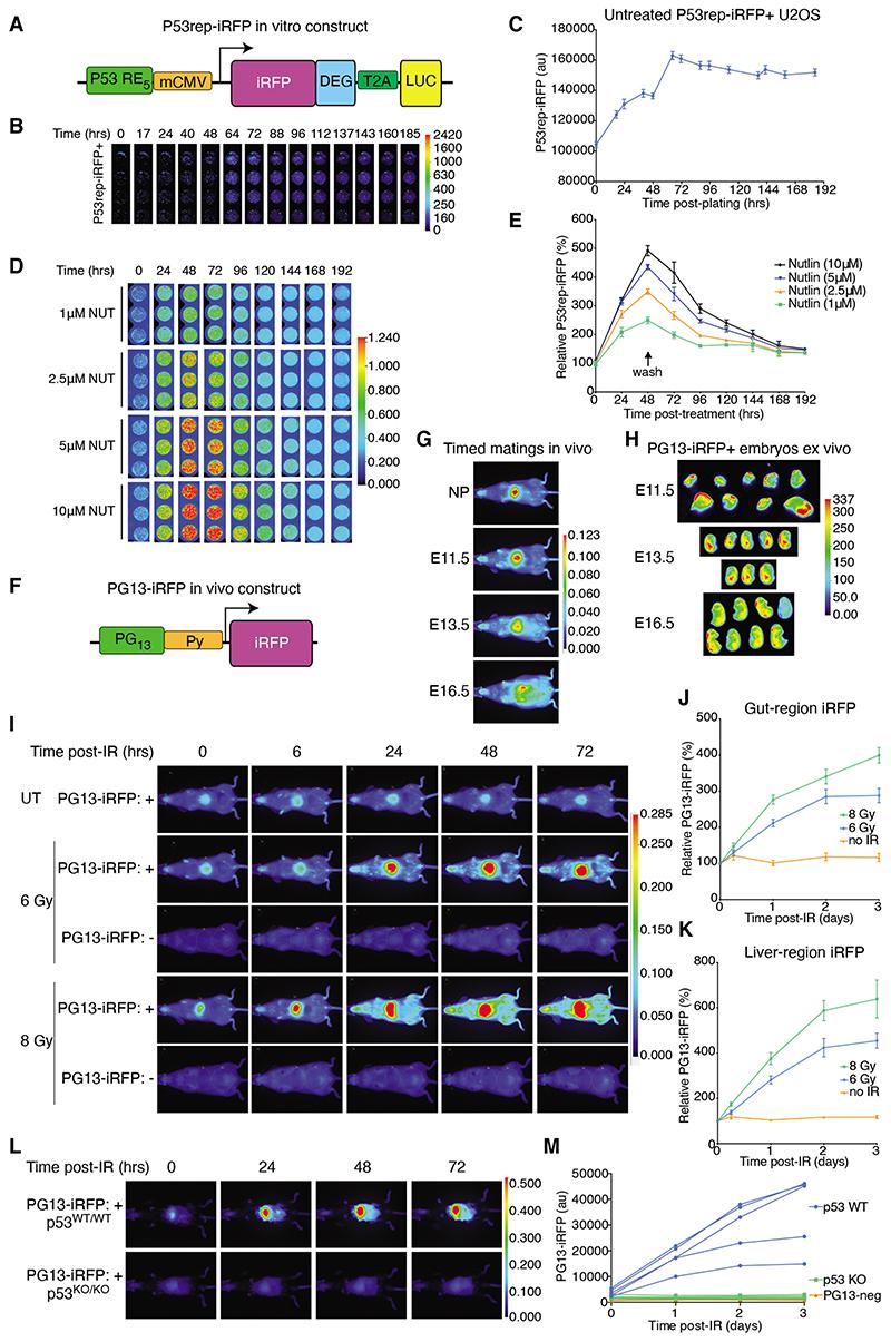
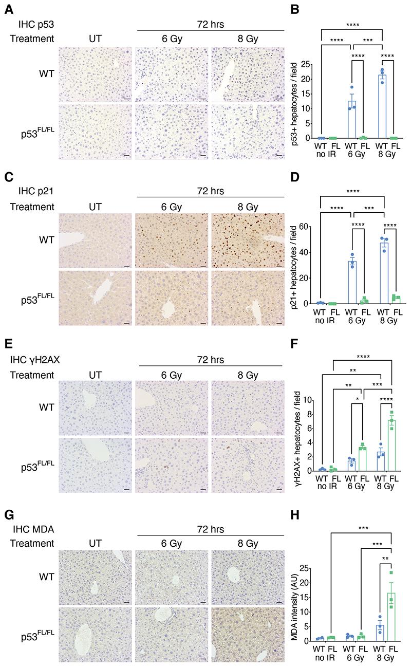
Genetically encoded probes are widely used to visualize cellular processes in vitro and in vivo. Although effective in cultured cells, fluorescent protein tags and reporters are suboptimal in vivo because of poor tissue penetration and high background signal. Luciferase reporters offer improved signal-to-noise ratios but require injections of luciferin that can lead to variable responses and that limit the number and timing of data points that can be gathered. Such issues in studying the critical transcription factor p53 have limited insight on its activity in vivo during development and tissue injury responses. Here, by linking the expression of the near-infrared fluorescent protein iRFP713 to a synthetic p53-responsive promoter, we generated a knock-in reporter mouse that enabled noninvasive, longitudinal analysis of p53 activity in vivo in response to various stimuli. In the developing embryo, this model revealed the timing and localization of p53 activation. In adult mice, the model monitored p53 activation in response to irradiation and paracetamol- or CCl-induced liver regeneration. After irradiation, we observed potent and sustained activation of p53 in the liver, which limited the production of reactive oxygen species (ROS) and promoted DNA damage resolution. We propose that this new reporter may be used to further advance our understanding of various physiological and pathophysiological p53 responses.

摘要

基因编码探针广泛用于体外和体内细胞过程的可视化。尽管在培养细胞中很有效,但荧光蛋白标签和报告基因在体内的效果并不理想,因为它们的组织穿透性差,背景信号高。荧光素酶报告基因提供了更高的信噪比,但需要注射荧光素,这可能导致可变的反应,并限制可以收集的数据点的数量和时间。在研究关键转录因子 p53 时,这些问题限制了对其在发育和组织损伤反应过程中体内活性的深入了解。在这里,我们通过将近红外荧光蛋白 iRFP713 的表达与合成的 p53 反应性启动子连接,生成了一种敲入报告基因小鼠,该小鼠能够在体内非侵入性地对各种刺激下的 p53 活性进行纵向分析。在发育中的胚胎中,该模型揭示了 p53 激活的时间和定位。在成年小鼠中,该模型监测了辐照和对乙酰氨基酚或 CCl 诱导的肝脏再生对 p53 激活的反应。在辐照后,我们观察到肝脏中 p53 的强烈和持续激活,这限制了活性氧 (ROS) 的产生,并促进了 DNA 损伤的解决。我们提出,这种新的报告基因可能被用于进一步深入了解各种生理和病理生理 p53 反应。

https://cdn.ncbi.nlm.nih.gov/pmc/blobs/f5b1/7612476/1efc4ef10c38/EMS143776-f004.jpg
https://cdn.ncbi.nlm.nih.gov/pmc/blobs/f5b1/7612476/285ce1febcc3/EMS143776-f001.jpg
https://cdn.ncbi.nlm.nih.gov/pmc/blobs/f5b1/7612476/d327113e5bb9/EMS143776-f002.jpg
https://cdn.ncbi.nlm.nih.gov/pmc/blobs/f5b1/7612476/5ddaa8716473/EMS143776-f003.jpg
https://cdn.ncbi.nlm.nih.gov/pmc/blobs/f5b1/7612476/1efc4ef10c38/EMS143776-f004.jpg
https://cdn.ncbi.nlm.nih.gov/pmc/blobs/f5b1/7612476/285ce1febcc3/EMS143776-f001.jpg
https://cdn.ncbi.nlm.nih.gov/pmc/blobs/f5b1/7612476/d327113e5bb9/EMS143776-f002.jpg
https://cdn.ncbi.nlm.nih.gov/pmc/blobs/f5b1/7612476/5ddaa8716473/EMS143776-f003.jpg
https://cdn.ncbi.nlm.nih.gov/pmc/blobs/f5b1/7612476/1efc4ef10c38/EMS143776-f004.jpg

相似文献

1
A noninvasive iRFP713 p53 reporter reveals dynamic p53 activity in response to irradiation and liver regeneration in vivo.非侵入性 iRFP713 p53 报告基因在体内辐射和肝再生过程中揭示了动态的 p53 活性。
Sci Signal. 2022 Feb 8;15(720):eabd9099. doi: 10.1126/scisignal.abd9099.
2
Transgenic mouse model for studying the transcriptional activity of the p53 protein: age- and tissue-dependent changes in radiation-induced activation during embryogenesis.用于研究p53蛋白转录活性的转基因小鼠模型:胚胎发育过程中辐射诱导激活的年龄和组织依赖性变化。
EMBO J. 1997 Mar 17;16(6):1381-90. doi: 10.1093/emboj/16.6.1381.
3
p53-mediated redox control promotes liver regeneration and maintains liver function in response to CCl.p53介导的氧化还原控制促进肝脏再生并在应对四氯化碳时维持肝功能。
Cell Death Differ. 2022 Mar;29(3):514-526. doi: 10.1038/s41418-021-00871-3. Epub 2021 Oct 9.
4
Near-infrared fluorescent protein iRFP713 as a reporter protein for optogenetic vectors, a transgenic Cre-reporter rat, and other neuronal studies.近红外荧光蛋白iRFP713作为光遗传学载体、转基因Cre报告大鼠及其他神经元研究的报告蛋白。
J Neurosci Methods. 2017 Jun 1;284:1-14. doi: 10.1016/j.jneumeth.2017.03.020. Epub 2017 Apr 2.
5
A new transgenic mouse line to image chemically induced p53 activation in vivo.一种用于在体内成像化学诱导的p53激活的新型转基因小鼠品系。
Cancer Sci. 2008 Apr;99(4):683-8. doi: 10.1111/j.1349-7006.2008.00742.x.
6
Transgenic mice with p53-responsive lacZ: p53 activity varies dramatically during normal development and determines radiation and drug sensitivity in vivo.携带p53反应性lacZ的转基因小鼠:p53活性在正常发育过程中变化显著,并决定体内的辐射和药物敏感性。
EMBO J. 1997 Mar 17;16(6):1391-400. doi: 10.1093/emboj/16.6.1391.
7
p53-mediated transcription induces resistance of DNA to UV inactivation.p53介导的转录诱导DNA对紫外线失活的抗性。
Oncogene. 1998 Jul 30;17(4):401-11. doi: 10.1038/sj.onc.1201951.
8
Transcriptional activation by p53 of the human type IV collagenase (gelatinase A or matrix metalloproteinase 2) promoter.p53对人IV型胶原酶(明胶酶A或基质金属蛋白酶2)启动子的转录激活作用。
Mol Cell Biol. 1997 Nov;17(11):6330-8. doi: 10.1128/MCB.17.11.6330.
9
Bioluminescent molecular imaging of endogenous and exogenous p53-mediated transcription in vitro and in vivo using an HCT116 human colon carcinoma xenograft model.使用HCT116人结肠癌异种移植模型在体外和体内对内源性和外源性p53介导的转录进行生物发光分子成像。
Cancer Biol Ther. 2003 Mar-Apr;2(2):196-202. doi: 10.4161/cbt.2.2.347.
10
Direct activation of forkhead box O3 by tumor suppressors p53 and p73 is disrupted during liver regeneration in mice.肿瘤抑制因子 p53 和 p73 直接激活叉头框 O3 在小鼠肝脏再生过程中被破坏。
Hepatology. 2010 Sep;52(3):1023-32. doi: 10.1002/hep.23746.

引用本文的文献

1
p53 and TIGAR promote redox control to protect against metabolic dysfunction-associated steatohepatitis.p53和TIGAR促进氧化还原调控以预防代谢功能障碍相关脂肪性肝炎。
JHEP Rep. 2025 Mar 20;7(7):101397. doi: 10.1016/j.jhepr.2025.101397. eCollection 2025 Jul.
2
Cell confluency affects p53 dynamics in response to DNA damage.细胞汇合度会影响p53对DNA损伤的反应动力学。
Mol Biol Cell. 2025 Jun 1;36(6):br16. doi: 10.1091/mbc.E24-09-0394. Epub 2025 Apr 9.
3
The role of APOBEC3B in lung tumor evolution and targeted cancer therapy resistance.

本文引用的文献

1
Differential requirements for MDM2 E3 activity during embryogenesis and in adult mice.胚胎发生和成年小鼠中 MDM2 E3 活性的差异需求。
Genes Dev. 2021 Jan 1;35(1-2):117-132. doi: 10.1101/gad.341875.120. Epub 2020 Dec 17.
2
Microfilaria-dependent thoracic pathology associated with eosinophilic and fibrotic polyps in filaria-infected rodents.微丝蚴依赖性胸病理与丝虫感染啮齿动物中的嗜酸性和纤维性息肉有关。
Parasit Vectors. 2020 Nov 7;13(1):551. doi: 10.1186/s13071-020-04428-0.
3
High-dimensional cell-level analysis of tissues with Ce3D multiplex volume imaging.
APOBEC3B 在肺肿瘤进化和靶向癌症治疗耐药中的作用。
Nat Genet. 2024 Jan;56(1):60-73. doi: 10.1038/s41588-023-01592-8. Epub 2023 Dec 4.
4
Protein-level mutant p53 reporters identify druggable rare precancerous clones in noncancerous tissues.蛋白水平的突变 p53 报告基因可鉴定非癌组织中可用药的罕见癌前克隆。
Nat Cancer. 2023 Aug;4(8):1176-1192. doi: 10.1038/s43018-023-00608-w. Epub 2023 Aug 3.
5
In vivo RNA-seq and ChIP-seq analyses show an obligatory role for the C terminus of p53 in conferring tissue-specific radiation sensitivity.体内 RNA-seq 和 ChIP-seq 分析表明,p53 的 C 端在赋予组织特异性辐射敏感性方面具有强制性作用。
Cell Rep. 2023 Mar 28;42(3):112216. doi: 10.1016/j.celrep.2023.112216. Epub 2023 Mar 15.
利用 Ce3D 多重体积成像技术对组织进行高维细胞水平分析。
Nat Protoc. 2019 Jun;14(6):1708-1733. doi: 10.1038/s41596-019-0156-4. Epub 2019 Apr 26.
4
p53 as a hub in cellular redox regulation and therapeutic target in cancer.p53 作为细胞氧化还原调节的枢纽和癌症治疗靶点。
J Mol Cell Biol. 2019 Apr 1;11(4):330-341. doi: 10.1093/jmcb/mjz005.
5
The role of p53 in developmental syndromes.p53 在发育综合征中的作用。
J Mol Cell Biol. 2019 Mar 1;11(3):200-211. doi: 10.1093/jmcb/mjy087.
6
Cell type-dependent bimodal p53 activation engenders a dynamic mechanism of chemoresistance.细胞类型依赖性的双模态 p53 激活产生了一种动态的化疗抵抗机制。
Sci Adv. 2018 Dec 19;4(12):eaat5077. doi: 10.1126/sciadv.aat5077. eCollection 2018 Dec.
7
p53-mediated adaptation to serine starvation is retained by a common tumour-derived mutant.常见肿瘤衍生突变体保留了p53介导的对丝氨酸饥饿的适应性。
Cancer Metab. 2018 Dec 3;6:18. doi: 10.1186/s40170-018-0191-6. eCollection 2018.
8
TGFβ inhibition restores a regenerative response in acute liver injury by suppressing paracrine senescence.TGFβ 抑制通过抑制旁分泌衰老恢复急性肝损伤的再生反应。
Sci Transl Med. 2018 Aug 15;10(454). doi: 10.1126/scitranslmed.aan1230.
9
Pleiotropic Role of p53 in Injury and Liver Regeneration after Acetaminophen Overdose.p53 在对乙酰氨基酚过量后的损伤和肝再生中的多效作用。
Am J Pathol. 2018 Jun;188(6):1406-1418. doi: 10.1016/j.ajpath.2018.03.006. Epub 2018 Apr 11.
10
p53 as a Dichotomous Regulator of Liver Disease: The Dose Makes the Medicine.p53 作为肝脏疾病的双重调节因子:剂量决定疗效。
Int J Mol Sci. 2018 Mar 20;19(3):921. doi: 10.3390/ijms19030921.