Department of Cellular and Molecular Medicine, University of California San Diego, La Jolla, CA, USA.
Department of Bioengineering, University of California San Diego, La Jolla, CA, USA.
Nature. 2022 Feb;602(7897):510-517. doi: 10.1038/s41586-022-04398-6. Epub 2022 Feb 9.
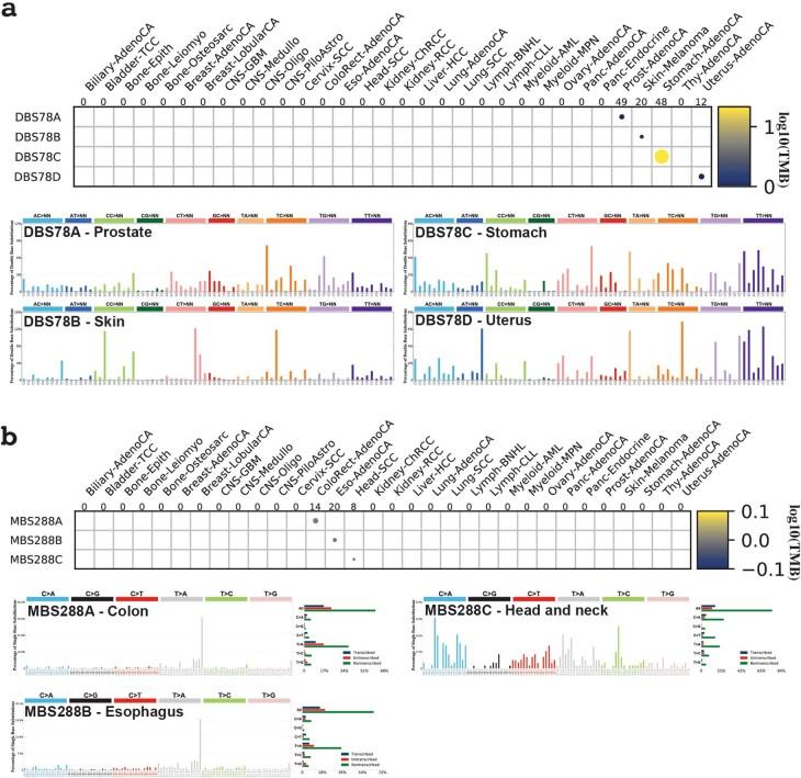
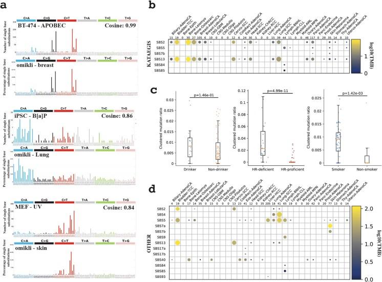
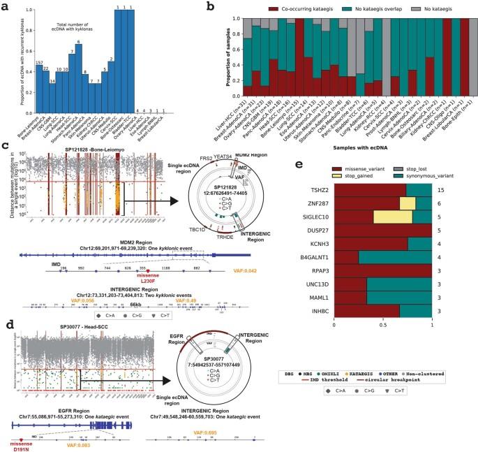
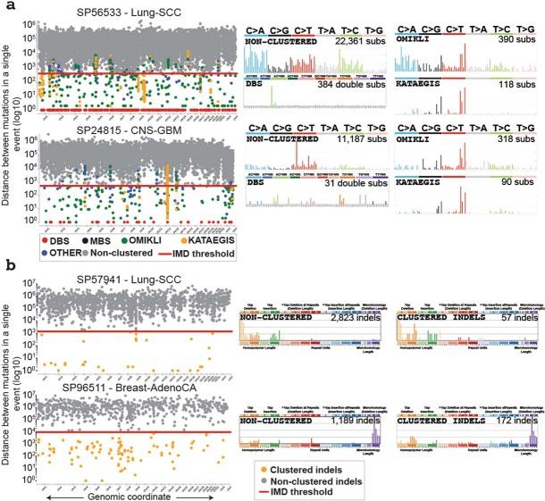
Clustered somatic mutations are common in cancer genomes and previous analyses reveal several types of clustered single-base substitutions, which include doublet- and multi-base substitutions, diffuse hypermutation termed omikli, and longer strand-coordinated events termed kataegis. Here we provide a comprehensive characterization of clustered substitutions and clustered small insertions and deletions (indels) across 2,583 whole-genome-sequenced cancers from 30 types of cancer. Clustered mutations were highly enriched in driver genes and associated with differential gene expression and changes in overall survival. Several distinct mutational processes gave rise to clustered indels, including signatures that were enriched in tobacco smokers and homologous-recombination-deficient cancers. Doublet-base substitutions were caused by at least 12 mutational processes, whereas most multi-base substitutions were generated by either tobacco smoking or exposure to ultraviolet light. Omikli events, which have previously been attributed to APOBEC3 activity, accounted for a large proportion of clustered substitutions; however, only 16.2% of omikli matched APOBEC3 patterns. Kataegis was generated by multiple mutational processes, and 76.1% of all kataegic events exhibited mutational patterns that are associated with the activation-induced deaminase (AID) and APOBEC3 family of deaminases. Co-occurrence of APOBEC3 kataegis and extrachromosomal DNA (ecDNA), termed kyklonas (Greek for cyclone), was found in 31% of samples with ecDNA. Multiple distinct kyklonic events were observed on most mutated ecDNA. ecDNA containing known cancer genes exhibited both positive selection and kyklonic hypermutation. Our results reveal the diversity of clustered mutational processes in human cancer and the role of APOBEC3 in recurrently mutating and fuelling the evolution of ecDNA.
聚类体细胞突变在癌症基因组中很常见,先前的分析揭示了几种类型的聚类单碱基替换,包括二聚体和多碱基替换、称为 omikli 的弥漫性超突变以及称为 kataegis 的更长链协调事件。在这里,我们全面描述了 30 种癌症的 2583 个全基因组测序癌症中的聚类替换和聚类小插入和缺失(indels)。聚类突变在驱动基因中高度富集,并与差异基因表达和总体生存变化相关。几个不同的突变过程导致了聚类 indels 的发生,包括在吸烟和同源重组缺陷型癌症中富集的特征。二碱基替换至少由 12 种突变过程引起,而大多数多碱基替换则由吸烟或暴露于紫外线下引起。先前归因于 APOBEC3 活性的 omikli 事件占聚类替换的很大一部分;然而,只有 16.2%的 omikli 与 APOBEC3 模式匹配。kataegis 是由多种突变过程产生的,所有 kataegic 事件的 76.1%都表现出与激活诱导脱氨酶 (AID) 和 APOBEC3 家族脱氨酶相关的突变模式。在含有 ecDNA 的 31%的样本中发现了 APOBEC3 kataegis 和额外染色体 DNA (ecDNA) 的共发生,称为 kyklonas(希腊语为旋风)。在大多数突变的 ecDNA 上观察到多个不同的 kyklonic 事件。含有已知癌症基因的 ecDNA 表现出正选择和 kyklonic 超突变。我们的研究结果揭示了人类癌症中聚类突变过程的多样性,以及 APOBEC3 在反复突变和推动 ecDNA 进化中的作用。