Suppr超能文献

抗衰老蛋白 Klotho 通过下调 Jmjd3 和经典 Wnt 通路影响早期产后肌发生。

The anti-aging protein Klotho affects early postnatal myogenesis by downregulating Jmjd3 and the canonical Wnt pathway.

机构信息

Molecular, Cellular & Integrative Physiology Program, University of California, Los Angeles, California, USA.

Department of Anesthesiology and Perioperative Medicine, David Geffen School of Medicine at UCLA, Los Angeles, California, USA.

出版信息

FASEB J. 2022 Mar;36(3):e22192. doi: 10.1096/fj.202101298R.

Abstract

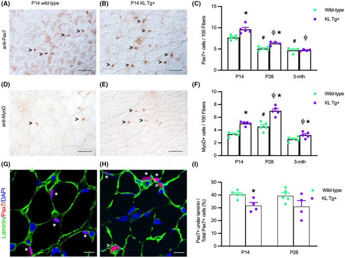
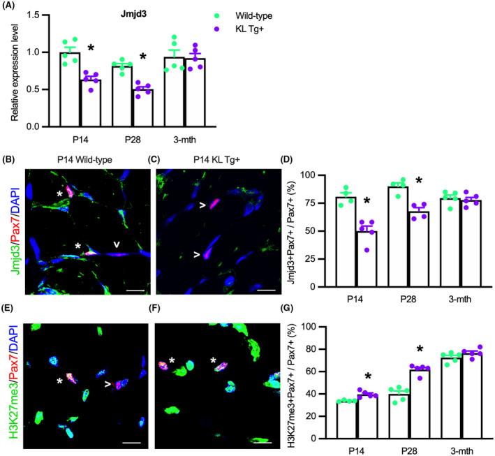
Modulating the number of muscle stems cells, called satellite cells, during early postnatal development produces long-term effects on muscle growth. We tested the hypothesis that high expression levels of the anti-aging protein Klotho in early postnatal myogenesis increase satellite cell numbers by influencing the epigenetic regulation of genes that regulate myogenesis. Our findings show that elevated klotho expression caused a transient increase in satellite cell numbers and slowed muscle fiber growth, followed by a period of accelerated muscle growth that leads to larger fibers. Klotho also transcriptionally downregulated the H3K27 demethylase Jmjd3, leading to increased H3K27 methylation and decreased expression of genes in the canonical Wnt pathway, which was associated with a delay in muscle differentiation. In addition, Klotho stimulation and Jmjd3 downregulation produced similar but not additive reductions in the expression of Wnt4, Wnt9a, and Wnt10a in myogenic cells, indicating that inhibition occurred through a common pathway. Together, our results identify a novel pathway through which Klotho influences myogenesis by reducing the expression of Jmjd3, leading to reductions in the expression of Wnt genes and inhibition of canonical Wnt signaling.

摘要

在出生后早期调节肌肉干细胞(称为卫星细胞)的数量会对肌肉生长产生长期影响。我们检验了这样一个假设,即在早期成肌发生过程中高水平表达抗衰老蛋白 Klotho 会通过影响调节成肌发生的基因的表观遗传调控来增加卫星细胞的数量。我们的研究结果表明,升高的 Klotho 表达导致卫星细胞数量短暂增加,并减缓肌肉纤维生长,随后出现加速肌肉生长的时期,导致纤维增大。Klotho 还转录地下调节组蛋白 H3K27 去甲基酶 Jmjd3,导致 H3K27 甲基化增加和经典 Wnt 途径中基因的表达减少,这与肌肉分化延迟有关。此外,Klotho 刺激和 Jmjd3 下调在成肌细胞中产生了相似但非累加的 Wnt4、Wnt9a 和 Wnt10a 表达减少,表明抑制是通过共同途径发生的。总之,我们的研究结果确定了一种新的途径,通过该途径 Klotho 通过降低 Jmjd3 的表达来影响成肌发生,从而导致 Wnt 基因的表达减少和经典 Wnt 信号通路的抑制。

https://cdn.ncbi.nlm.nih.gov/pmc/blobs/0811/9307010/cf69cd33628b/FSB2-36-0-g004.jpg

文献检索

告别复杂PubMed语法,用中文像聊天一样搜索,搜遍4000万医学文献。AI智能推荐,让科研检索更轻松。

立即免费搜索

文件翻译

保留排版,准确专业,支持PDF/Word/PPT等文件格式,支持 12+语言互译。

免费翻译文档

深度研究

AI帮你快速写综述,25分钟生成高质量综述,智能提取关键信息,辅助科研写作。

立即免费体验